FINS BIB Contact Limit Upsert SYNC Workflow
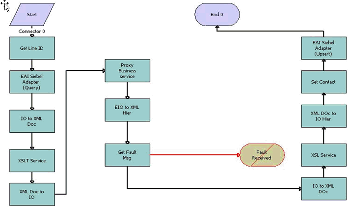
FINS BIB Contact Limit Upsert SYNC Workflow, shown in the following figure, queries the limits details associated with an account and updates the same information in Siebel Finance. This workflow is called when a user clicks the Contact - Limits view.

Workflow Description
This workflow does the following:
Get Line Id. This step retrieve the line ID of the current Contact from the Profile attributes.
EAI Siebel Adapter (Query). This step queries the Siebel Finance database for more Contact details.
IO to XML Doc. This step converts the format of payload from IIO to XML Doc.
XSLT Service. This step extracts the details needed to query for Limit details in Oracle FLEXCUBE Universal Banking.
XML Doc to IO. This step converts the format of payload from XML Doc to EBM hierarchy.
Proxy Business Service. This step queries Oracle FLEXCUBE Universal Banking.
EIO to XML Hier. This step converts the format of the payload from EBM hierarchy to XML hierarchy.
Get Fault Msg. This step retrieves fault messages from Oracle FLEXCUBE Universal Banking.
IO to XML Doc. This step converts the payload from EBM hierarchy to XML hierarchy for the XSL transform.
XSLT Service. This step transforms the payload from EBM to IIO hierarchy.
XML Doc to IO Hier. This step converts the payload from XML hierarchy to IIO format.
Set Contact. This step inserts the Contact ID into the payload associated with the limit.
EAI Siebel Adapter (Upsert). This step saves the details of the limits retrieved from Oracle FLEXCUBE Universal Banking to the Siebel Finance database.