SHM Trial_Open Check Workflow

This workflow process is called as a sub-workflow of the TNT Wrapper Trial_Open Check Workflow when a user clicks either the Open Check button or the Trial Check button. This workflow process creates an Event Check with a Status of Open or Trial, depending on the button that is clicked.

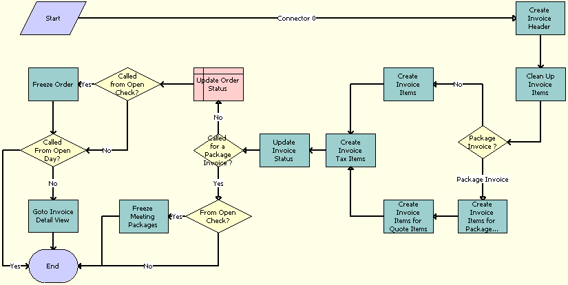
The following image shows this workflow.

SHM Trial_Open Check Workflow: This image is described in the surrounding text.

Workflow Description. This workflow performs the following actions:

  1. Create Invoice Header. Creates the invoice header from the originating order.

  2. Clean Up Invoice Items. If an event check is regenerated from the order, then this step deletes the invoice items.

  3. Package Invoice? Decides whether or not to create invoice items for order function items or meeting function items.

  4. Create Invoice Items. Creates invoice items for order function line items that are not part of a meeting package.

  5. Create Invoice Items for Package Types. Creates invoice items for meeting package types.

  6. Create Invoice Items for Quote Items. Creates invoice items for meeting function items or nonfunction line items.

  7. Create Invoice Tax Items. Business service step to create taxes & service charges for newly created invoice items.

  8. Update Invoice Status. Business service step to assign respective status (Trial or Open) to newly created invoice.

  9. Called for a Package Invoice? Decides whether or not to update the order Status. If this workflow is called to generate a meeting package event check, then the order Status is not set.

  10. From Open Check? If this workflow is called to generate a meeting package event check with a Status of Open, then this step decides whether or not to lock the meeting packages and meeting functions.

  11. Freeze Meeting Packages. Locks meeting packages and their functions on the quote for which the event check has been generated.

  12. Update Order Status. Assigns a Status value (either Trial Check or Event Check) to the originating order for which the event check is generated.

  13. Called from Open Check? If the workflow is called to generate an event check with a Status of Open, then this step locks the order functions.

  14. Freeze Order. Locks the order functions that are not part of any meeting package.

  15. Called From Open Day? If the workflow is called to generate an event check with a Status of Open Day, then this step prevents navigation to the Invoice Detail view by ending the workflow.

  16. Goto Invoice Detail View. Navigates to the Invoice Detail view.

Associated Business Service Methods. The following table shows the steps in this workflow that call business service methods.

Workflow Step Method Called In Business Service

Create Invoice Header

Data Transfer

FINS Data Transfer Utilities

Clean Up Invoice Items

Clean Up Invoice Items

SHM Invoice Process

Create Invoice Items

Accumulate

SH For

Create Invoice Items for Package Types

Create Package Type Invoice Items

SHM Invoice Process

Create Invoice Items for Quote Items

Accumulate

SH For

Create Invoice Tax Items

Create Invoice Tax Items

SHM Invoice Process

Update Invoice Status

Set Status

SHM Invoice Process

Freeze Meeting Packages

Data Transfer

FINS Data Transfer Utilities

Freeze Order

Freeze Order

TNT SHM Order Service

Goto Invoice Detail View

GotoView

TNT SHM Workflow UI Service