TNT Apply Package Workflow

This workflow process is called when a user clicks the Apply Package button in the Quote screen, Meeting Packages view or in the Event Checks screen, Meeting Packages view. This workflow process creates the functions, nonfunction line items, and room blocks of the selected meeting package in the current quote or event check.

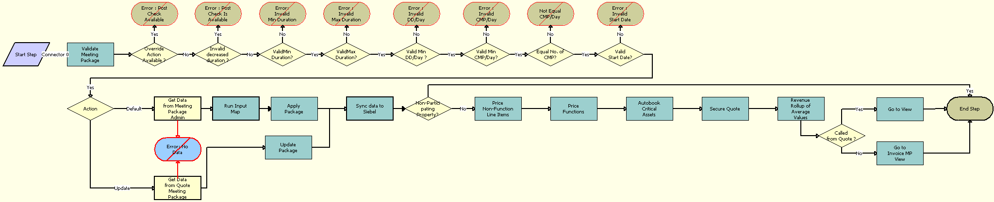
The following image shows this workflow.

TNT Apply Package Workflow: This image is described in the surrounding text.

Workflow Description. This workflow performs the following actions:

  1. Validate Meeting Package. This step runs the validation criteria in the following substeps.

    1. Override Action Available? Decides whether or not the Override action is available.

    2. Invalid decreased duration? Decides whether or not the Duration of the meeting package can be decreased or not.

    3. ValidMin Duration? Decides whether or not the Duration meets the minimum duration of the meeting package.

    4. ValidMax Duration? Decides whether or not the Duration exceeds the maximum duration of the meeting package.

    5. Valid Min DD/Day? Decides whether or not the number of day delegate attendees meets the minimum number of day delegates specified in the meeting package.

    6. Equal No. of CMP? Validates whether or not the Min Duration is equal to the Max Duration in the meeting package administration record, and then validates whether or not the number of CMPs for each room are the same for each day.

    7. Valid Min CMP/Day? Validates whether or not the number of CMP attendees in the quote meets the minimum attendees specified in the meeting package.

    8. Valid Start Date? Validates whether or not the meeting package dates in the quote are correct, and whether or not the meeting package is available on those days.

  2. Action. Checks whether to apply the meeting package to the quote for the first time, or to update the components of a meeting package that already exists in the quote.

  3. Get Data from Quote Meeting Package. Obtains the details of the applied meeting package from the quote.

  4. Update Package. Runs a business service method to prepare the property set that is required to update the existing components of an applied meeting package in the quote.

  5. Get Data from Meeting Package Admin. Obtains the details of the meeting package from the meeting package administration record.

  6. Run Input Map. Runs an input-output process to get the meeting package details from meeting package administration record.

  7. Apply Package. Runs a business service method to prepare the property set that is required to create the meeting package components in the quote.

  8. Sync data to Siebel. Runs an input-output process to create and update the meeting package components in the quote or event check.

  9. Non-Participating Property? Checks whether or not the selected quote is associated with a nonparticipating property.

  10. Price Non-Function Line Items. Reprices all nonfunction line items in the current meeting package.

  11. Price Functions. Reprices all functions in the current meeting package.

  12. Autobook Critical Assets. Runs a business service method to autobook all the critical line items that accompany the meeting package.

  13. Secure Quote. Calls a business service method to perform the following tasks:

    • Reserve, refresh, and reprice the functions

    • Reserve and reprice the room blocks

  14. Revenue Rollup of Average Values. Runs a business service method to update the revenue calculations in the quote.

  15. Called from Quote? Differentiates whether or not the workflow is called from quote or from an event check.

  16. Go to View. Navigates to the Meeting Packages view in the Quote screen.

  17. Go to Invoice MP View. Navigates to the Meeting Packages view in the Event Checks screen.

Associated Business Service Methods. The following table shows the steps in this workflow that call business service methods.

Workflow Step Method Called In Business Service

Validate Meeting Package

ValidateApplyPkg

TNT Apply Package Service

Get Data from Meeting Package Admin

Query

EAI Siebel Adapter

Get Data from Quote Meeting Package

Query

EAI Siebel Adapter

Run Input Map

Execute

EAI Data Transformation Engine

Apply Package

ApplyPackage

TNT Apply Package Service

Update Package

UpdatePackage

TNT Apply Package Service

Sync data to Siebel

Execute

EAI Siebel Adapter

Price Non-Function Line Items

LineItemRepriceAll

TNT SHM Function Revenue Service

Price Functions

FnRepriceAll

TNT SHM Function Revenue Service

Autobook Critical Assets

Quote Book

TNT SHM Asset Service

Secure Quote

SecureQuote

TNT Apply Package Service

Revenue Rollup of Average Values

RefreshAllFunctions

TNT SHM Function Revenue Service

Go to View

GotoView

RefreshAllFunctions

Go to Invoice MP View

GotoView

RefreshAllFunctions