LS Medical PA Submit Workflow

This workflow is initiated from the Submit button on the Repairs screen.

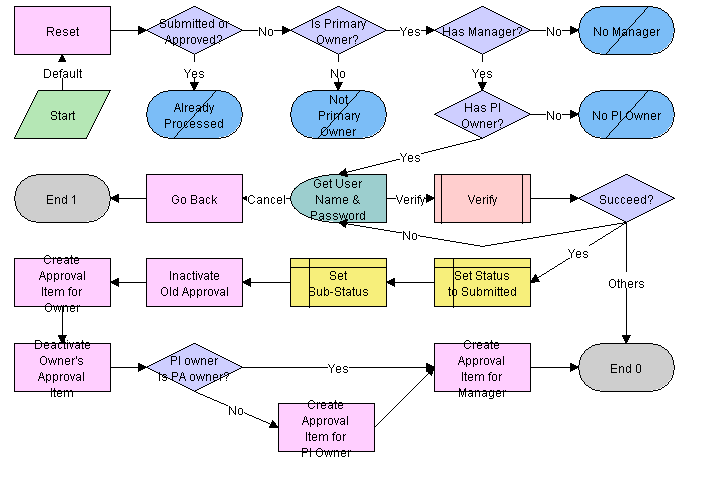
The workflow appears in the following figure.

LS Medical PA Submit Workflow: This image is described in the surounding text.

Workflow Description

This workflow performs the following actions:

  1. Checks if the current record has already been submitted. If it has, the workflow ends.

  2. Checks if the current record has an owner, if the owner has a manager, and if the product issue record that generated this record has a primary owner. If these criteria are not met, the workflow ends.

  3. Calls the LS Medical User Verification workflow. If the authentication does not pass, the workflow ends.

  4. Sets the status to Submitted and the sub-status to Waiting.

  5. Deactivates any approval record associated with the current product analysis record.

  6. Creates an inactive approval record for the current owner (for record purposes).

  7. Creates approval items for the owner’s manager and for the owner of the product issue.