LS Medical Product Issue RR Submit Workflow

This workflow is initiated from the Generate button on the Regulatory Reports screen.

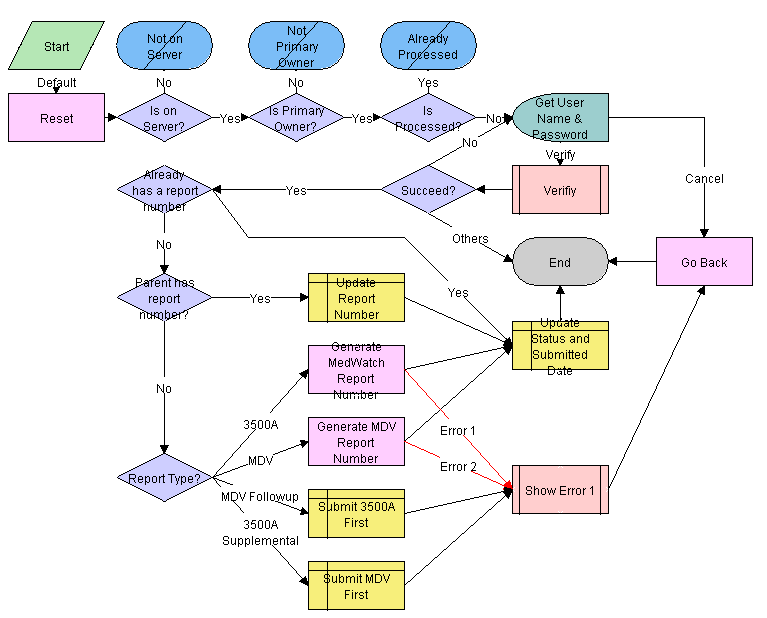
The workflow appears in the following figure.

LS Medical Product Issue RR Submit: This image is described in the surrounding text.

Workflow Description

This workflow performs the following actions:

  1. Checks if the application is running on a server database. If not, the workflow ends.

  2. Checks if the user is the primary owner. If not, the workflow ends.

  3. Checks if the record has already been processed. If it has, the workflow ends.

  4. Calls the LS Medical User Verification workflow. If the authentication does not pass, the workflow ends.

  5. Checks if the parent product issue already has a report number, as follows:

    • If the product issue has a report record with a report number and the Report Type is - (empty), then use the same number for the report being submitted.

    • If the product issue does not have a report record with a report number and the Report Type is 3500A or MDV, then generate a new report number.

    • If the product issue does not have a report record with a report number and the Report Type is 3500A Supplemental or MDV Follow-up, then the workflow ends.

  6. Sets the status of the report to Submitted.