LOY Engine - Process Transaction Workflow

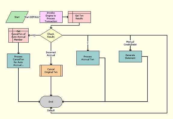
The LOY Engine - Process Transaction workflow, shown in the following image, processes a transaction on the real-time component.

LOY Engine - Process Transaction Workflow: This image is described in the surrounding text.

Workflow Description. This workflow performs the following actions:

  • Invoke Engine to Process Transaction. This step calls the method ProcessObject of the LOY Processing Engine Business Service, which invokes the Loyalty Engine in real-time mode to process the transaction.

  • Get Txn Results. This step retrieves transaction results, such as transfer transaction Id, transaction status, transaction type, and so on.

  • Check Results. This step checks the results of the transaction and takes appropriate step.

  • Get CancelTxn of Auto Accrual Member. If the transaction type is Redemption, the transaction subtype is Cancellation, and the transaction status is Processed, then this step retrieves the transaction Id of the cancelled transaction.

  • Process CancelTxn for Auto Accrual Member. This step processes the transaction.

  • Cancel Original Txn. If the transaction subtype is Incorrect Accrual and the status is Processed, then this step calls the subprocess LOY Cancel Transaction Process, which cancels the Transaction.

  • Process Accrual Txn. If transfer transaction Id is not NULL and transaction status is Processed and transaction subtype is Auto Accrual or Transfer, then this step calls the method ProcessObject of the LOY Processing Engine business service, which processes the transaction.

  • GenerateStatement. If the transaction subtype is Manual Credit or Manual debit, then this step calls the method GenerateStatement of the LOY Statement business service, which generates the statement.