LOY Optin Promotion Process Workflow

The LOY Optin Promotion Process workflow, shown in the following image, is used by the eLoyalty customer application. It enables users to enroll in a promotion.


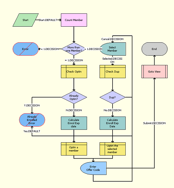
LOY Optin Promotion Process Workflow: This image is described in the surrounding text.

Workflow Description. This workflow performs the following actions:

  • Count Member. This step calls the method GetBCCount of the CUT eSales Order Entry Toolkit Service Business Service, which returns the number of members in the Contact BC.

  • More than one Member? If the number of members is less than one, then this step displays an error message saying that none of the user’s memberships qualify for this promotion, so the user should select another promotion. If the number of members is equal to 1, then it calls the step Check Optin. If the number of members is greater than 1, then it calls the step Select Member.

  • Check Optin. If the number of members is equal to 1, then this step queries if the member has already opted In.

  • Already Optin? If the member has already opted in, then this step displays an error message saying the member is already enrolled into this promotion. Otherwise, it calls the step Calculate Enrol Exp date.

  • Calculate Enrol Exp date. This step calls the method CalculateEnrollmentExpiryDate of the LOY Member Services Business Service, which calculates the Expiry Date for the enrollment.

  • Optin a member. This step enrolls the member into the promotion.

  • Select Member. This interactive step displays the LOY Optin Promotion View (eApps). After the user selects a member, it calls the step Check Dup.

  • Check Dup. This step checks whether the member has already opted in.

  • Dup? If it is a duplicate, then this step displays an error message saying the member is already enrolled in this promotion. Otherwise, it calls the step Calculate Enroll Exp Date.

  • Calculate Enroll Exp Date. This step calls the method CalculateEnrollmentExpiryDate of the LOY Member Services Business Service, which calculates the Expiry Date for the enrollment.

  • Optin the selected member. This step enrolls the member in the promotion.

  • Enter Offer Code. This interactive step displays the LOY Offer Code View (eApps). If the user clicks Cancel, then it calls the interactive step Select Member. If the user clicks Submit, then it calls the step Goto View.

  • Goto View. This step calls the subprocess LOY Optin Promotion Sub Process, which displays LOY Member Promotions View (eApps).