LOY eMember - Checkout Process Workflow

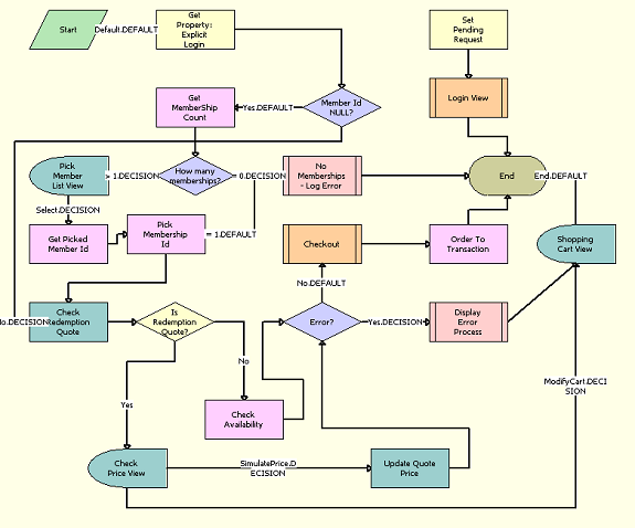
The LOY eMember - Checkout Process workflow, shown in the following image, checks out order transactions in the shopping cart.

LOY eMember - Checkout Process Workflow: This image is described in the surrounding text.

Workflow Description. This workflow performs the following actions:

  • Get Property: Explicit Login. This step gets the value of the property Explicit Login.

  • Member Id NULL? If the Member Id is not NULL, then this step calls the step Get MemberShip Count. Otherwise, it calls Check Redemption Quote.

  • Get MemberShip Count. This step gets the total number of members.

  • How many memberships? If the number of members is 0, then this step calls the step No Memberships - Log Error. If the number of members is 1, then it calls the step Pick Membership Id. If the number of members is greater than one, then it calls Pick Member List View.

  • No Memberships - Log Error. This step calls the Subprocess eSales - Display Error Process, which displays the error message.

  • Pick Member List View. This interactive step displays the LOY Select Membership View (eMember). When the user selects a member, it calls the step Get Picked Member Id.

  • Get Picked Member Id. This step retrieves the Id of the member selected by the user.

  • Pick Membership Id. This step calls the method SelectPrimary of the CUT eSales Order Entry Toolkit Service Business Service, which retrieves the Membership Id.

  • Check Redemption Quote. This step calls the method CheckRedemptionQuote of the LOY Redemption Service Business Service, which checks whether the Quote is of the type Redemption.

  • Is Redemption Quote? If the Quote is of the type Redemption, then this step calls the step Check Price View. Otherwise, it calls Check Availability.

  • Check Price View. This interactive step displays the navigate to LOY Current Quote View (eSales) Simulation view. If the user selects SimulatePrice, then it calls the step Update Quote Price. If the user selects ModifyCart, then it calls the step Shopping Cart View.

  • Update Quote Price. This step calls the method UpdateQuotePrice of the LOY Redemption Service Business Service, which updates the Quote Lines with simulated Price Options.

  • Check Availability. This step calls the method CheckPointBalance of the LOY Customer Action Business Service, which checks whether the shopping cart contains only Redemption Products.

  • Error? If any error has been reported during Check Availability or Update Quote Price, then this step calls the step Display Error Process. Otherwise, it calls Checkout.

  • Display Error Process. This step calls the Subprocess eSales - Display Error Process, which displays an error message.

  • Shopping Cart View. This interactive step displays the Current Quote View (eSales).

  • Checkout. This step calls the Subprocess eSales - Checkout Process which starts the actual checkout process.

  • Order To Transaction. This step calls the method OrderToTxn of the LOY Customer Action Business Service Business Service, which creates a transaction record for every line item in that order.

  • Set Pending Request. This step calls the method SetPendingRequest of the Shopping Service Business Service, which sets the Profile attribute Pending Request, which is used to continue an operation after login.

  • Login View. This step calls the subprocess named eSales - Login View, which uses an interactive workflow step to navigate to the Login view.