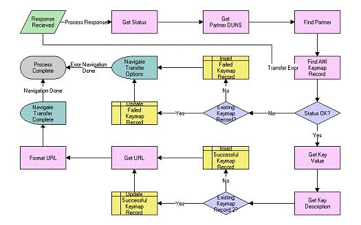
Transfer Cart Outbound Receive Acknowledgment Process Workflow

The Transfer Cart Outbound Receive Acknowledgment Process workflow is shown in the following diagram.

Transfer Cart Outbound Receive Acknowledgement Process Workflow: This image is described in the surrounding text.

As shown in this diagram, the following events happen in this order when this workflow is called:

  • The workflow gets the status of the message that has been received and looks for the partner it was received from.

  • The workflow looks for an existing Keymap record that indicates whether to update it or create a new record. The Keymap data includes a record of the transferred information, including the time of the last transfer and the key used to reference the shopping cart's counterpart in the external system.

  • If there is no error, the workflow creates or updates the keymap record and retrieves the URL information. Then, it renders the redirection view with the URL it has retrieved, using Virtual Fields.

  • If there is an error, the workflow presents the customer with an option view that allows him or her to decide whether to choose another partner or cancel the transaction.