Product Offer GetRecommendedProductOffers Workflow
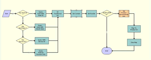
Product Offer GetRecommendedProductOffers Workflow, shown in the following figure, is a wrapper workflow which calls Product Recommendation Get Recommended Products. It is called when calling the method GetRecommendedProductOffers of the Web service Product Offer Web Service.

Workflow Description
This workflow performs the following actions:
-
Has Asset Id? This decision step checks whether the input of the Web service operation ApplyOfferToCreateQuote contains the asset Id. If so, then it routes the flow to the step Query Asset With Asset Id. Otherwise, it routes the flow to the step Has Searchspec?
-
Has Searchspec? This decision step checks whether the input of the Web service operation ApplyOfferToCreateQuote contains searchspec. If so, then it routes the flow to the step Query Asset With Search Spec. Otherwise, it routes the flow to the step Has Service Id?
-
Has Service Id? This decision step checks whether the input of the Web service operation ApplyOfferToCreateQuote contains the service Id. If so, then it routes the flow to the step Query With Service Id. Otherwise, it routes the flow to the step Query Asset for Account Only.
-
Query Asset With Asset Id. This step calls the Query method of the business service EAI Siebel Adapter by using the account Id and asset Id to retrieve all the asset information for the specified account and asset.
-
Query Asset with Search spec. This step calls the Query method of the business service EAI Siebel Adapter by using the searchspec to retrieve all the asset information for the specified account and asset.
-
Query With Service Id. This step calls the Query method of the business service EAI Siebel Adapter, using the account Id and service Id to retrieve all the asset information for the specified account and service.
-
Query Asset for Account Only. This step calls the Query method of business service EAI Siebel Adapter, using the account Id to retrieve all the asset information for the specified account.
-
IO Transformation. This step calls the method IntObjHierToPSHier of the business service IntObjHierToPSHier to transform the input from integration object format to property set format.
-
Get Context. This step calls the method GetRowSetData of the Context Service business service. It uses the variable map Default Product Offer Recommendation Variable Map - Context to get the account header information.
-
Get Rowset. This step calls the method GetRowSetData of the Context Service business service. It uses the variable map Default Product Offer Recommendation Variable Map - Row Set to get all asset information for the account.
-
SkipProdOffer? This decision step routes the flow to End if skip prod offer is Y. Otherwise it routes the flow to Get Product Recommendations.
-
Get Product Recommendations. This step calls the subprocess Product Recommendation Get Recommended Products by passing context and rowset.
-
Map To Product IO. This step calls the method PSHierToIntObjHier of the business service EAI Integration Object to XML Hierarchy Converter to transform the Input from Property Set Format to Integration Object format.
-
Data Map. This step calls the method Execute of the business service EAI Data Transformation Engine to get the output in RAF Offer Asset Data Map, which will be sent as output of the web service.