Compatibility Multiple Popup Workflow
Compatibility Multiple Popup Workflow is responsible for displaying product compatibility violations determined by the Eligibility and Compatibility workflows. This popup gives the user the option of adding the incompatible products or removing them. The popup gets triggered in Quotes and Orders unless the Skip Quote flag is set to N.
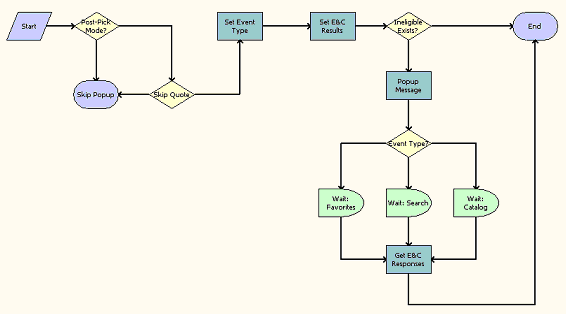
This workflow is shown in the following figure.

Workflow Description
This workflow does the following:Post-Pick Mode?. Skips this workflow completely if in Pre-pick mode.
Skip Quote. Ends this workflow if the Skip Quote flag is Y.
Set Even Type. Stores the full event name after reading the event prefix and the event type. This event name is used later to resume the workflow.
Ineligible Exists?. If there are no Eligibility and Compatibility (E&C) violations, goes to end of workflow
Popup Message. Displays the popup with violating product and comment and waits for the user to decide whether to continue to add this product or to remove this product.
Event Type?. Checks if the event for this workflow comes from Favorites, Search, or Catalog
Wait Favorites/Search/Catalog. Waits for a resume workflow event type from one of the 3 modules.
Loop
Get E&C Responses. Depending on user input from previous steps, deletes or keeps products.