Product Eligibility & Compatibility - Default Workflow
Product Eligibility & Compatibility - Default workflow is responsible for determining the eligibility and availability of a list of inputted row set of Products. Eligibility and availability are based on eligibility rules setup in the administration views and in the procedure itself. The workflow takes a row set of Products and flags each row with an eligibility status and also a comment detailing the reason for ineligibility, if any.
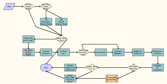
This workflow is shown in the following figure.

Workflow Description.
This workflow does the following:
Primary Display Mode?. Verifies whether Primary Display Mode is specified.
Secondary Display Mode?. Verifies whether Secondary Display Mode is specified.
Use Secondary Display Mode. Assigns the Secondary Display Mode to the Display Mode variable.
Use Default Display Mode. Sets Default Display Mode = 1 if both the Primary and Secondary Display Modes are not specified.
Display Mode is Zero?. Verifies whether if Display Mode is zero and branches to the End of procedure if zero.
Set Status of All to Eligible. Sets each Row's eligibility status to Yes. Defaults all products to eligible. Subsequent steps will flag ineligible products.
Current Product. Verifies dates associated with the current line item. If the line item is outside of the effective dates, then sets the eligibility status to No and moves the product into the Output Set. Ensures that each product can be sold today by checking its effective from and effective to dates.
In Price List. Searches the Price Line Item Buscomp for the product and if the product does not exist, sets eligibility status to No. Ensures that each product is in the current price list.
Contracted Product Only. Decides whether it needs to check for contract eligibility. Checks against contracted products if the account Contracted Product Only Flag = Y.
Contracted?. Queries for the Context Account id under Agreement BC, and verifies the start and end dates. Set eligibility status to No if no valid contracts are found. Ensures that each product appears in a pricing contract for the account.
Inclusive Eligibility. Splits the Row Set based on the Inclusive Eligibility Flag. Only checks inclusive eligibility rules for products whose Inclusive Eligibility Flag = Y.
Eligible for Customer. Queries the Product Eligibility BC and verifies that the row set items satisfies the eligibility requirements (Inclusive). Ensures that each product satisfies an inclusive eligibility rule (for example, that it is sold in the customer's state).
Merge Non-Inclusive. Merges the Non-Inclusive Eligibility Row Set into the Row Set.
InEligible for Customer. Queries the Product Eligibility BC and verifies that the row set items satisfies the eligibility requirements (non-inclusive). Ensures that no ineligibility rules are broken for each product (for example, that the product is not sold in customer's postal code).
Is Workflow Mode Pre-Pick?. Verifies whether Workflow Mode is Pre-pick and branches to Compatibility workflow if not Pre-Pick.
Compatibility Workflow. Executes the Product Compatibility - Default Workflow to check for compatibility of Products in Row-Set.
Display Mode 1 or 2?. Verifies the value of the Display Mode property.
Merge Eligible and Skip Rows. Merges Eligible and Skip Rows for Mode = 2.
Merge Elig, Inelig and Skip Rows. Merges Eligible, Ineligible and Skip Rows for Mode = 1.