OPA Answer Service Workflow
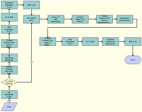
This workflow gets a list of fields that can be seeded from Oracle Intelligent Advisor, converts the integration object in Intelligent Advisor format to an integration object in Siebel format, gets the seed data from the Siebel database, converts the data in Siebel format to data in Intelligent Advisor format, invokes the GetAnswer operation from the Answer Service Web service in Oracle Intelligent Advisor, and converts the data in Intelligent Advisor format to data in Siebel format. The following image shows this workflow.
The PUB Eligibility Determination Workflow Main For Oracle Intelligent Advisor and the PUB Screening Determination Workflow Main For Oracle Intelligent Advisor invoke this workflow as a subprocess.

Workflow Description
This workflow performs the following actions:
Get PreSeedIO Cache. This step calls the GetCachedIO method from the OPA Interview Framework Service business service to get the seed integration object in the cache. The input argument to this method is the policy model name. This method returns a value of true if the seed integration object is available in the cache and a value of false if the seed integration object is not available in the cache.
Is Cache Present. This step determines whether the seed integration object is present in the cache.
Prepare Request Get Input Data. This step calls the PrepareRequestGetInputData method from the OPA Interview Framework business service to prepare the Intelligent Advisor request for the GetInputDataDefinition action for the Simple Object Access Protocol (SOAP) if the seed integration object is not present in the cache.
Get InputData Definition. This step calls the GetInputDataDefinition method from the odsAnswerService12.2_SiebelOPAIntegration_type outbound Intelligent Advisor business service. This method returns the get-input-data-definition-response integration object (GetInputDataDefinitionResponse:GetInputDataDefinitionResponse) for a list of seed fields for the interview.
Change Property Set type to SiebelMessage. This step calls the ChangePropertysetType method from the OPA Interview Framework Service business service. This method changes the property set type from GetInputDataDefinitionResponse:GetInputDataDefinitionResponse to SiebelMessage.
Add Properties to IO. This step calls the AddPropertiesToPropertySet method from the OPA Interview Framework Service business service. The input arguments to this method are the InputData integration object (SiebelMessage), IOName, IOXml tag name, PrimaryIC, PrimaryIC XML tag, and PropertySetPath. This method adds the properties to the SiebelMessage property set type, and returns the updated property set.
IO to XML. This step calls the IntObjHierToXMLDoc method in the EAI XML Converter business service to convert the Siebel Message into XML format.
Transform MetaData to IO. This step calls the Transform method from the EAI XSLT Service business service to convert the get-input-data-definition-response integration object in XML format to the seed integration object in XML format.
XML to IO. This step calls the XMLDocToIntObjHier method from the EAI XML Converter business service to convert the XML data to an integration object.
Set Search Spec. This step calls the SetSearchSpecToSiebelMsg method from the OPA Interview Framework Service business service to set the search specification to the integration object. The input argument to this method is the custom search specification.
Query IO with SearchSpec. This step calls the QueryPage method from the EAI Siebel Adapter business service to get data by using the query template.
Convert Siebel IO to OPA IO. This step calls the ConvertSiebelIntObjToGetAnswerReqIntObj method from the OPA Interview Framework Service business service to convert the integration object for Siebel data to the answer-request integration object for Oracle Intelligent Advisor.
Change Property set type to GetAnswerRequest:GetAnswerRequest. This step calls the ChangePropertysetType method from the OPA Interview Framework Service business service. The input arguments to this method are the integration object for Siebel data, PropertySetPath, and SiebelMessage PropertySetType (GetAnswerRequest:GetAnswerRequest). This method changes the property set type for the property set path, and returns the modified property.
GetAnswer Send Receive. This step calls the GetAnswer method from the odsAnswerService12.2_SiebelOPAIntegration_type outbound Intelligent Advisor business service. The input argument to this method is the seed integration object (GetAnswerRequest:GetAnswerRequest). This method returns the get-answer-response integration object.
Change Property Set type To Siebel Message. This step calls the ChangePropertysetType method from the OPA Interview Framework Service business service. The input arguments to this method are the answer service results. This method changes the property set type from InvestigateResponse:InvestigateResponse to SiebelMessage.
Add Properties to IO. This step calls the AddPropertiesToPropertySet method from the OPA Interview Framework Service business service. The input arguments to this method are the SiebelMessage, IOName, IOXml tag name, PrimaryIC, PrimaryIC XML tag, and PropertySetPath. This method adds the properties to the SiebelMessage property set type, and returns the updated property set.
IO to XML. This step calls the IntObjHierToXMLDoc method in the EAI XML Converter business service to convert the Siebel Message into XML format.
Transform GetAnswer Resp to IO. This step calls the Transform method from the EAI XSLT Service business service to convert the answer service results integration object in XML format to the Siebel integration object in XML format.
XML to IO. This step calls the XMLDocToIntObjHier method from the EAI XML Converter business service to convert the XML data to an integration object.