PUB Scan This Case for Info Changed Workflow
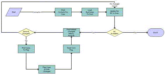
This workflow scans the data that is associated with an active benefits case to determine whether the data that determines the benefits changed after the benefits were last automatically assigned to the case. If this data changed, then this workflow selects the check box in the Info Changed field of the case. If this data change also affects the benefits for additional cases, then the workflow selects the check box in the Info Changed field for those additional cases. The processing in this workflow evaluates changed data in only the fields and records that are implemented for effective date tracking. The following image shows this workflow.
A user initiates this workflow by selecting an active benefits case in the Case List view and clicking the Scan Changes button.

Workflow Description
This workflow performs the following actions:
Find Contacts for Case. This step finds the contacts that are associated with the case record. This step calls the FindContactsForCase method.
Load BusComps To Scan. This step generates a list all business components for which effective dating is set up. This step calls the LoadBusCompsToScan method.
Update the BC to Scan. This step selects the first business component from the list in the previous step, and goes to the next step. After the remaining steps in the workflow are complete, this step selects the next business component in the list from the previous step. This step iterates through all of the business components in the list. This step calls the UpdateTheBCToScan method.
BC Available? If any business components remain for scanning, then this step goes to the next step. If the no business components remain for scanning, then the workflow terminates.
Find Related Changed History Records. This step generates a list of all records for the business component that are associated with the contact records from Step 1 and that changed after an agent last automatically assigned benefits to the case. This step selects the first record in the list, and goes to the next step. After the remaining steps in the workflow are complete, this step selects the next record in the list. This step iterates through all of the records in the list. This step calls the FindRelatedChangedRecords method.
Record Changed? If any records remain for checking, then this step goes to the next step. If no records remain for checking, then this step goes to Step 3.
Find Cases To Flag. This step finds the cases that are associated with the contacts from Step 1. This step calls the FindCasesToFlag method.
Flag Case As Info Changed. This step selects the check box in the Info Changed field for the case. This step calls the FlagCasesAsInfoChanged method.
Reset Core Flag. This step resets the core flag in the Siebel database. This flag tracks the history of changes to the record. This step calls the ResetCoreFlagForChangedRecord method.