OPA Interview Service Sub Workflow

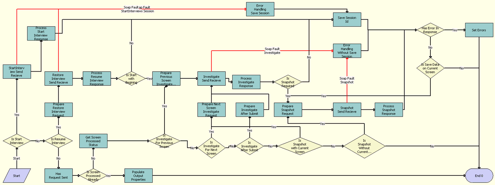
This workflow manages the communication between an interview session for a customer and Intelligent Advisor by sending requests to Intelligent Advisor and receiving and processing responses from Intelligent Advisor. Intelligent Advisor responses are converted to the Siebel data structure and appear in the user interface for the interview session. The following figure shows this workflow.

The OPA Interview Service Main Workflow calls this workflow as a subprocess.

The OPA Interview Service Sub workflow is described in the surrounding text.

Workflow Description

This workflow performs the following actions:

  1. Is Start Interview. This step determines whether the action for the interview request applies to starting an interview.

  2. StartInterview Send Receive. This step calls the StartInterview method from the odsInterviewService12.2_SiebelOPAIntegration_type Outbound Business Service. The input argument to this method is the Start Interview Request integration object (StartInterviewRequest:StartInterviewRequest). This method returns the response integration object (StartInterviewResponse:StartInterviewResponse) for the first screen of the interview.

  3. Process Start Interview Response. This step calls the ProcessResponse method from the OPA Interview Framework Service business service. The input argument to this method is the response integration object (StartInterviewResponse:StartInterviewResponse) from the Intelligent Advisor outbound proxy call. This method converts the Intelligent Advisor response into the Siebel hierarchy property set, determines if an error or warning occurs in the Intelligent Advisor response, and displays for the user the error or warning, if any.

  4. Error Handling Save Session. This step calls the ErrorHandling method from the OPA Interview Framework Service business service if errors or Simple Object Access Protocol (SOAP) fault exceptions occur during the Intelligent Advisor outbound proxy call. The input arguments to this method are the fault code and fault string.

  5. Save Session Id. This step calls the CachSessionId method from the OPA Interview Framework Service. Because the session ID for Intelligent Advisor is required to maintain an active interview with Intelligent Advisor, this step persists this session ID.

  6. Is Resume Interview. This step determines whether the action for the interview request applies to resuming an existing interview.

  7. Prepare Restore Interview Request. This step calls the Prepare Request method from the OPA Interview Framework Service business service to prepare the Restore Session Request integration object (RestoreSessionRequest:RestoreSessionRequest) to restore the interview session.

  8. Restore Interview Send Receive. This step calls the RestoreSession method from the odsInterviewService12.2_SiebelOPAIntegration_type Outbound Business Service. The input argument to this method is the Restore Session Request integration object (RestoreSessionRequest:RestoreSessionRequest). This method returns the response integration object (RestoreSessionResponse:RestoreSessionResponse), which contains the encoded binary data on the screen in which the user last clicked the Save button and the encoded binary data on the screens before that screen.

  9. Process Resume Interview Response. This step calls the ProcessResponse method from the OPA Interview Framework Service business service. The input argument to this method is the response integration object (RestoreSessionResponse:RestoreSessionResponse) from the Intelligent Advisor outbound proxy call. This method converts the Intelligent Advisor response into the Siebel hierarchy property set, determines if an error or warning occurs in the Intelligent Advisor response, and displays for the user the error or warning, if any.

  10. Is Start With Beginning. This step determines whether to start the interview session from the first screen of the interview session or from the screen that was last saved in the interview session.

  11. Prepare Previous Screen Investigate Request. This step calls the PrepareRequestInvestigateWithPrevScreen method from the OPA Interview Framework Service business service. This method prepares the Investigate Request integration object (InvestigateRequest:InvestigateRequest) for the previous screen when the user clicks the Back button.

  12. Investigate Send Receive. This step calls the Investigate method from the odsInterviewService12.2_SiebelOPAIntegration_type Outbound Business Service. The input argument to this method is the Investigate Request integration object (InvestigateRequest:InvestigateRequest). This method returns the response integration object (InvestigateResponse:InvestigateResponse), which includes metadata and data for request interview screen.

  13. Error Handling Without Save Session. This step calls the ErrorHandling method from the OPA Interview Framework Service business service if errors or Simple Object Access Protocol (SOAP) fault exceptions occur during the Intelligent Advisor outbound proxy call. The input arguments to this method are the fault code and fault string.

  14. Process Investigate Response. This step calls the ProcessResponse method from the OPA Interview Framework Service business service. The input argument to this method is the response integration object (InvestigateResponse:InvestigateResponse Investigate) from the Intelligent Advisor outbound proxy call. This method converts the Intelligent Advisor response into the Siebel hierarchy property set, determines if an error or warning occurs in the Intelligent Advisor response, and displays for the user the error or warning, if any.

  15. Is Snapshot Required. This step uses the IsSnapshotRequiredAfterSubmit property to determine whether a snapshot of interview is required after the user clicks the Submit button.

  16. Prepare Snapshot Request. This step calls the Prepare Request method from the OPA Interview Framework Service business service. This method prepares the Snapshot Session Request integration object (SnapshotSessionRequest:SnapshotSessionRequest) for the snapshot session when the user clicks Save.

  17. Snapshot Send Receive. This step calls the SnapshotSession method from the odsInterviewService12.2_SiebelOPAIntegration_type Outbound Business Service. The input argument to this step is the Snapshot Session Request integration object (SnapshotSessionRequest:SnapshotSessionRequest). This method returns the response integration object (SnapshotSessionResponse:SnapshotSessionResponse), which contains the encoded binary data on the screen in which the user last clicked the Save button and the encoded binary data on the screens before that screen.

  18. Process Snapshot Response. This step calls the ProcessResponse method from the OPA Interview Framework Service business service. The input argument to this method is the response integration object (SnapshotSessionResponse:SnapshotSessionResponse) from the Intelligent Advisor outbound proxy call. This method extracts the interview data, and stores the data in the snapshot process property, which is passed to the application-specific workflow to persist the snapshot data in the Siebel application.

  19. Has Request Sent. This step calls the HasRequestSent method from the OPA Interview Framework Service. This method determines if a request for the current user action was already performed.

    This step is required because when a user performs a screen-level action, such as Next, Back, Close, or Save, the client framework directly calls the framework workflow, and then control goes to the OPA Interview Service Main workflow to trigger the runtime event, which holds the interview session until the user clicks a screen-level action. This main workflow calls the OPA Interview Service Sub Workflow with this Has Request Sent step so that the action is not performed again for the same user action.

  20. Is Screen Processed Already. This step uses the output of the Has Request Sent step to determine whether the screen is already processed.

  21. Populate OutPut Properties. This step calls the PopulateOutPutProperties method from the OPA Interview Framework Service business service. This method returns the session ID and the snapshot data that is required for the OPA Interview Service Main Workflow when the Has Request Sent step returns a value of true.

  22. Get Screen Processed Status. This step calls the GetAction method from the OPA Interview Framework Service business service. This method returns Action, UserAction, IsInvestigateForPrevScreen, Is Last Screen, EndOfTransaction, and IsInvestigateAfterSubmit.

  23. Is Investigate For Previous Screen. This step uses the Action property to determine whether the user clicks the Back button to navigate to the previous screen.

  24. Is Investigate For Next Screen. This step uses the Action property to determine whether the user clicks the Next button to navigate to next screen.

  25. Prepare Next Screen Investigate Request. This step calls the Prepare Request method from the OPA Interview Framework Service business service. This method prepares the Investigate Request integration object (InvestigateRequest:InvestigateRequest) for next screen when the user clicks the Next button.

  26. Is Investigate After Submit. This step uses the IsInvestigateAfterSubmit property to determine whether the user clicks the Submit button.

  27. Prepare Investigate After Submit. This step calls the PrepareRequestAfterSubmit method from the OPA Interview Framework Service business service. This method prepares the Investigate Request integration object (InvestigateRequest:InvestigateRequest) when the user clicks the Submit button. This step determines whether to show a screen to the user after the user clicks the Submit button.

  28. Is Snapshot with Current Screen. This step uses the Save Current Screen Data property to determine whether to store the user data in current screen if the user clicks the Save button. Intelligent Advisor stores user data only when the user clicks the Save button. Intelligent Advisor does not store the user data in the current screen for a snapshot session request.

  29. Is Snapshot Without Current Screen. This step uses the Save Current Screen Data property to determine whether to save the user data on the screen in which the user last clicked the Save button.

  30. Has Error In Response. This step uses the Has Error In response property to determine whether an error or warning occurs at the validation level, screen level, or generic level.

  31. Set Errors. This step calls the SetErrors method from the OPA Interview Framework Service business service. This method prepares the error string, and stores the error string in the ErrorDetails process property. This property is used to display errors to users.

  32. Is Save Data on Current Screen. This step uses Save Current Screen Data property to determine whether to save the data on the current screen when the user clicks the Save button.