OPA Submit For PUB Sample Intake Contact Workflow

This workflow updates and synchronizes the Application record, which was created as part of the interview.

This is not a generic framework workflow and is provided for reference only. Once the Application record is submitted, this workflow prepares the response back for Intelligent Advisor after the Submit. This workflow uses the integration object and the Application ID to update the Application status to submitted.

The OPA Submit For PUB Sample Intake Contact workflow is described in the surrounding text.

Workflow Description

This workflow performs the following actions:

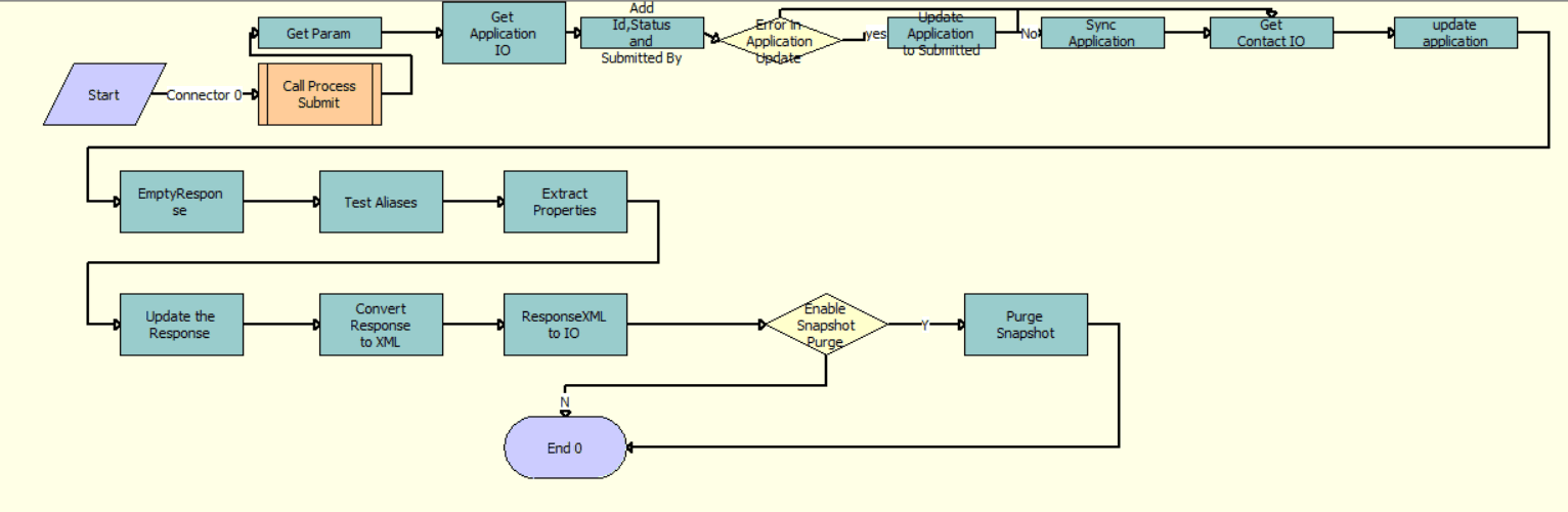
  1. Call Process Submit. This step calls the OIA Submit Sub Process workflow.

  2. Get Param. This step calls the GetRequestParameter method from the OPA Interview Framework Service business service. This step contains all the parameter values for the current interview, which is saved to Siebel format. It returns Application Number, login ID and ApplicationRowID.

  3. Get Application IO. This step calls the Execute method from the EAI Data Transformation Engine business service. The input argument to this method is the Pub Sample Intake data integration object. This method returns the PUB Intake Application integration object.

  4. Add Id, Status and Submitted By. This step calls the AddPropertiesToPropertySet method from the OPA Interview Framework Service business service. The input arguments to this method are the ApplicationIntegrationObject (SiebelMessage), ApplicationRowID, application status, application submitted by, and PropertySetPath. This method adds the properties to the property set at the property set path and returns the updated property set as the UpdatedApplicationIntegrationObject (SiebelMessage).

  5. Error in Application Update. This step determines whether an application is updated with ID, Status and Submitted By.

  6. Update Application to Submitted. This step calls the UpsertRecord method from the PUB OPA Utilities Service business service.The input arguments to this method are the BC name, BO Name, Search Spec, and Inputfield (Status & Submitted By). This method updates the status of Application to Submitted.

  7. Sync Application. This step calls the Synchronization method from the EAI Siebel Adapter business service to update, create, and delete records for applications, benefit plans, line items in benefit plans, and payments.

  8. Get Contact IO. This step calls the Execute method from the EAI Data Transformation Engine business service. The input argument to this method is the Pub Sample Intake data integration object. This method returns contact data.

  9. Update Application. This step calls the UpdateApplicationXML method from the PUB OPA Intake Service business service. The input argument to this method is the Pub Sample Intake data integration object with applicant data. This method converts the integration object to XML format and updates the application record with the XML data.

  10. EmptyResponse. This step calls the CreateEmptyPropSet method from the PRM ANI Utility Service business service.

  11. Test Aliases. This step calls the Echo method from the Workflow Utilities business service.

  12. Extract Properties. This step calls the Echo method from the Workflow Utilities business service.

  13. Update the Response. This step calls the Echo method from the Workflow Utilities business service.

  14. Convert Response to XML. This step calls the IntObjHierToXMLDoc method from the EAI XML Converter business service to convert the hierarchy of the Siebel integration object into an XML document.

  15. ResponseXML to IO. This step calls the XMLDocToIntObjHier method from the EAI XML Converter business service to convert the XML data to an integration object.

  16. Enable Snapshot Purge. This step determines whether Enable Snapshot Purge = True or False.

  17. Purge Snapshot. This step calls the PurgeSnapshot method of the PUB OPA Utilities Service business service. It queries the saved snapshot record from the database and deletes it. The input arguments to this method are the BC Name, BO Name, and Search Spec.