User Registration Process OUI Workflow
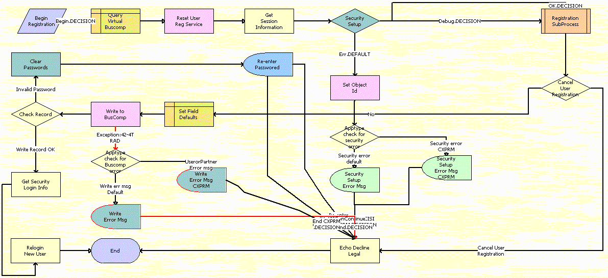
This workflow calls another workflow to complete the registration process if the security setup for the customer is valid. The following figure shows this workflow.
The User Registration Initial Process workflow calls this workflow as a subprocess.

Workflow Description
This workflow performs the following actions:
-
Query Virtual Buscomp. This step queries the User Registration virtual business component and retrieves the active record.
-
Reset User Reg Service. This step uses a method to prepare the User Registration service and User Registration business component for use. This step works with the User Registration virtual business component to clear all previous data and reset maps for multi-value groups.
-
Get Session Information. This step retrieves the application name and home page view name of the customer’s session.
-
Security Setup. This step determines whether the security setup for the customer is valid.
-
Set Object Id. This step sets the object ID if the security setup for the customer is invalid.
-
Apptype check for security error. This step checks for a security error for the type of Web site the customer uses to register.
-
Security Setup Error Msg. This step displays an error message if the security setup for the customer is invalid.
-
Registration SubProcess OUI. This step calls the User Registration SubProcess OUI workflow to complete the registration process if the security setup for the customer is valid. For more information, see User Registration SubProcess OUI Workflow.
-
Cancel User Registration. This step uses the output from Step 8 to determine whether the registration must be cancelled.
-
Echo Decline Legal. This step sets the value of an output property to indicate that the registration is declined.
-
Set Field Defaults. This step updates the User Registration virtual business component to add a value for the application name.
-
Write to BusComp. This step copies user information from the User Registration virtual business component to the User Registration business component and writes the record.
-
Apptype check for Buscomp error. This step checks for a business component error for the type of Web site the customer uses to register.
-
Write Error Msg. This step displays an error message if Step 12 results in an error.
-
Check Record. This step determines whether the customer registration contains an invalid password
-
Clear Passwords. This step clears the password field if the customer registration contains an invalid password.
-
Re-enter Password. This step displays a message to the customer about entering data in the password field again.
-
Get Security Login Info. This step retrieves the security login information if the customer registration contains a valid password.
-
Relogin New User. This step logs in the customer to the Siebel Self Service Web site.