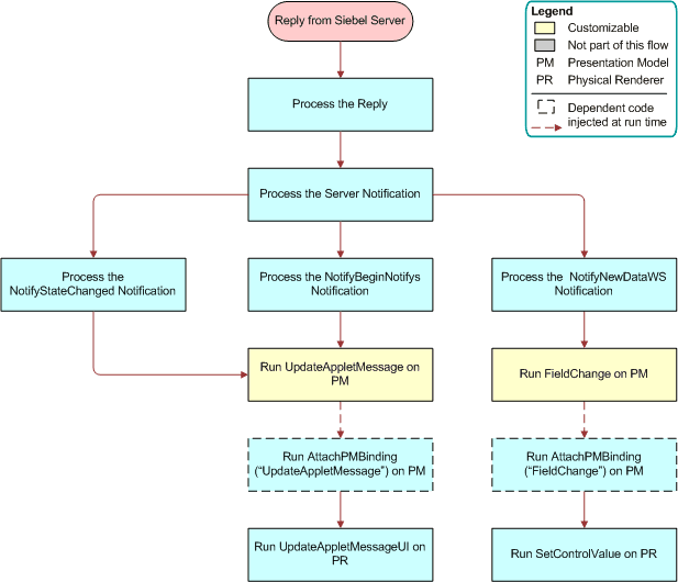
The following figure illustrates the life cycle flow that Siebel Open UI follows to send a notification state change. The steps in the flow, after the user clicks the New button, are as follows:
-
Process the reply.
-
Process the server notification.
-
Process the NotifyStateChanged notification, then go to step 3.
-
Process the NotifyBeginNotifys notification, then go to step 3.
-
Process the NotifyNewDataWS notification, then go to step 4.
-
-
Run UpdateAppletMessage on Presentation Model (PM).
-
Run AttachPMBinding ("UpdateAppletMessage") on PM.
-
Run UpdateAppletMessageUI on PR.
-
-
Run FieldChange on PM.
-
Run AttachPMBinding ("FieldChange") on PM.
-
Run SetcontrolValue on PR.
-
For more information about the notifications that this flow describes, see Notifications That Siebel Open UI Supports.
