About Oracle Customer Hub (UCM) Data Model Tables

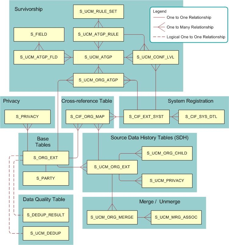
The Oracle Customer Hub (UCM) data model defines how data used by Oracle Customer Hub (UCM) is stored in a database. The following figure displays the data model, which contains the following tables: Best Version, Source Data History (SDH), Survivorship, System Registration, Cross-reference, Privacy, Merge/Unmerge, Data Quality.

Oracle Customer Hub (UCM) Data Model: This image is described in the surrounding text.

For more information on each table type in the Oracle Customer Hub (UCM) data model, see the following topics: