Understanding the Matching Process
Use the Matching process to compare vouchers with purchase orders and receiving documents. That way, you can ensure that you pay for only the goods and services that you order and receive. To run the Matching process, you must have installed PeopleSoft Payables and PeopleSoft Purchasing. The system automatically performs the required matching based on the document characteristics. Users simply select a match rule control ID; the system handles all of the comparison. Use the matching exceptions workflow, provided with PeopleSoft Payables, to route match exceptions to specified users. PeopleSoft eSettlements also uses the Matching process to compare invoices with purchase orders and receipts.
Note: If you enable the Commitment Control feature and you want to use the voucher match status as a prerequisite for budget-checking transactions, you must modify the Selection Criteria page in the Source Transactions component (KK_SOURCE_TRAN) to include the MATCH_STATUS_VCHR field as part of the PeopleSoft Payables transactions. Select MATCH_STATUS_VCHR in the Field Name field, and select M in the Field Value field.
This section discusses:
Matching types.
Matching process flow.
Matching options with purchase orders.
Matching tolerances.
Matching workflow.
Delivered document association groups.
Delivered document association rules.
Delivered match rule types.
Delivered match rules.
Delivered match rule controls.
Matching examples.
The system performs several types of matching:
Two-way matching compares vouchers and purchase orders if the Receiving Required option for the purchase order is Do Not Receive or Optional.
Three-way matching compares vouchers, purchase orders, and receipts if the Receiving Required option is Required and the Inspection Required option is not selected for the receiver.
Four-way matching compares vouchers, purchase orders, receivers, and inspections if receiving is required and inspection is required.
Receipt-only matching compares vouchers to non-purchase order receipts.
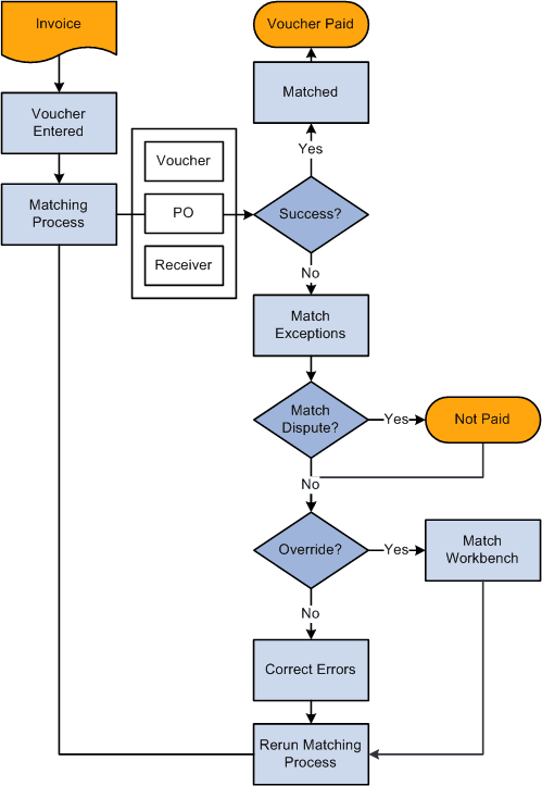
This flowchart provides an example of the three-way matching process, illustrating how the Matching process compares the entered voucher to the purchase order and receiving documents.

After you set up the Matching process and create vouchers to be matched:
Specify the matching run control options and run the process on the Match Request page, from the Action field on the Invoice Information page in the Voucher component (VCHR_EXPRESS), or from the Match Workbench.
If vouchers match successfully, the system sets the status of these vouchers to Matched and the voucher is available for payment.
If vouchers do not pass the Matching process, the system flags them as exceptions.
The system logs each match rule exception for the voucher in a voucher match exception log table that you can view using the Match Workbench. You can access the Match Workbench from the Match Request page, by clicking the Exceptions link on the Voucher Summary page in the Voucher component, or through general navigation.
View the exceptions on the Match Exception Workbench Details page, where you can set the vouchers that have match exceptions to Credit Note, Match Dispute, or Override.
You can also select a match rule action of Debit Memo if you specified it as an action on the Match Rule Type page and associated it to the match rule. The Matching process creates a debit memo adjustment voucher to resolve the matching exception.
Note: Users need to have authority to override match exceptions to select match actions of Credit Note, Match Dispute, or Override. Define authority to override match exceptions on the User Preference - Procurement: Payables Online Vouchering page.
Vouchers with a match status of Match Dispute are not paid and remain in an unpayable state until you delete or correct them.
The next time that the Matching process runs, the system bypasses the individual match rules that you override.
Overridden vouchers are available for payment and are paid the next time the pay cycle is run.
Note: Organizations typically correct a problem instead of overriding it. In general, it is best to rectify and reprocess incorrect associations and supplier differences rather than override them.
Note: You can pay unmatched vouchers at the user ID level if you select the Pay Unmatch Voucher option on the User Preference - Procurement: Payables Online Vouchering page.
PeopleSoft Workflow notifies the appropriate user about the match exception, based on the route that you specify for the exception on the Match Rule Type page or the Match Rules - Workflow page.
Correct the errors and rerun the Matching process.
(Optional) You can undo selected matched vouchers after you run the Matching process.
When you undo a matched voucher, you reset the match status of any purchase orders and receivers that are associated with and matched to a voucher. This enables you to match these purchase orders and receivers to other vouchers.
You can undo a matched voucher only if you have not yet paid or posted it.
You cannot undo a credit or exchange return to vendor (RTV) matched voucher.
You cannot undo a matched voucher if the related purchase order is closed.
You cannot undo a matched voucher if one of the receipts is associated with a voucher that is closed.
You cannot undo a matched voucher that is related to another voucher, unless the original voucher has been deleted.
You can undo a matched voucher and associated debit memo adjustment voucher if the vouchers have not been paid or posted and they do not require budget-checking.
Note: If you try and undo a matched voucher that requires budget-checking, the system displays an error message indicating that you need to delete the debit memo adjustment voucher before you undo the matched voucher.
This section discusses:
Line level matching.
Purchase order matching defaults.
Line Level Matching
The flexibility of match rules and match rule controls enable you to use line level matching.
For example, suppose that you buy computer equipment and the services to install the equipment, and you want to generate one purchase order for both items using line level matching.
Line 1: Expense or inventory item; receiving required.
Line 2: Service item; no receiving required.
Here is the sequence of events in this example:
The purchase order header sets the match control for all applicable lines.
The match control option (for example, standard) appears by default from the supplier table, but you can override the default.
At the purchase order line schedule level, you can specify whether matching is required (by using the Details for Schedule page).
The line schedule level matching options are:
Term
Definition
Full Match
The system matches the line based on the purchase order header match control. (Full Match is the default.)
No Match
The system does not match the line.
ERS (evaluated receipt settlement)
The system matches the line based on the purchase order header match control.
Note: The Voucher Build Application Engine process (AP_VCHRBLD) creates ERS vouchers from receipts.
At the purchase order line level, you specify whether receiving is required, not required, or optional (by using the Line Details page).
The Receiving Required option appears by default from the item definition. If you have set the match control at the purchase order header for matching, the match rules then determines whether receiving is required for the purchase order line. If receiving is not required, as in the case of service items, the Receiving Required matching rules apply to other lines; however, the particular line is still matched based on the comparison of the purchase order to the voucher. Similarly, if receiving is optional, the Receiving Required matching rules do not apply.
Purchase Order Matching Defaults
Define matching rule controls at the business unit and supplier level. You can override these matching defaults at the purchase order header level or purchase order schedule level in the Maintain Purchase Orders component (PURCHASE_ORDER).
Select the Matching link on the Purchase Order - Form page to access the PO Matching page, where you can change the type of match action and the match rules.
You can also change the Match Action field on the Details for Schedule page. You can select either a full match or no match for the schedule. The Match Action field value appears by default from the overall matching setup on the Purchase Order Header page.
You can also change the price and tolerances (upper and lower limits) for matching in the Price Tol (unit price tolerance), Ext Tol (total amount tolerance), and Pct (percentage) fields. The values for these fields appear by default from the item definition.
You can define value and percent tolerances to override exceptions generated by the match rules. The Matching process uses match tolerances when comparing the prices and amounts. If a match exception exists, and the voucher is within the tolerances established in these components, the Matching process automatically overrides the exception. There are two ways you define match tolerances, they are:
On the match rule.
On the purchase order.
Define the value or percent match tolerances for each match rule on the Match Rule Control page. In order to define match tolerances, you must first indicate on the Match Rules - Rule Definition page to use match tolerances at the match rule control level.
Define value or percent match tolerances at the purchase order level on the Item Categories component (ITEM_CATEGORIES) and the Purchasing Attributes component (PURCH_ITEM_ATTR). These match tolerances can be overridden on the Maintain Purchase Orders component.
PeopleSoft delivers match rule controls that apply matching tolerances either at the PO level or at the match rules level. You should apply tolerances at the PO level or at the match rule level, but not both. To modify or add match rule controls with tolerances, you must understand the Matching process and how tolerances work.
The Standard Match Rules Using PO Tolerances match rule control applies matching tolerances at the PO level.
The Standard Match Rules Using Rules Tolerances match rule control applies matching tolerances at the match rules level.
The Standard match rule control applies matching tolerances at the PO level.
The Debit Memo match rule control applies matching tolerances at the match rules level.
The Basic match rule control applies matching tolerances at the PO level.
Note: For example, you may use a match rule tolerance if you have a simple organization policy that states specific tolerance on all purchases. If tolerances vary by item category or item, then consider using tolerances at the PO level.
See the following scenarios that illustrate how the two matching tolerances are applied:
|
Scenario |
PO |
Voucher |
Match Rule Control |
Expected Result |
|---|---|---|---|---|
|
PO tolerance |
|
|
The match rule control uses PO tolerances. |
The voucher fails matching because the unit price is greater than the PO unit price + PO tolerance (100.00 + 2.00). |
|
Match rule tolerance |
|
|
|
The voucher successfully matches because the unit price is less than the PO unit price + match rule tolerance (100.00 + 5.00). |
This diagram illustrates the matching tolerance default logic. The scenario displays using either the tolerances defined at the match rule level or at the PO level.

You can access match exceptions using the Match Workbench. You can also use workflow worklists and email notifications to route the match exceptions to the user or users specified on the Match Rules Type and Match Rules - Workflow pages.
Workflow parameters are defined at the match rules type level and they can be overridden at the match rules level. You define workflow parameters by:
Selecting the Workflow Flag field or the Send Email Notification field or both fields on the Match Rules Type page.
Defining the User List Source fields on the Match Rules Type page.
(Optional) Overriding the email notification parameters and user lists on the Match Rules - Workflow page.
Create workflow worklists and email notifications by selecting Workflow/Email Notify as the Match Action on the Match Request page or by selecting Send Notification as the Action on the Match Workbench. When you initiate these actions, the system:
Executes the Matching process which calls the Matching Notification Application Engine process (AP_MTH_NOTFY) to create email notifications.
Calls the Process Match Exceptions Application Engine process (MTCH_ERR_WF) from the Matching Notification process to create workflow worklist items.
Note: Set up users to receive worklist items or email notifications or both on the User Profiles - Workflow page before you route match exceptions to them.
Note: The Process Match Exceptions process and the Matching Notification process still generate worklist items and workflow notifications for exceptions to users even if they do not have authority to override the exception. The user is not able to override the exception, but is notified of the exception.
The document association group defines the types of match associations and the sequence that the Matching process performs. PeopleSoft delivers three document associations that include:
Voucher and PO matching (VP).
Voucher and receiver matching (VR).
Voucher, PO, and receiver matching (VPR).
The document association rules defines how the Matching process associates purchase orders and receivers to vouchers. PeopleSoft delivers Standard and Receipt document association rules.
The Standard document association rules associate vouchers and receivers based on exact and summed quantities.
The Receipt document association rules associate vouchers and receivers based on exact and summed quantities using the invoice number equal to the packing slip number.
Match rule types are categories that determine the match actions that can be performed. Since these match rule types are set up at the system level, they are not tied to any SetID or business unit. You can create new match rule types or modify delivered match rule types. PeopleSoft delivers the following match rule types:
Data Entry
Merchandise - Amount
Merchandise - Quantity
Merchandise - Unit Price
Summary/Global Match Only
System
PeopleSoft delivers match rules that most organizations need. Use the match rule set that best meets your organization's requirements. You can also create new match rules or modify delivered match rules.
Match rules are applied at either the header summary level or the line summary level. Define what level to apply the match rule on the Match Rules - Rule Definition page.
System Match Rules
System errors indicate that data is missing and prevents the system from retrieving all of the voucher, purchase order, and receiver data. If no system errors exist, the system applies matching rules.
This table describes the system match rules delivered with the system:
|
Rule ID |
Description |
Long Description |
|---|---|---|
|
RULE_S100 |
Invalid Match Control ID. |
Invalid Match Control ID. |
|
RULE_S110 |
Credit Adjustment Quantity > PO Matched Quantity. |
RTV/Credit Adjustment Quantity is greater than the PO Matched Quantity. |
|
RULE_S111 |
Credit Adjustment Amount > PO Matched Amount. |
RTV/Credit Adjustment Amount is greater than the PO Matched Amount. |
|
RULE_S120 |
Credit Adjustment Quantity > Receiver Match Qty. |
RTV/Credit Adjustment Quantity is greater than the Receiver Matched Quantity. |
|
RULE_S121 |
Credit Adjustment Amount > Receiver Match Amount. |
RTV/Credit Adjustment Amount is greater than the Receiver Matched Amount. |
|
RULE_S122 |
Credit Adjustment Quantity > Receiver Match Qty. |
RTV/Credit Adjustment Quantity is greater than the Receiver Matched Quantity. |
|
RULE_S123 |
Credit Adjustment Amount > Receiver Match Amount. |
RTV/Credit Adjustment Amount is greater than the Receiver Matched Amount. |
|
RULE_S200 |
Invalid PO ID exists not set for match. |
Invalid PO ID exists but not set for matching. |
|
RULE_S201 |
Invalid Receiver exists but not set for matching. |
Invalid Receiver exists but not set for matching. |
|
RULE_S210 |
Invalid PO Status. |
Invalid PO Status. |
|
RULE_S300 |
Invalid UOM conversion for PO. |
Invalid UOM conversion for PO. |
|
RULE_S400 |
Invalid currency exchange rate for PO. |
Invalid currency exchange rate for PO. |
|
RULE_S500 |
Invalid UOM conversion for Receipt. |
Invalid UOM conversion for receipt. |
|
RULE_S600 |
Invalid currency exchange rate for Receipt. |
Invalid currency exchange rate for receipt. |
|
RULE_S700 |
Invalid Global exchange rate conversion error. |
Invalid Global exchange rate conversion error. |
Standard Match Rules
PeopleSoft delivers standard match rules that are similar to the match rules delivered in previous releases.
This table describes the standard match rules delivered with the system:
|
Rule ID |
Description |
Long Description |
|---|---|---|
|
RULE_E100 |
Extended Price Tolerance. |
The voucher extended price exceeds the purchase order extended price plus or minus (+/-) the extended price tolerance, and the tolerance is not equal to (<>) 0. |
|
RULE_E200 |
Extended Price % Tolerance. |
The voucher extended price exceeds the purchase order extended price plus or minus the extended price percentage tolerance, and the tolerance does not equal 0. |
|
RULE_E250 |
Voucher Ext Amt <> PO Ext Amt (No Tolerances). |
The voucher extended price does not equal the purchase order extended price when the extended percentage and price tolerances are 0. |
|
RULE_H100 |
Voucher Pay Terms <> PO Pay Terms. |
The payment terms code on the purchase order does not equal the payment terms code on the voucher. |
|
RULE_H200 |
Voucher Supplier/Loc<>PO Supplier/Loc. |
The supplier on the purchase order does not equal the supplier on the voucher. |
|
RULE_H400 |
Voucher Supplier/Loc<>Receiver Supplier/Loc. |
The supplier on the voucher does not equal the supplier on the receipt. |
|
RULE_I100 |
Inspection Required but not Complete. |
The item ordered requires inspection but inspection has not been completed. |
|
RULE_L100 |
Voucher item <> PO item. |
The item on the voucher line does not equal the item on the purchase order line. |
|
RULE_L200 |
Voucher item <> Receiver item. |
The item on the voucher line does not equal the item on the receiver line. |
|
RULE_L300 |
Voucher Packing Slip <> Receiver Packing Slip |
The Packing Slip on the voucher line is not equal to the Packing Slip on the receiver line. |
|
RULE_P100 |
Voucher Unit Price <> PO Unit Price (No Tolerance). |
The voucher price does not equal the purchase order price when the unit price percentage and price amount tolerances are 0. |
|
RULE_P400 |
Voucher Unit Price <> PO Unit Price + % Unit Tol. |
The price percentage tolerance does not equal 0, and the voucher price (converted to the purchase order UOM) does not fall within the purchase order price range (calculated using price percentage tolerance). The rule does not generate an exception for an amount-only purchase order and a non-purchase order receipt. |
|
RULE_P500 |
Voucher Unit Price <> PO Unit Price + Unit Price Tolerance. |
The unit price tolerance does not equal 0, and the voucher price does not fall within the purchase order price range (calculated using unit price tolerance). |
|
RULE_R500 |
No receipts found. |
The Matching process could not find any receipts for the purchase order specified on the voucher line that were available for matching (for example not matched, not on hold, and not canceled). |
|
RULE_R600 |
No receipt found, but unmatched ones exist. |
The Matching process found receipts for this purchase order that were available for matching (for example not matched, not on hold, and not canceled) but could not make an association to the voucher line using any of the document association criteria. |
|
RULE_R650 |
Voucher line amt > Sum of received amount. |
Voucher line amt > Sum of associated receiver line amt (Amount Only Matching) |
|
RULE_R651 |
Voucher line amt > Sum of received amount. |
Voucher line amt > Sum of associated receiver line amt (Amount Only Matching). |
|
RULE_R900 |
Total voucher received quantity > Accepted Qty |
The total quantity received (including across all voucher lines and previously matched receivers) exceeds the accepted quantity on the receiver. |
|
RULE_R901 |
Total voucher received quantity > Accepted Qty. |
The total quantity received (including across all voucher lines and previously matched receivers) exceeds the accepted quantity on the receiver. |
|
RULE_R950 |
Voucher Quantity greater than Assoc. Receipt Qty. |
The quantity on the voucher line exceeds the remaining unmatched quantity on the associated receipt(s). |
|
RULE_R951 |
Voucher Quantity greater than Assoc. Receipt Qty. |
The quantity on the voucher line exceeds the remaining unmatched quantity on the associated receipt(s) (non-PO Receipt). |
|
RULE_R960 |
Invoiced Line Qty <> Sum of Assoc. Receipt Qty. |
Voucher line invoiced total quantity is not equal to the sum of all receiver accepted quantities that are associated with this voucher line. |
|
RULE_V200 |
Life to Date Voucher Qty > PO Qty. |
The total quantity vouchered (including previously matched vouchers) exceeds the quantity on the purchase order plus the allowed over-receiving quantity. |
|
RULE_V250 |
Life to Date Voucher Qty > PO Qty. |
The receiving percentage tolerance does not equal 0, and the total quantity vouchered (including previously matched vouchers) exceeds the quantity on the purchase order plus the allowed over-receiving quantity. |
|
RULE_V300 |
Life to Date Voucher Amount > PO Amount. |
The receiving tolerance is 0 and the total quantity vouchered (including previously matched vouchers) exceeds the quantity on the purchase order. An exception is not generated for an amount-only purchase order or non-purchase order receipt. |
|
RULE_V400 |
Life to Date > Sched Amt + % ext tol. |
The extended price percentage tolerance is not 0, and the total amount vouchered (including amounts on previously matched vouchers) exceeds the purchase order amount (calculated using extended price percentage tolerance). |
|
RULE_V500 |
Life to Date > Sched Amt + ext amt tol. |
The extended price tolerance is not 0, and the total amount vouchered (including amounts on previously matched vouchers) exceeds the purchase order amount (calculated using extended price tolerance). |
Merchandise Match Rules
Merchandise match rules verify that the organization receives the goods or services and that the price matches the price on the purchase order.
This table describes the merchandise match rules delivered with the system:
|
Rule ID |
Description |
Long Description |
|---|---|---|
|
200 |
Merch amt = PO merch amt with rule amt tol. |
Compare the total voucher merchandise amount (gross amount less miscellaneous charges and tax) to the total merchandise amount on the POs less any previously matched amounts. Include amount tolerances from the rule, if any, when comparing the amounts. |
|
210 |
Merch amount = PO merch amt with rule % tol. |
Compare the total voucher merchandise amount (gross amount less miscellaneous charges and tax) to the total merchandise amount on the POs less any previously matched amounts. Include percent tolerance from the rule. |
|
220 |
Merch amount = recv merch amt with rule amt tol. |
Compare the total voucher merchandise amount (gross amount less miscellaneous charges and tax) to the total merchandise amount on the receipts less any previously matched amounts. Include amount tolerances from the rule, if any, when comparing the amounts. |
|
221 |
Merch amt = non PO recv merch amt w rule amt tol. |
For non PO receipts, compare the total voucher merchandise amount (gross amount less miscellaneous charges and tax) to the total merchandise amount on the non PO receipts less any previously matched amounts. Include amount tolerances from the rule, if any, when comparing the amounts. |
|
230 |
Merch amount = recv merch amt with rule % tol. |
Compare the total voucher merchandise amount (gross amount less miscellaneous charges and tax) to the total merchandise amount on the receipts less any previously matched amounts. Include percent tolerances from the rule, if any, when comparing the amounts. |
|
231 |
Merch amt = non PO recv merch amt w rule % tol. |
For non PO receipts, compare the total voucher merchandise amount (gross amount less miscellaneous charges and tax) to the total merchandise amount on the non PO receipts less any previously matched amounts. Include percent tolerances from the rule, if any, when comparing the amounts. |
|
240 |
Merch amount not = PO merch amt with rule amt tol. |
Compare the total voucher merchandise amount (gross amount less miscellaneous charges and tax) to the total merchandise amount on the POs. Include amount tolerance from the rule and create an exception when the difference exceeds the tolerance. |
|
250 |
Line amount not = PO line amt with PO amt tol. |
Compare the voucher line amount to the PO line schedule amount less any previously matched amounts. Include amount tolerances from the PO, if any, when comparing the amounts. |
|
260 |
Line amount not = PO line amt with PO % tol. |
Compare the voucher line amount to the PO line schedule amount less any previously matched amounts. Include percent tolerances from the PO, if any, when comparing the amounts. |
|
270 |
Line amount not = recv line amt with PO amt tol. |
Compare the voucher line amount to the receipt line amount less any previously matched amounts. Include amount tolerances from the PO, if any, when comparing the amounts. |
|
280 |
Line amount not = recv line amt with PO % tol. |
Compare the voucher line amount to the receipt line amount less any previously matched amounts. Include percent tolerances from the PO, if any, when comparing the amounts. |
|
290 |
Line amount not = PO line amt with rule amt tol. |
Compare the voucher line amount to the PO line schedule amount less any previously matched amounts. Include amount tolerances from the rule, if any, when comparing the amounts. |
|
300 |
Line amount not = PO line amt with rule % tol. |
Compare the voucher line amount to the PO line schedule amount less any previously matched amounts. Include amount tolerances from the rule, if any, when comparing the amounts. |
|
310 |
Line amount not = recv line amt with rule amt tol. |
Compare the voucher line amount to the receipt line amount less any previously matched amounts. Include amount tolerances from the rule, if any, when comparing the amounts. |
|
311 |
Line amt not = non PO recv line amt w rule amt tol. |
For non PO receipts, compare the voucher line amount to the non PO receipt line amount less any previously matched amounts. Include amount tolerances from the rule, if any, when comparing the amounts. |
|
320 |
Line amount not = recv line amt with rule % tol. |
Compare the voucher line amount to the receipt line amount less any previously matched amounts. Include percent tolerances from the rule, if any, when comparing the amounts. |
|
321 |
Line amt not = non PO rec line amt with rule % tol. |
For non PO receipts, compare the voucher line amount to the non PO receipt line amount less any previously matched amounts. Include percent tolerances from the rule, if any, when comparing the amounts. |
|
330 |
LTD vchr qty greater than PO qty with receipt tol. |
Current voucher quantity plus previously matched voucher quantities, if any, greater than PO line schedule quantity. Include quantity received percent over, if any, from the PO when comparing the values. |
|
335 |
LTD vchr qty greater than PO qty with receipt tol. |
Current voucher quantity plus previously matched voucher quantities, if any, greater than PO line schedule quantity. Include quantity received percent over, if any, from the PO when comparing the values. |
|
340 |
LTD vchr amt greater than PO amt with PO amt tol. |
Current voucher line amount plus previously matched voucher line amounts, if any, greater than PO line schedule amount. Include amount tolerances from the PO, if any, when comparing the values. |
|
350 |
LTD vchr amt greater than PO amt with PO % tol. |
Current voucher line amount plus previously matched voucher line amounts, if any, greater than PO line schedule amount. Include percent tolerances from the PO, if any, when comparing the values. |
|
380 |
LTD vchr amt greater than PO amt with rule amt tol. |
Current voucher line amount plus previously matched voucher line amounts, if any, greater than PO line schedule amount. Include amount tolerances from the rule, if any, when comparing the values. |
|
390 |
LTD vchr amt greater than PO amt with rule % tol. |
Current voucher line amount plus previously matched voucher line amounts, if any, greater than PO line schedule amount. Include percent tolerances from the rule, if any, when comparing the values. |
|
450 |
LTD vchr amt greater than recv amt. |
Current voucher line amount plus previously matched voucher line amounts, if any, greater than receipt line amount. |
|
470 |
Line price not = PO price with PO price amt tol. |
Compare voucher price with PO price. Include price amount tolerances, if any, from the PO when comparing the values. |
|
480 |
Line price not = PO price with PO price % tol. |
Compare voucher price with PO price. Include price percent tolerances, if any, from the PO when comparing the values. |
|
490 |
Line price not = PO price + rule amt tol. |
Compare voucher price with PO price. Include price amount tolerances, if any, from the rule when comparing the values. |
|
500 |
Line price not = PO price with rule % tol. |
Compare voucher price with PO price. Include price percent tolerances, if any, from the rule when comparing the values. |
|
510 |
Line price not = receipt price with rule amt tol. |
Compare voucher price with receipt price. Include price amount tolerances, if any, from the rule when comparing the values. |
|
520 |
Line price not = receipt price with rule % tol. |
Compare voucher price with receipt price. Include price percent tolerances, if any, from the rule when comparing the values. |
|
550 |
Line qty not = PO line qty with PO received % tol. |
Compare voucher quantity with PO line schedule quantity. Include quantity received percent over, if any, from the PO when comparing the values. |
|
580 |
Line qty not = recv qty with PO received % tol. |
Compare voucher quantity with receipt line quantity. Include quantity received percent over, if any, from the PO when comparing the values. |
Nonmerchandise Match Rules
Nonmerchandise match rules verify nonmerchandise data, such as freight, on the purchase order.
Note: The system assumes that for Match Rule ID 700, Freight not Allowed but Included on Voucher, the freight terms are configured and used properly on the purchase order.
This table describes the nonmerchandise match rules delivered with the system:
|
Rule ID |
Description |
Long Description |
|---|---|---|
|
700 |
Freight not allowed. |
PO freight terms = paid by seller but voucher includes freight cost. |
|
710 |
Supplier's Financial Sanctions Status. |
Check whether Supplier is on a Financial Sanctions Listing. |
Data Accuracy Match Rules
Data accuracy match rules verify data entry accuracy. These match rules include comparisons on supplier IDs and item IDs.
This table describes the data accuracy match rules delivered with the system:
|
Rule ID |
Description |
Long Description |
|---|---|---|
|
100 |
No Receipts Found. |
No available receipts (not matched, not on hold, and not canceled) were found for the purchase order specified on the voucher line. |
|
120 |
Pay terms not = PO pay terms. |
The payment terms code on the purchase order does not equal the payment terms code on the voucher. |
|
130 |
Supplier/Loc not = PO Supplier/Loc. |
The supplier or supplier location on the purchase order does not equal the supplier or supplier location on the voucher. |
|
140 |
Voucher item not = PO item. |
The item on the voucher line does not equal the item on the purchase order line. |
|
150 |
Inspection required but not completed. |
The item ordered requires inspection but inspection has not been completed. |
|
160 |
Supplier/Loc not = Receiver Supplier/Loc. |
The supplier or supplier location the voucher does not equal the supplier or supplier location on the receipt. |
|
170 |
Voucher item not = receiver item. |
The item on the voucher line does not equal the item on the receiver line. |
Organization Limits and Global Tolerances Match Rules
The organization limits match rules applies tolerances to successfully match exceptions.
Note: To successfully match vouchers based on organization limits, match rules 800, 810, or 811 should follow system rules in the rule order of the match rule control.
This table describes the organization limits and global tolerances match rules delivered with the system:
|
Rule ID |
Description |
Long Description |
|---|---|---|
|
800 |
Small dollar purchase; match automatically. |
For small amount purchases, automatically match the voucher. |
|
810 |
Cost exception less than minimum rule tol. |
Ignore exceptions when the exception amount is less than the cost of processing the exception. |
|
811 |
Cost exception less than min rule tol non PO recv. |
For non PO receipts, ignore exceptions when the exception amount is less than the cost of processing the exception. |
|
820 |
Global Amount Tolerance. |
Match when voucher line amount greater than or equal to PO line amount - rule under amount and less than or equal to PO line amount + rule over amount. |
|
830 |
Global Percent Tolerance. |
Match when voucher line amount greater than or equal to PO line amount - rule under % and less than or equal to PO line amount + rule over %. |
PeopleSoft delivers different match controls to handle your organization's requirements. You can create new match rule controls or modify delivered match rule controls.
Standard Match Rule Control
PeopleSoft delivers a standard match rule control that are similar to the match rule control delivered in previous releases.
This table describes the standard match rule control delivered with the system:
|
Rule Order |
Match Rule ID |
Description |
If Rule is True Take Action |
Continue to Next Rule |
|---|---|---|---|---|
|
1 |
RULE_S100 |
Invalid Match Control ID |
Exception |
Continue If False |
|
2 |
RULE_S110 |
Credit Adjustment Quantity > PO Matched Quantity |
Exception |
Continue If False |
|
3 |
RULE_S111 |
Credit Adjustment Amount > PO Matched Amount |
Exception |
Continue If False |
|
4 |
RULE_S120 |
Credit Adjustment Quantity > Receiver Match Qty |
Exception |
Continue If False |
|
5 |
RULE_S121 |
Credit Adjustment Amount > Receiver Match Amount |
Exception |
Continue If False |
|
6 |
RULE_S122 |
Credit Adjustment Quantity > Receiver Match Qty |
Exception |
Continue If False |
|
7 |
RULE_S123 |
Credit Adjustment Amount > Receiver Match Amount |
Exception |
Continue If False |
|
8 |
RULE_S200 |
Invalid PO ID exists not set for match |
Exception |
Continue If False |
|
9 |
RULE_S201 |
Invalid Receiver exists but not set for matching |
Exception |
Continue If False |
|
10 |
RULE_S210 |
Invalid PO Status |
Exception |
Continue If False |
|
11 |
RULE_S300 |
Invalid UOM conversion for PO |
Exception |
Continue If False |
|
12 |
RULE_S400 |
Invalid currency exchange rate for PO |
Exception |
Continue If False |
|
13 |
RULE_S500 |
Invalid UOM conversion for Receipt |
Exception |
Continue If False |
|
14 |
RULE_S600 |
Invalid currency exchange rate for Receipt |
Exception |
Continue If False |
|
15 |
RULE_S700 |
Invalid Global exchange rate conversion error |
Exception |
Continue If False |
|
16 |
710 |
Supplier's Financial Sanctions Status |
Exception |
Continue If False |
|
17 |
RULE_E100 |
Extended Price Tolerance |
Exception |
Always Continue |
|
18 |
RULE_E200 |
Extended Price % Tolerance |
Exception |
Always Continue |
|
19 |
RULE_E250 |
Voucher Ext Amt <> PO Ext Amt (No Tolerances) |
Exception |
Always Continue |
|
20 |
RULE_H100 |
Voucher Pay Terms <> PO Pay Terms |
Exception |
Always Continue |
|
21 |
RULE_H200 |
Voucher Supplier/Loc <> PO Supplier/Loc |
Exception |
Always Continue |
|
22 |
RULE_H400 |
Voucher Supplier/Loc <> Receiver Supplier/Loc |
Exception |
Always Continue |
|
23 |
RULE_I100 |
Inspection Required but not Complete |
Exception |
Always Continue |
|
24 |
RULE_L100 |
Voucher item <> PO item |
Exception |
Always Continue |
|
25 |
RULE_L200 |
Voucher item <> Receiver item |
Exception |
Always Continue |
|
26 |
RULE_P100 |
Voucher Unit Price <> PO Unit Price (No tolerance) |
Exception |
Always Continue |
|
27 |
RULE_P400 |
Voucher Unit Price <> PO Unit Price + % Unit Tol |
Exception |
Always Continue |
|
28 |
RULE_P500 |
Voucher Unit Price <> PO Unit Price + Unit Tol |
Exception |
Always Continue |
|
29 |
RULE_R500 |
No receipts found |
Exception |
Always Continue |
|
30 |
RULE_R600 |
No receipt found, but unmatched ones exist |
Exception |
Always Continue |
|
31 |
RULE_R650 |
Voucher line amt > Sum of received amount |
Exception |
Always Continue |
|
32 |
RULE_R651 |
Voucher line amt > Sum of received amount |
Exception |
Always Continue |
|
33 |
RULE_R900 |
Total voucher received quantity > Accepted Qty |
Exception |
Always Continue |
|
34 |
RULE_R901 |
Total voucher received quantity > Accepted Qty |
Exception |
Always Continue |
|
35 |
RULE_R950 |
Voucher Quantity greater than Assoc. Receipt Qty |
Exception |
Always Continue |
|
36 |
RULE_R951 |
Voucher Quantity greater than Assoc. Receipt Qty (non PO receipt) |
Exception |
Always Continue |
|
37 |
RULE_V200 |
Life to Date Voucher Qty > PO Qty |
Exception |
Always Continue |
|
38 |
RULE_V300 |
Life to Date Voucher Amount > PO Amount |
Exception |
Always Continue |
|
39 |
RULE_V400 |
Life to Date > Sched Amt + % ext tol |
Exception |
Always Continue |
|
40 |
RULE_V500 |
Life to Date > Sched Amt + ext amt tol |
Exception |
Always Continue |
Basic Match Rule Control
Enable merchandise matching using the minimum number of match rules with the basic match rule control. Match rule IDs 250 and 260 allow for non-receipt required matching. Delete these match rules if you require all purchase orders to be received.
This table describes the basic match rule control delivered with the system:
|
Rule Order |
Match Rule ID |
Description |
If Rule is True Take Action |
Continue to Next Rule |
|---|---|---|---|---|
|
1 |
RULE_S100 |
Invalid Match Control ID |
Exception |
Continue If False |
|
2 |
RULE_S110 |
Credit Adjustment Quantity > PO Matched Quantity |
Exception |
Continue If False |
|
3 |
RULE_S111 |
Credit Adjustment Amount > PO Matched Amount |
Exception |
Continue If False |
|
4 |
RULE_S120 |
Credit Adjustment Quantity > Receiver Match Qty |
Exception |
Continue If False |
|
5 |
RULE_S121 |
Credit Adjustment Amount > Receiver Match Amount |
Exception |
Continue If False |
|
6 |
RULE_S122 |
Credit Adjustment Quantity > Receiver Match Qty |
Exception |
Continue If False |
|
7 |
RULE_S123 |
Credit Adjustment Amount > Receiver Match Amount |
Exception |
Continue If False |
|
8 |
RULE_S200 |
Invalid PO ID exists not set for match |
Exception |
Continue If False |
|
9 |
RULE_S201 |
Invalid Receiver exists but not set for matching |
Exception |
Continue If False |
|
10 |
RULE_S210 |
Invalid PO Status |
Exception |
Continue If False |
|
11 |
RULE_S300 |
Invalid UOM conversion for PO |
Exception |
Continue If False |
|
12 |
RULE_S400 |
Invalid currency exchange rate for PO |
Exception |
Continue If False |
|
13 |
RULE_S500 |
Invalid UOM conversion for Receipt |
Exception |
Continue If False |
|
14 |
RULE_S600 |
Invalid currency exchange rate for Receipt |
Exception |
Continue If False |
|
15 |
RULE_S700 |
Invalid Global exchange rate conversion error |
Exception |
Continue If False |
|
16 |
710 |
Supplier's Financial Sanctions Status |
Exception |
Continue If False |
|
17 |
100 |
No receipts found |
Exception |
Continue If False |
|
18 |
250 |
Line amount not = PO line amt with PO amt tol |
Exception |
Continue If False |
|
19 |
260 |
Line amount not = PO line amt with PO % tol |
Exception |
Continue If False |
|
20 |
270 |
Line amount not = recv line amt with PO amt tol |
Exception |
Continue If False |
|
21 |
280 |
Line amount not = recv line amt with PO % tol |
Exception |
Continue If False |
|
22 |
340 |
LTD vchr amt greater than PO amt with PO amt tol |
Exception |
Continue If False |
|
23 |
350 |
LTD vchr amt greater than PO amt with PO % tol |
Exception |
Continue If False |
Standard Match Rules Using Rules Tolerances Match Rule Control
PeopleSoft delivers a complete match rule control that includes all match rules using tolerances from the match rules.
This table describes the standard match rules using rules tolerances match rule control delivered with the system:
|
Rule Order |
Match Rule ID |
Description |
If Rule is True Take Action |
Continue to Next Rule |
|---|---|---|---|---|
|
1 |
RULE_S100 |
Invalid Match Control ID |
Exception |
Continue If False |
|
2 |
RULE_S110 |
Credit Adjustment Quantity > PO Matched Quantity |
Exception |
Continue If False |
|
3 |
RULE_S111 |
Credit Adjustment Amount > PO Matched Amount |
Exception |
Continue If False |
|
4 |
RULE_S120 |
Credit Adjustment Quantity > Receiver Match Qty |
Exception |
Continue If False |
|
5 |
RULE_S121 |
Credit Adjustment Amount > Receiver Match Amount |
Exception |
Continue If False |
|
6 |
RULE_S122 |
Credit Adjustment Quantity > Receiver Match Qty |
Exception |
Continue If False |
|
7 |
RULE_S123 |
Credit Adjustment Amount > Receiver Match Amount |
Exception |
Continue If False |
|
8 |
RULE_S200 |
Invalid PO ID exists not set for match |
Exception |
Continue If False |
|
9 |
RULE_S201 |
Invalid Receiver exists but not set for matching |
Exception |
Continue If False |
|
10 |
RULE_S210 |
Invalid PO Status |
Exception |
Continue If False |
|
11 |
RULE_S300 |
Invalid UOM conversion for PO |
Exception |
Continue If False |
|
12 |
RULE_S400 |
Invalid currency exchange rate for PO |
Exception |
Continue If False |
|
13 |
RULE_S500 |
Invalid UOM conversion for Receipt |
Exception |
Continue If False |
|
14 |
RULE_S600 |
Invalid currency exchange rate for Receipt |
Exception |
Continue If False |
|
15 |
RULE_S700 |
Invalid Global exchange rate conversion error |
Exception |
Continue If False |
|
16 |
710 |
Supplier's Financial Sanctions Status |
Exception |
Continue If False |
|
17 |
100 |
No receipts found |
Exception |
Continue If False |
|
18 |
120 |
Pay terms not = PO pay terms |
Exception |
Continue If False |
|
19 |
130 |
Supplier/Loc not = PO Supplier/Loc |
Exception |
Continue If False |
|
20 |
140 |
Voucher item not = PO item |
Exception |
Continue If False |
|
21 |
150 |
Inspection required but not completed |
Exception |
Continue If False |
|
22 |
160 |
Supplier/Loc not = Receiver Supplier/Loc |
Exception |
Continue If False |
|
23 |
170 |
Voucher item not = receiver item |
Exception |
Continue If False |
|
24 |
200 |
Merch amt = PO merch amt with rule amt tol |
Match |
Continue If False |
|
25 |
210 |
Merch amount = PO merch amt with rule % tol |
Match |
Continue If False |
|
26 |
220 |
Merch amount = recv merch amt with rule amt tol |
Match |
Continue If False |
|
27 |
230 |
Merch amount = recv merch amt with rule % tol |
Match |
Continue If False |
|
28 |
240 |
Merch amount not = PO merch amt with rule amt tol |
Exception |
Always Continue |
|
29 |
290 |
Line amount not = PO line amt with rule amt tol |
Exception |
Always Continue |
|
30 |
300 |
Line amount not = PO line amt with rule % tol |
Exception |
Always Continue |
|
31 |
310 |
Line amount not = recv line amt with rule amt tol |
Exception |
Always Continue |
|
32 |
320 |
Line amount not = recv line amt with rule % tol |
Exception |
Always Continue |
|
33 |
380 |
LTD vchr amt greater than PO amt with rule amt tol |
Exception |
Always Continue |
|
34 |
390 |
LTD vchr amt grater than PO amt with rule % tol |
Exception |
Always Continue |
|
35 |
450 |
LTD vchr amt greater than recv amt w rule amt tol |
Exception |
Always Continue |
|
36 |
490 |
Line price not = PO price + rule amt tol |
Exception |
Always Continue |
|
37 |
500 |
Line price not = PO price with rule % tol |
Exception |
Always Continue |
|
38 |
580 |
Line qty not = recv qty with PO received % tol |
Exception |
Always Continue |
|
39 |
700 |
Freight not allowed |
Exception |
Always Continue |
Standard Match Rules Using PO Tolerances Match Rule Control
PeopleSoft delivers a complete match rule control that includes all match rules using tolerances from POs.
This table describes the standard match rules using PO tolerances match rule control delivered with the system:
|
Rule Order |
Match Rule ID |
Description |
If Rule is True Take Action |
Continue to Next Rule |
|---|---|---|---|---|
|
1 |
RULE_S100 |
Invalid Match Control ID |
Exception |
Continue If False |
|
2 |
RULE_S110 |
Credit Adjustment Quantity > PO Matched Quantity |
Exception |
Continue If False |
|
3 |
RULE_S111 |
Credit Adjustment Amount > PO Matched Amount |
Exception |
Continue If False |
|
4 |
RULE_S120 |
Credit Adjustment Quantity > Receiver Match Qty |
Exception |
Continue If False |
|
5 |
RULE_S121 |
Credit Adjustment Amount > Receiver Match Amount |
Exception |
Continue If False |
|
6 |
RULE_S122 |
Credit Adjustment Quantity > Receiver Match Qty |
Exception |
Continue If False |
|
7 |
RULE_S123 |
Credit Adjustment Amount > Receiver Match Amount |
Exception |
Continue If False |
|
8 |
RULE_S200 |
Invalid PO ID exists not set for match |
Exception |
Continue If False |
|
9 |
RULE_S201 |
Invalid Receiver exists but not set for matching |
Exception |
Continue If False |
|
10 |
RULE_S210 |
Invalid PO Status |
Exception |
Continue If False |
|
11 |
RULE_S300 |
Invalid UOM conversion for PO |
Exception |
Continue If False |
|
12 |
RULE_S400 |
Invalid currency exchange rate for PO |
Exception |
Continue If False |
|
13 |
RULE_S500 |
Invalid UOM conversion for Receipt |
Exception |
Continue If False |
|
14 |
RULE_S600 |
Invalid currency exchange rate for Receipt |
Exception |
Continue If False |
|
15 |
RULE_S700 |
Invalid Global exchange rate conversion error |
Exception |
Continue If False |
|
16 |
710 |
Supplier's Financial Sanctions Status |
Exception |
Continue If False |
|
17 |
100 |
No receipts found |
Exception |
Continue If False |
|
18 |
120 |
Pay terms not = PO pay terms |
Exception |
Continue If False |
|
19 |
130 |
Supplier/Loc not = PO Supplier/Loc |
Exception |
Continue If False |
|
20 |
140 |
Voucher item not = PO item |
Exception |
Continue If False |
|
21 |
150 |
Inspection required but not completed |
Exception |
Continue If False |
|
22 |
160 |
Supplier/Loc not = Receiver Supplier/Loc |
Exception |
Continue If False |
|
23 |
170 |
Voucher item not = receiver item |
Exception |
Continue If False |
|
24 |
200 |
Merch amt = PO merch amt with rule amt tol |
Match |
Continue If False |
|
25 |
210 |
Merch amount = PO merch amt with rule % tol |
Match |
Continue If False |
|
26 |
220 |
Merch amount = recv merch amt with rule amt tol |
Match |
Continue If False |
|
27 |
230 |
Merch amount = recv merch amt with rule % tol |
Match |
Continue If False |
|
28 |
240 |
Merch amount not = PO merch amt with rule amt tol |
Exception |
Always Continue |
|
29 |
250 |
Line amount not = PO line amt with PO amt tol |
Exception |
Always Continue |
|
30 |
260 |
Line amount not = PO line amt with PO % tol |
Exception |
Always Continue |
|
31 |
270 |
Line amount not = recv line amt with PO amt tol |
Exception |
Always Continue |
|
32 |
280 |
Line amount not = recv line amt with PO % tol |
Exception |
Always Continue |
|
33 |
330 |
LTD vchr qty greater than PO qty with receipt tol |
Exception |
Always Continue |
|
34 |
340 |
LTD vchr amt greater than PO amt with PO amt tol |
Exception |
Always Continue |
|
35 |
350 |
LTD vchr amt greater than PO amt with PO % tol |
Exception |
Always Continue |
|
36 |
470 |
Line price not = PO price + PO price amt tol |
Exception |
Always Continue |
|
37 |
480 |
Line price not = PO price with PO price % tol |
Exception |
Always Continue |
|
38 |
510 |
Line price not = receipt price with rule amt tol |
Exception |
Always Continue |
|
39 |
520 |
Line price not = receipt price with rule % tol |
Exception |
Always Continue |
|
40 |
580 |
Line qty not = recv qty with PO received % tol |
Exception |
Always Continue |
|
41 |
700 |
Freight not allowed |
Exception |
Always Continue |
Debit Memo Match Rule Control
Use the debit memo match rule control to allow the system to create debit memo adjustment vouchers for match exceptions.
This table describes the debit memo match rule control delivered with the system:
|
Rule Order |
Match Rule ID |
Description |
If Rule is True Take Action |
Continue to Next Rule |
|---|---|---|---|---|
|
1 |
RULE_S100 |
Invalid Match Control ID |
Exception |
Continue If False |
|
2 |
RULE_S110 |
Credit Adjustment Quantity > PO Matched Quantity |
Exception |
Continue If False |
|
3 |
RULE_S111 |
Credit Adjustment Amount > PO Matched Amount |
Exception |
Continue If False |
|
4 |
RULE_S120 |
Credit Adjustment Quantity > Receiver Match Qty |
Exception |
Continue If False |
|
5 |
RULE_S121 |
Credit Adjustment Amount > Receiver Match Amount |
Exception |
Continue If False |
|
6 |
RULE_S122 |
Credit Adjustment Quantity > Receiver Match Qty |
Exception |
Continue If False |
|
7 |
RULE_S123 |
Credit Adjustment Amount > Receiver Match Amount |
Exception |
Continue If False |
|
8 |
RULE_S200 |
Invalid PO ID exists not set for match |
Exception |
Continue If False |
|
9 |
RULE_S201 |
Invalid Receiver exists but not set for matching |
Exception |
Continue If False |
|
10 |
RULE_S210 |
Invalid PO Status |
Exception |
Continue If False |
|
11 |
RULE_S300 |
Invalid UOM conversion for PO |
Exception |
Continue If False |
|
12 |
RULE_S400 |
Invalid currency exchange rate for PO |
Exception |
Continue If False |
|
13 |
RULE_S500 |
Invalid UOM conversion for Receipt |
Exception |
Continue If False |
|
14 |
RULE_S600 |
Invalid currency exchange rate for Receipt |
Exception |
Continue If False |
|
15 |
RULE_S700 |
Invalid Global exchange rate conversion error |
Exception |
Continue If False |
|
16 |
710 |
Supplier's Financial Sanctions Status |
Exception |
Continue If False |
|
17 |
100 |
No receipts found |
Exception |
Continue If False |
|
18 |
490 |
Line price not = PO price + rule amt tol |
Debit Memo |
Always Continue |
|
19 |
500 |
Line price not = PO price with rule % tol |
Debit Memo |
Always Continue |
The document association and matching examples provided here are based on the following assumptions:
The delivered Standard document association group is used.
The delivered Standard document association rules is used for all business units.
The document source is the voucher and the association document is the receiver for document association examples.
The delivered Basic match rule control is used unless otherwise specified.
The voucher is created by copying from the purchase order (with no changes to the unit price or unit of measure).
The purchase order, receiver, and voucher are in the same business unit.
The received quantity and accepted quantity on the receiver are the same (unless otherwise noted).
The Matching process is run for all business units.
Document Association Examples
This table represents various document association scenarios and associated receipt results. Scenarios are at the line summary level unless otherwise specified.
|
Scenario |
Document Association Algorithm |
Voucher |
Receiver |
Associated Receipt? |
|---|---|---|---|---|
|
Voucher / Receiver |
Sum Up To |
Voucher 1 = 100 |
Receiver 1 = 100 |
Receiver 1: Yes |
|
Voucher / Multiple Receivers |
Sum Up To |
Voucher 1 = 100 |
Receiver 1 = 70 Receiver 2 = 30 |
Receiver 1: Yes Receiver 2: Yes |
|
Voucher / Receiver |
Sum Up To |
Voucher 1 = 100 |
Receiver 1 = 90 |
Receiver 1: Yes |
|
Voucher / Receiver |
Sum Up To |
Voucher 1 = 100 |
Receiver 1 = 110 |
Receiver 1 = 100: Yes Receiver 1 = 10: No |
|
Voucher / Receiver |
Equal |
Voucher 1 = 100 |
Receiver 1 = 100 |
Receiver 1: Yes |
|
Voucher / Receiver |
Equal |
Voucher 1 = 100 |
Receiver 1 = 110 |
Receiver 1: No |
|
Voucher / Receiver |
Equal |
Voucher 1 = 100 |
Receiver 1 = 90 |
Receiver 1: No |
|
Voucher / Multiple Receivers |
Equal |
Voucher 1 = 100 |
Receiver 1 = 100 Receiver 2 = 100 Receiver 3 = 100 |
Receiver 1: Yes Receiver 2: No Receiver 3: No |
|
Voucher / Multiple Receivers |
Equal Sum |
Voucher 1 = 100 |
Receiver 1 = 70 Receiver 2 = 30 |
Receiver 1: Yes Receiver 2: Yes |
|
Voucher / Multiple Receivers |
Equal Sum |
Voucher 1 = 100 |
Receiver 1 = 70 Receiver 2 = 40 |
Receiver 1: No Receiver 2: No |
|
Voucher / Receiver |
Equal Sum |
Voucher 1 = 100 |
Receiver 1 = 100 |
Receiver 1: No Receiver 1 is associated using Equal algorithm. |
|
Voucher / Receiver |
Select All |
Voucher 1 = 100 |
Receiver 1 = 1000 |
Receiver 1: Yes |
|
Voucher / Multiple Receivers |
Select All |
Voucher 1 = 100 |
Receiver 1 = 70 Receiver 2 = 30 Receiver 3 = 90 |
Receiver 1 = Yes Receiver 2 = Yes Receiver 3 = Yes |
|
Voucher / Receiver |
Select All |
Voucher 1 = 100 |
Receiver 1 = 10 |
Receiver 1: Yes |
|
Voucher / Receiver |
Select If One |
Voucher 1 = 100 |
Receiver 1 = 100 |
Receiver 1: Yes |
|
Voucher / Multiple Receivers |
Select If One |
Voucher 1 = 100 |
Receiver 1 = 50 Receiver 2 = 50 |
Receiver 1: No Receiver 2: No |
Matching Examples
This table represents various matching scenarios and expected results. Scenarios are at the line summary level unless otherwise specified.
|
Scenario |
Data |
Document Association Results |
Matching - Expected Results |
|---|---|---|---|
|
Purchase Order / Voucher |
|
Purchase order and voucher associated. Tables updated. |
Purchase order and voucher matched after all match rules applied. |
|
Purchase Order / Receiver / Multiple Vouchers |
|
No association performed. No tables updated. |
Exception created for match rule 100 - no receipts found. No further match rules are applied. Solution: Manually associate receiver to the vouchers. |
|
Purchase Order / Multiple Receivers / Voucher |
|
Purchase order is partially associated. Voucher and both receivers associated. Tables updated. |
Purchase order is partially matched and voucher and receivers are fully matched after all match rules applied. |
|
Purchase Order / Voucher |
|
Purchase order and voucher associated. Tables updated. |
Exception created for match rule 260 - line amount not = PO line amount with PO % tolerance. No further match rules are applied. |
|
Purchase Order / Multiple Receivers / Multiple Vouchers |
|
Purchase order and Receiver 1 associated to Voucher 1. No purchase order and receiver association for Voucher 2. Tables updated. |
Purchase order is partially matched. Voucher 1 and Receiver 1 are fully matched after all match rules applied. Exception created for Voucher 2 for match rule 100 - no receipts found. No further match rules are applied. |
|
Purchase Order / Receiver / Voucher (header summary level) |
|
No association performed. No tables updated. |
Exception created for match rule 100 - no receipts found. No further match rules are applied. |
|
Purchase Order / Voucher (header summary level) |
|
Purchase order and voucher associated. Tables updated. |
Purchase order and voucher matched after applying match rule 210 - merchandise amount = PO merchandise amount with rule % tolerance. No further match rules are applied. |