Loading External Expense Data

Page Name

Definition Name

Usage

Load External Data Sources Page

RUN_EXDATALD

Load data from outside sources into PeopleSoft Expenses tables.

PeopleSoft Process Scheduler runs the Load External Data process at user-defined intervals. This process drives all external data loading programs. Depending on the data source, the Load External Data process runs the appropriate program.

The Include Account Maintenance and Update Profile for New Account options on the Installation Options - Expenses page determine if credit card maintenance is processed, and whether updates of new accounts to existing employees occur automatically. If these options are selected, the Load External Data process for American Express, Visa and MasterCard (CDF3) adds new accounts to existing profiles and updates the employee profile and corporate card information in Expenses for these fields. For MasterCard (CDF2), only existing profiles are updated and no new accounts are created for existing employee profiles.

  • Card Member Account Number.

  • Account Status.

  • Account Credit Limit.

  • Transaction Limit.

  • Anniversary/Issue Date.

  • Expiration Date.

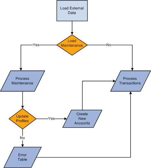
This diagram illustrates the Load External Data process flow for account maintenance. If the account number for an employee does not exist and the employee identifier exists in the credit card supplier file, then the new account is created. If the account number for an employee does not exist and the employee identifier does not exist in the credit card supplier file, then the rows are inserted into an error table.

Load External Data process flow for account maintenance

During the Load External Data process for account maintenance:

  • Data is loaded from a file that is received from a credit card supplier containing credit card account maintenance records.

    • American Express provides a separate file containing account maintenance.

    • Visa and MasterCard include account maintenance as another record type in the same file containing the account transactions.

  • Maintenance to an existing account occurs if the account number from the credit card supplier can be matched with an existing account in the PeopleSoft system.

    The update of a new account to an existing employee occurs if the employee identifier from the credit card supplier is valid and matches an existing employee id in the PeopleSoft system.

  • Maintenance records that are not matched to an employee profile are written to an error table where they can be reviewed using the Corporate Card Maintenance Errors page.

    Records that are reviewed can be reloaded to update the appropriate employee profile, or the profile can be updated manually.

Warning! If you are an HCM customer and use this feature in PeopleSoft Expenses, you should ensure that the HCM business process does not inadvertently overlay employee profile updates from the credit card issuer when running the data sync process between HCM and Expenses.

MasterCard and Visa

For MasterCard and Visa, if you select the Reprocess Corporate Card Maintenance Errors check box, the Load External Data is automatically selected. You can run the Reprocess Corporate Card Errors and Reprocess Corporate Card Maintenance Errors at the same time. The Reprocess Corporate Card Maintenance Errors process will run first. You can also select the Reprocess Corporate Card Errors or the Reprocess Corporate Card Maintenance Errors check box.

This table explains the type of data that loads when the check boxes are selected or deselected:

Load External Data

Reprocess Corporate Card Errors

Reprocess Corporate Card Maintenance Errors

Description

Selected

Deselected

Deselected

The file name is required and flat file loads.

Selected

Selected

Deselected

The file name is not required and only transaction errors load.

Selected

Selected

Selected

The file name is not required and all errors load.

Selected

Deselected

Selected

The file name is not required and only maintenance errors load.

Deselected

Deselected

Deselected

The system issues an error instructing you to select something.

Deselected

Selected

Selected

This is not a valid combination. The system will automatically select the Load External Data check box.

Use the Load External Data Sources page (RUN_EXDATALD) to load data from outside sources into PeopleSoft Expenses tables.

Navigation:

Travel and Expenses > Corporate Credit Cards > Load External Data Sources

This example illustrates the fields and controls on the Load External Data Sources page. You can find definitions for the fields and controls later on this page.

Load External Data

Use this page to select the source of the credit card data that is to be loaded into your system. The additional fields for each row depend on the option selected in the Data source field.

Field or Control

Description

SetID Card Issuer

Select the SetID for the Card Issuer. This column only appears when the Credit Card Multiple Vendor option is selected on the Installation Options - Expenses Page.

Card Issuer

Select required card issuer to load corresponding card data.

Data Source

Select a source. Options are:

  • American Express - GL 1025 (global transactions):GL 1025 is the global file to load the transactions. Select to load the global transaction file from American Express. This option enables you to select the Reprocess Corporate Card Errors check box.

  • American Express - GL 1205 (global maintenance): Select to load the global maintenance file from American Express. This is a separate file from the account maintenance file (KR1205). This option enables you to select the Reprocess Corporate Card Maintenance Errors check box.

  • American Express - KR1025 (non-global 1025):Select to load credit card transactions from American Express. This option loads the account transaction file (KR1025). This option enables you to select the Reprocess Corporate Card Errors check box

  • American Express - KR1205 (non-global 1205)Select to load credit card transactions from American Express. This option loads the account transaction file (KR1205). This option enables you to select the Reprocess Corporate Card Maintenance Errors check box.

  • American Express - Hotel Folio: Select to load hotel data from American Express.

  • MasterCard CDF2: Select to load credit card transactions from MasterCard CDF v2 (flat file). This option includes the account maintenance file.

  • MasterCard CDF3: Select to load credit card transactions from MasterCard CDF v3 (XML). This option includes the account maintenance file.

  • US Bank: Select to load credit card transactions from US Bank.

  • Visa 4.0: Select to load credit card transactions from Visa International release 4.0. This option includes the account maintenance file.

  • Visa 4.4:

    Select to load credit card transactions from Visa International release 4.4. This option includes the account maintenance file.

Note: The file for American Express account maintenance (KR1205 and GL 1205) is sent one time per week. Therefore, you should select and run American Express – GL 1205 or KR1205 in the Data Source field prior to running the Load External Data process for the American Express – GL 1025 or KR1025 data source. This ensures that all maintenance and file updates occur prior to processing transactions

Load External Data

Select to load data files that you specify in the File Name field into PeopleSoft Expenses tables. The Load External Data process loads valid data into the EX_TRANS table and loads invalid data into supplier-specific error tables.

File Name

Enter the path and name of the file that contains the data that you want to process.

Load Hotel Folio

Select to indicate that you are loading hotel transactions.

This option is displayed only when the value in the Data Source field is American Express.

Reprocess Corporate Card Errors

Select to have the Load External Data process reprocess credit card transaction data that has been corrected using the Resolving Credit Card Transaction Errorspages.

Reprocess Corporate Card Maintenance Errors

Select to have the Load External Data process reprocess credit card maintenance data that has been corrected using the Credit Card Maintenance Errors pages.

This option is displayed only when the value in the Data Source field is American Express - Members List, MasterCard, or Visa.

Override File Check

Select to indicate that you want all processing edits to be skipped only when processing America Express data.

The processing edits that are skipped are those that try to verify that the data source selected matches the American Express file that is being loaded. These edits are to ensure that the header is not sent from American Express, and then you have the ability to process the file regardless.

Folio File Name

Enter the name of the folio file.

This option is displayed only when the value in the Data Source field is American Express.