Understanding the Cash Flow Statement Preparation
These topics provide an overview of the GL Cash Flow Application Engine (FR_CALCULATE) process and discuss how to:
Set up and create the cash flow worksheet.
Run the GL cash flow statement process.
View the transition grid and meet audit requirements.
Note: This documentation deals with using the PeopleSoft Cash Flow process to create the cash flow statement and discusses the features provided to facilitate specific cash flow tasks. A thorough understanding of accounting theory and procedures that are necessary for the creation of the cash flow statement with all the associated implications of fiscal years, varying currencies, and your organization's consolidations is assumed.
This section discusses:
Terms and functionality.
Setup and processing flow.
Cash flow worksheet.
Transition grid.
Reporting currency and the foreign exchange (Fx) adjustment.
Data Source.
Element.
TimeSpans and calendars.
Cash flow worksheet recalculation.
Security.
General Ledger provides the GL Cash Flow Application Engine process and its associated functionality for use in the preparation of the cash flow statement using either the direct or indirect method.
This table lists functionality, concepts, and assumptions that are important in understanding and preparing the cash flow statement using the GL Cash Flow process:
|
Term or Functionality |
Description |
|---|---|
|
Ledger Set |
Ledger sets enable you to associate different ledgers to individual business units to be used in various processes, including the GL cash flow process. See Ledger Set Page. |
|
ChartField Value Set |
ChartField value sets define a combination of ChartField values on one or more ChartFields, based on a list of values, a range of values, or a tree. |
|
Data Source |
Data source definitions determine the table or tables and fields from which balances are retrieved. You can add filters for added selection criteria to refine the data set to be used. |
|
Element |
Elements provide the means to define the details of the calculation of the amount for a line on the cash flow worksheet. Each line on the statement can have one element. Element definitions consist of data source definitions and additional filters and ChartField value sets used for selection criteria. There are three basic categories of elements and four element types:
Note: There is a one-to-one relationship between lines and elements. A line can have only one element, but the element for a line can be formulated from other lines and their elements. The element determines the nature of a line to the degree that the line and the element might be referred to as one and the same thing in discussing the GL Cash Flow Statement process. |
|
Transition Grid |
The cash flow process creates output, one row for each element for the transition grid. If multiple business units are to be processed, one element for each business unit is created by the process. The transition grid is display only and contains the data rows pulled from the defined sources as per the element definitions at the element level as opposed to the source level data. The transition grid enables you to review balances for the various elements at a granular level and shows what makes up the cash flow line items. PeopleTools functionality enables you to download this information to Microsoft Excel to fulfill the hard copy requirement for cash flow statement audit reporting. |
|
Cash Flow Worksheet |
The delivered cash flow statements are examples and models for your cash flow statement. You must enter the lines that will ultimately be presented on your cash flow statement. The worksheet enables you to maintain the aggregation of these lines. The basic structures for the direct and indirect methods are delivered. You can add lines to these basic structures at multiple levels, delete, and modify line description and determine their relative levels. There are basically three types of lines on the worksheet:
At the line item detail level the cash flow process supports only the Detail, Derived and Label type elements. Worksheet line items can make use of only one element to present the line amount. The cash flow process looks up the Worksheet, Element, and Data Source definitions to calculate the amount for a worksheet line item. The cash flow statement can be generated using the Worksheet component, either with the Print Page function, or you can down load the results to Microsoft Excel for further manipulation. |
|
Circular Reference |
A line on the worksheet cannot be a part of its own calculation. |
The cash flow process makes use of a worksheet template in which you define the lines required for your cash flow statement using the element definitions to specify the data and calculations behind the cash flow statement lines and using data source definitions to identify the source of cash flow data, such as transaction or ledger tables.
You create the cash flow worksheet in the format of the desired end result, which is your cash flow statement itself. You can add lines at multiple levels, delete or modify line descriptions, and determine the relative level for a line in the worksheet hierarchy.
Each line on the cash flow statement can be simply a label or use an element or a group of line items that you define for the cash flow statement for your particular organization. For example, a line labeled Receipts from Customers can have a definition for the line that includes details such as, its data source, if the line itself is derived from a combination of other elements, and its calculation sequence. When you add or modify lines and elements, you define the sequence for utilizing them as well as the calculations involved. You can also define summary lines for totals and subtotals. You can identify a line with a manual element to be used for information that you want to enter manually because it is not to be automatically generated from underlying transaction or ledger tables.
You also define the data sources to be utilized for data collection. For example, the data source for the Receipts from Customers line might include a calculation using sales and the change in the accounts receivable balance for the year-to-date period that is being reported as determined from information derived from the ledger table.
As a further example, receipts from the sale of plant and equipment can be derived from the asset management accounting entry tables rather than ledgers because the fixed asset accounts contain both sales and payments for assets as separate amounts in PeopleSoft Asset Management.
Data sources are available based on existing PeopleSoft products and supported functionality. You can add additional data sources; however, PeopleSoft recommends use of the ledger, asset management, and treasury transaction tables. The use of transaction tables in other General Ledger feeder systems, such as payables and receivables, can cause performance problems as their volume grows throughout the reporting period.
After specifying the scope and timeline for the cash flow statement, you can run the cash flow statement process to pull data from the defined data sources and create a transition grid according to your element definitions. The cash flow statement process populates the transition grid at the element level, which is then summarized into the worksheet.
With the appropriate setup you can run the process to pull data from a consolidated position and using ledger sets and related functionality you can also accommodate multicurrency translations to produce a consolidated cash flow statement involving multinational divisions.
You can produce the cash flow statement by downloading the worksheet to MicroSoft Excel by executing the print command from the browser.
Also, using the Printable Options utility you can print statement details from the worksheet definition and see the statement from the perspective of the worksheet lines that shows the details as to how each line item has been defined and which elements the line item references.
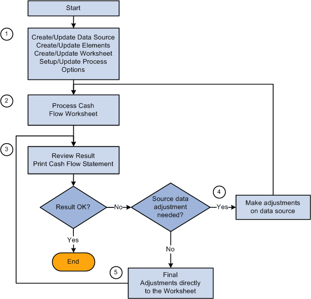
This diagram shows cash flow statement creation and processing functionality at a high level:
Cash Flow Statement Process Flow

This list presents the basic setup and processing steps, the components used, brief descriptions, and associates these with the numbered steps in the preceding diagram:
|
Step |
Components Used |
Description |
|---|---|---|
|
1. Basic Setup:
|
Use these components:
|
Ledger sets for cash flow statements enables you to specify more than one ledger for a business unit or multiple business units and ledgers for a cash flow statement. ChartField value sets enable you to provide the scope of the ChartFields for an element by entering selected values or ChartField trees. Use the three remaining components for setup, making changes to setup and creating new worksheets or to copy existing worksheets by using the Copy Worksheet function on the worksheet page. |
|
2. Process the cash flow worksheet. |
Use the Worksheet (FR_WORKSHEET) component and the GL Cash Flow Statement (FR_CALCULATE) application engine process. |
From the worksheet component you can run the cash flow calculation process. |
|
3. Review results and print the cash flow statement. |
Use the Worksheet (FR_WORKSHEET) and the Transition Grid (FR_TRANSITION_GRID) components. |
Printing can be done using the Printable Page feature of the worksheet from the browser. You can also print using the Transition Grid page to provide a more detailed audit trail of the calculated balances. |
|
4. Make adjustments to data sources. |
Use components in various PeopleSoft applications. |
Use components that create and update the ledger or source transaction tables. For example, you might need to make adjustment using the components associated with the Journal Entry, Edit, and Post processes. |
|
5. Make final adjustment directly to the cash flow worksheet. |
Use the Worksheet (FR_WORKSHEET) component. |
Enter adjustments that are not supported by data sources already in the system. |
Using the worksheet you can define, review, and print the cash flow statement.
You can create the structure of your worksheet by adding and modifying or deleting lines from the worksheets for the direct or indirect method that are delivered as sample data. The support of the two methods is inherent in the setup of the worksheet structure and the underlying setup that you create.
Use the basic worksheet template to create completely new worksheets. The basic template also includes heading label lines for balance sheet and profit and loss statement. You can retain these if you want to expand the worksheet with the additional lines required and included the information for the other financial statements, or you can delete them and show only the cash flow statement lines.
As you establish the structure of your cash flow statement, each line must be further defined by creating and associating an element with it, or by deriving its value from other line items, or by defining the line as a label that carries no value. In most cases you aggregate all detail line items to parent line items at higher levels, but there may be cases where you might choose to leave lines alone but hide them from the final report. When you save the worksheet the process issues a warning message to alert you if there are such line items to help prevent unintended orphan lines.
The system automatically maintains line sequence as you add or delete lines on the worksheet and the system logically resequences lines after your changes. You use line numbers when setting up dependencies between lines. For example, if line 10 of the worksheet is defined as the sum of lines 5 through 9, these lines cannot be deleted until the definition of line 10 is modified.
If you add a line between lines 5 and 9, the system automatically adjusts to include these changes in the derivation of line 10. However, the new line item added is not included in the derivation of line 10. When lines are added their relative relationship are not automatically retained. You must redefine the element relationships after making line additions, for any new line item added.
You can lock specific line amounts so that further processing of the statement does not recalculate that line. You can also unlock selected lines; however, if a dependency exists between line 10 and lines 5 through 9 as described in the previous example, the locking of line 10 also locks lines 5 through 9.
Continuing the example of the locking feature, if line 10 is included in the calculation of other lines, such as line 20 or 25 of a worksheet, these lines become dependent on line 10 and also on lines 5 through 9. Under these circumstance, unlocking any of the lines 5 through 9, not only unlocks line 10 but also lines 20 and 25. It also follows that locking line 20 or 25 locks line 10 and lines 5 trough 9. However unlocking line 20 or 25 does not unlock a previously locked line 10.
You can share cash flow statement formats across business units and use them for consolidated reporting by the units. Worksheet IDs identify specific cash flow worksheets. A worksheet can be copied utilizing the Copy Worksheet feature and supplying a new worksheet ID and then modify it to suit different accounting and reporting requirements. You can also create different versions or scenarios of a cash flow statement using the copy feature and specifying different worksheet IDs.
Multiple business units are specified in the form of a business unit tree, and the results can be presented by report entity, which can be one of the business units, or a tree node at any level on the worksheet. When the report entity is a tree node, the balances shown for the line items are summarized amounts of all the business units under that tree node.
The transition grid enables you to view the results of the calculation of each element as you produce the cash flow statement, and when the statement is complete the transaction grid can be printed out using Microsoft Excel for a hard copy audit record.
You can process the cash flow statement for one or more business units having different base currencies using one or more ledgers. PeopleSoft Asset Management and Treasury tables are also sources for the cash flow statement. The transaction amounts must be available in the base currency of the applicable business units. For example, when an Asset Management transaction occurs in GBP it is converted in the normal processing of the transaction to the base currency of the applicable business unit which in this instance is defined as EUR and then to the reporting currency USD for the cash flow statement. The base currency amounts are the basis or starting point for the cash flow statement.
Where the base currency of the source is not the same as the reporting currency, translation to the reporting currency is required using the Fx Adjustment function, which uses average rates as prescribed by FASB and IAS rules.
If the scope is one business unit and the cash flow statement is built on source data where the base currency equals the reporting currency, no Fx adjustment is necessary for the direct or indirect methods. If the scope is based on consolidated business units and the base currency of the ledgers or transaction tables is different than the reporting currency, then a translation is necessary.
When the system performs a translation, the following applies for all elements where the base currency does not equal the reporting currency:
Calculate the opening balance utilizing the opening rate and populate the Beginning Balance field on the transition grid with the value.
Calculate the closing balance utilizing the closing rate and populate the Ending Balance field on the transition grid with the value.
Calculate the variation, which is the ending balance minus the beginning balance using the average rate and populate the Variation field on the transition grid with the value.
Each element is translated if necessary and the Fx Adjustment value is only shown at the transition grid level for that element.
The Fx Adjustment is shown in composite at the worksheet level for the cash element because the Fx Adjustment is calculated for the cash element when preparing the actual cash flow statement. This composite Fx Adjustment is displayed on the worksheet with the difference between the beginning and ending cash position after the flows have been added and subtracted. The difference between the opening and closing cash balances is the composite, or sum of the flows and the individual element Fx Adjustment.
You define data sources to be utilized for data collection in creating your statement.
For example, the data source for the cash receipts from customers line comes from a calculation using sales and the change in the accounts receivable balance. The source of information for these is the ledger.
However, the receipts amounts from sale of plant assets is logically derived from the Asset Management accounting entry tables because the fixed asset accounts have a net number for sales and payments for assets in the ledger tables.
Sample data sources are delivered as sample data based on existing products and supported functionality.
The element provides predefined calculation formats for the various types of cash flow calculations that are applied to particular data sources to arrive at cash flow information for the worksheet.
Cash flow worksheet reports year-to-date balances based on the As Of Date entered on the cash flow worksheet. When the GL Cash Flow process is run, the system determines the fiscal year based on the As of Date for a business unit. After determining the fiscal year, the system fetches data for the fiscal year up to the As of Date. For example, if the As of Date on the Cash flow worksheet is 12/31/2000. Data is fetched from the first period of the fiscal year up to 12/31/2000.
Scenario 1: If the calendar for the business unit happens to be April to March, then data is fetched from April, 2000 to December 2000 in the above example.
Scenario 2: If the calendar for the business unit is January to December, then data is fetched from January 2000 to December 2000 in the above example.
Use time span to include adjustment period data.
If business units do not share the same calendar years you must take this into consideration and make adjustments to the consolidated cash flow statement to compensate for the differences.
Adjustment period data is not reported if an appropriate time span is not defined and specified on the cash flow worksheet. Period 0 balances are always reported on the cash flow worksheet, you are not required to specify a time span on the worksheet for period 0 balances.
Any of the following changes makes the calculated results obsolete or out of sync with the worksheet and some or all of the line items must be recalculated:
These conditions require recalculation of the worksheet:
When anything other than the description is changed on a data source definition.
When such things as the data source, reverse sign, filter, or ChartField value set are changed for an element.
When new effective dated rows are added to an element.
When changes are made to ChartField trees used in ChartField value sets.
When business unit trees used in the process scope are changed.
When source data is updated.
For all the above changes, you are responsible for keeping track of the changes and knowing the cash flow impact.
The following require recalculation but because any change is made within the worksheet component a warning message is issued if the changes affect rows that exist in the FR_WORKSHT_GRID and you are asked by the system if output data should be revised:
When worksheet line items are deleted from the worksheet.
When line items are changed to reference a different element.
When a derived line item is changed for its deriving source.
When the worksheet as of date is changed.
When worksheet process options, such as ledger set, TimeSpan, rate type are changed.
Worksheet and the Transition Grid are two different components and you can assign different access security to each component.
Business unit row level security is enforced by using a security view for the business unit prompt table for both the Worksheet Process Options page and on the Search Record for the Transition Grid component, when creating the cash flow statement you are not able to access data for business units for which you do not have access.
Note: From the outset, you must have security to all business units that are to be included in the creation of your cash flow statement. However, if your access to certain business units is restricted after the cash flow worksheet has been created, you will still be able to use that existing worksheet, created prior to the restriction of original access to any of the business units, to produce and see results from the restricted business units on the worksheet and transition grid.
The Cash Flow Process (FR_CALCULATE) validates security based on the business unit security setup, so if a business unit tree is used in the process, an error message is issued and the data for the business units that the user does not have access to is not processed.
Process options for the Cash Flow Worksheet are stored by user ID and another user ID cannot see or use the setup. Also a user ID cannot see the cash flow worksheet results generated by another user ID. However, a user can use the cash flow worksheet created by another user to generate cash flow worksheet results.
User ID and date-time stamp are stored on the FR_WORKSHT_GRID table when any override or manual entries are made. The system calculated original amounts are maintained and are not modified by override or manual entries.