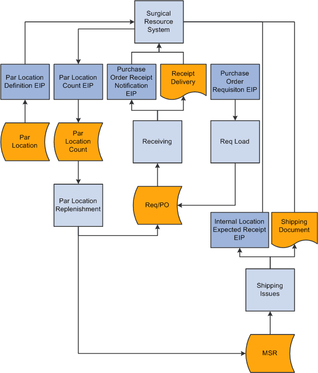
Using SRS Application EIPs
Five EIPs are used to exchange data between PeopleSoft Inventory and an SRS application. This section discusses the data flow and provides cross-references to information about the functional role and features of the following EIPs:
Par Location EIP (outbound).
Par Location Count EIP (inbound).
Purchase Order Requisition EIP (inbound).
Internal Location Expected Receipt EIP (outbound).
Purchase Order Receipt Notification EIP (outbound).
Data Flow Between the PeopleSoft System and the SRS Application
The following diagram illustrates the data flow between an SRS application and PeopleSoft, including integration for par location counts, receipts, requisitions, and internal location expected receipts:
The following diagram illustrates the data flow between an SRS application and PeopleSoft.

SRS Application EIPs
This table provides cross-references to information about the functional role and features of the SRS service operations in PeopleSoft Integration Broker.
|
Enterprise Integration Point |
Reference |
|---|---|
|
Par Location EIP (Outbound) |
|
|
Par Location Count EIP (Inbound) |
|
|
Purchase Order Requisition EIP (Inbound) |
|
|
Internal Location Expected Receipt EIP (Outbound) |
|
|
Purchase Order Receipt Notification EIP (Outbound) |
For technical details about individual EIPs, use the Interactive Services Repository (ISR) in the My Oracle Support website located at https://support.oracle.com/CSP/ui/flash.html.