Understanding How to Record Deliveries in PeopleSoft Purchasing Using Mobile Inventory Management
Using the PeopleSoft Purchasing receiving business process you can receive, inspect, return, and deliver received goods. Receiving and delivery rules are defined in the business processes leading up to the actual receipt. These processes include setting up items and creating requisitions and purchase orders.
When stock arrives at the receiving location, you can receive it using the PeopleSoft Purchasing Receiving component or the Mobile Receiving task flow. After receiving the stock, you can use the Mobile Delivery task flow to record the final destination for delivered items, view location and ship to information relevant to the delivery of the items, and to whom the items were delivered. Delivery information exists at the receipt distribution level and originates from either a requisition or purchase order. The recorded results of deliveries are sent back to the PeopleSoft system using a Component Interface based on the RECV_DELIVERY component.
Mobile deliveries can include purchase receipts, non-inventory receipts that include description only receipts, and inventory receipts. A delivery can include both purchase receipts and material stock requests and their delivery can be to a person or delivery location.
As part of Mobile Delivery, you can create mobile transactions to record:
The delivery of a purchase order receipt.
The delivery of an ad hoc receipt that is not associated with a supplier ID.
The delivery of an ad hoc receipt that is associated with a supplier ID.
The delivery of an item from a delivery cart.
The person who delivered the items and the person who accepted the delivery, along with the date and time of delivery.
Delivery feedback for the delivery transaction.
Along with Mobile Delivery task flow transactions, you can use the PeopleSoft system to:
Maintain the Delivery Information PeopleSoft component displays and enter data in fields provided in the Mobile Delivery application.
Perform an inquiry to review complete and incomplete deliveries.
The Mobile Delivery task flow requires the existence of a receipt; the receipt can be either a purchase order or an ad hoc receipt. Delivery information becomes available only after an item has been received.
As part of the receipt process, delivery documents are printed and attached to the received shipments. These shipments are then directed to their appropriate locations, such as an office, storage area, delivery cart, or a person. Upon receiving the shipment, users can select items to be delivered using Mobile Delivery.
Note: Using Mobile Delivery, you cannot deliver items to an inspection area first and then to their final destination. The system assumes that inspections are performed at receipt time or that if inspections take place later than receipt time, then the delivery represents the delivery to the final destination.
As part of the Mobile Delivery task flow, you begin with a search page that also provides advanced search criteria so you can better define the receipt lines that you want to deliver. The advanced search criteria enables you to enter additional search criteria that refines the search for receipt lines. For example, if you enter a business unit and a delivery document, and then you enter an item ID, the search results provide only receipt distribution lines that match all three criteria.
You can search for deliveries based on:
Receipt number.
Purchase order number.
Tracking number (progressive number) that is stored as a child table of the receipt line (RECV_LN_PRO).
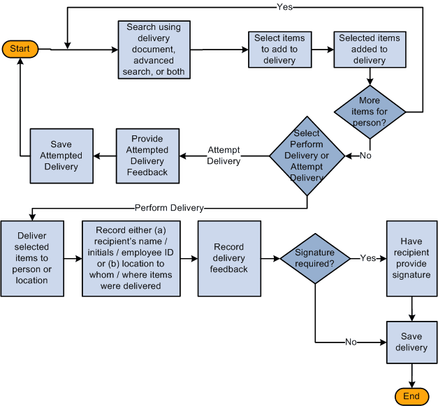
The next example illustrates the beginning of the Mobile Delivery task flow where you perform the search and continues through the process until you save the delivery:

Using the Mobile Delivery application, you cannot perform ad hoc deliveries; however, you can create an ad hoc receipt either in the PeopleSoft system or using a Mobile Receiving transaction. And, then perform a delivery using the Mobile Delivery transaction based on that receipt.
The process for the Mobile Delivery task flow is as follows:
Sign into the Mobile Inventory Management application and select Delivery.
Using the Delivery page, perform a search using the delivery document, advanced search criteria, or both.
The system provides the default business unit defined for the Mobile Delivery user. Using the Delivery: Advanced Search page, you can search on fields such as receipt number, item ID, attention to person, and so on. Using the Delivery: Options page, you can define how information is displayed on Delivery pages.
Using the Select Items for Delivery page, select items to add to the delivery.
After adding receipt line items, you can add additional items.
Using the Select Delivery Option page, select Perform Delivery or Attempt Delivery.
If you selected Perform Delivery, use the Perform Delivery page to record the delivery of the selected items to the persons or locations.
From the Perform Delivery page, you can:
Delete items from the delivery
Record delivery feedback.
Record a delivery signature.
If you selected Attempt Delivery, go to step 8.
Save the delivery.
After you click the Save button, the system provides a delivery confirmation page.
Click OK on the delivery confirmation page.
The system takes you to the Delivery page to begin another delivery.
If you selected Attempt Delivery, use the Delivery: Attempt Feedback page to record why the delivery could not be completed in the Attempt Feedback section.
Click the Save Attempt button.
After you save the delivery attempt, the system provides confirmation page.
Click OK on the attempt delivery confirmation page.
The system updates the PeopleSoft system with the new delivery information by recording the recipient's name, initials, or ID or the location to whom or where the items were delivered.
In addition to providing the default date, the system defaults the time and the user name of the person who performed the delivery.
Note: The Mobile Delivery task flow also supports the business process flow where an employee goes to a location, such as a mail room, to pick up a package that has been received for them.