Integrating With PeopleSoft Resource Management

PeopleSoft Resource Management provides an end-to-end solution for managing services spend and for maximizing the value obtained from those services. PeopleSoft Services Procurement integrates with PeopleSoft Resource Management, enabling internal services orders to become a valid external service purchasing request. This enables enterprises to better utilize internal workforces before bringing in external resources.

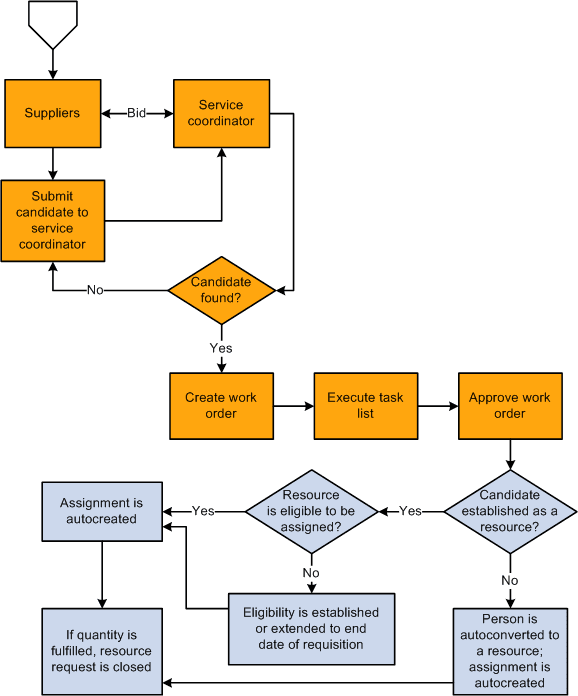
The following diagram illustrates the integration between PeopleSoft Services Procurement and PeopleSoft Resource Management:

Integration between PeopleSoft Services Procurement and PeopleSoft Resource Management part 1

Services Procurement integration with Resource Management (1 of 2)

Integration between PeopleSoft Services Procurement and PeopleSoft Resource Management part 2

Services Procurement integration with Resource Management (2 of 2)

Service orders that are created in Resource Management are sent to Services Procurement for fulfillment by way of the Staffing Workbench. The user transfers directly to the Service Procurement requisition pages with populated data from the Resource Management system. The normal requisition process flow is followed, which includes updates to Resources Management upon filling the requisition and submitting and releasing the work order. The work order process creates an assignment and establishes the candidate as a resource on the Resource Management side.

Note: If your Services Procurement application is also integrated with PeopleSoft Human Capital Management, then when Services Procurement initiates a resource request, it requests Human Capital Management to provide a person or job before requesting Resource Management to create a resource and assignment. Services Procurement then passes the employee ID provided by Human Capital Management to Resource Management. If Resource Management already has the service provider as a resource, then an assignment is created. If Resource Management does not have the service provider as a resource, it creates a resource using the employee ID passed by Services Procurement and then creates an assignment. This prevents multiple employee IDs being generated for the same person.