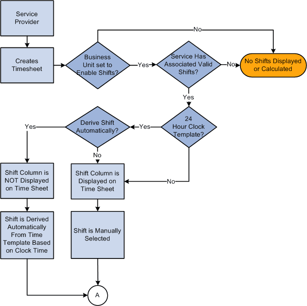
Shifts Process Flow

The following diagrams illustrate the process flow for shifts in PeopleSoft Services Procurement:

Shifts Process Flow (1 of 2)

The following diagrams illustrate the process flow for shifts in PeopleSoft Services Procurement: part 2

Shifts Process Flow (2 of 2)