Understanding Managed Content
In Oracle’s PeopleSoft Interaction hub, the Managed Content feature of the Content Management system enables you to manage the development of content. Managed content serves as a proving ground for new content that is to be used in the portal. The system assigns a status to each piece of content based on where the content is in the process flow and what action the user performs.
The Managed Content feature enables you to create content, manage it collaboratively in folders, check content in and out, create new versions of content, and make approved content available to other content management features, such as news publications, content categorization, collaborative workspaces, related information pagelets, and others.
This example shows the My Managed Content Status page (My Content, My Migrate Content) plus an inset of the My Managed Content pagelet listing the number of content items that require your attention by status:
This example illustrates the fields and controls on the My Managed Content Status page and an inset of the My Managed Content pagelet.

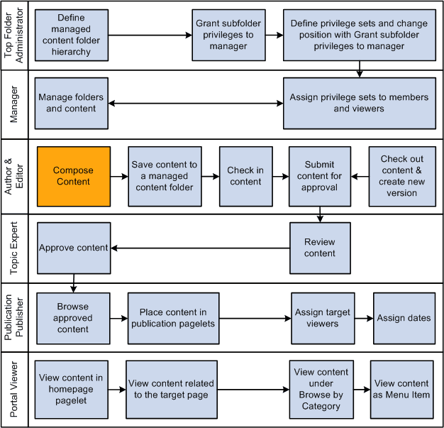
Process of Creating Managed Content
The Managed Content feature offers a proving ground for new content that is to be used in the portal.
This feature enables you to create content, manage it collaboratively in folders, check content in and out, create new versions of content, and make approved content available to other content management features, such as News Publications, Content Categorization, and more.
The system assigns a status to each piece of content based on where content is in the process flow and what action the user performs.
This flowchart illustrates the Content Management Managed Content process and the roles involved in each step.

Checking Content In and Out
When you add new content to a Managed Content folder, it is automatically locked and checked out to you. Checking in content releases the lock so that other authorized folder members can check out and edit the content. Each time the content is checked out, it creates a new version. The system assigns new versions a status of Draft, while old versions maintain their previous status. Members can access previous versions, but the current checked out version is locked and only accessible to the user who checked out the content.
Note: New versions are based on whichever old version was checked out. If four versions exist and you check out the latest version, version five will be based on version four. However, if you check out version two, version five will be based on that version. The current version is always indicated on the Content Properties page.
If content is being translated into one or more languages, perform the language translations on the content after the content is checked out. When all translations are completed, you can check content in.
Canceling Check Out
Content that is checked out is locked to a given user. Canceling the check out causes different behaviors depending on the status of the last version of the content that is checked out:
If only one version exists, canceling the check out unlocks the content.
If the checked out version is submitted for approval, canceling the check out unlocks the content and sets the version status back to Draft.
If the checked out version is at draft status and more than one version exists, canceling the check out deletes the last version.
Submitting Content for Approval
After the content is completed, the author or reviewer submits it for approval. The system assigns the submitted content a status of Pending Approvaland automatically checks it out to the approver. The current version becomes locked and accessible only to the approver.
The approver can either approve the content or return it to the submitter for rework.
When the content is approved, the system assigns the content a status of Approved. This content can be selected by a publication if it is in a folder that allows content to be published. Users can still check out and edit the content. This check-out creates a new version, leaving the approved version intact and usable by publishing features if it is in a publishable folder.
If content is returned for rework, the system assigns the status Requires Rework and unlocks it.