Understanding News Publications
In Oracle’s PeopleSoft Interaction hub, a news publication enables organizations to organize content by sections and articles and then present that content to a defined audience through a homepage pagelet.
You can have multiple news publications as different pagelets to meet various communication needs of your organization, such as company-wide news, local interest, product line, or department. Each separate publication can be managed by a separate group of publishers, and content can be tailored by these publishers for a focused target audience. In these publications, you further organize articles into sections, create top stories, and offer users the opportunity to submit new content to the publisher for consideration. Articles can come from a variety of sources—everything from ad hoc HTML or file submissions to selections from the Managed Content feature. Publishers can reuse the same article in various news publications to reach their entire target audience.
A news publication pagelet presents information to users in an easy-to-use, focused format, and enables publishers to incorporate images and designate top stories to emphasize content.
This example illustrates the following aspects of a news publication pagelet: publication title, associated images, top stories, articles, sections, Submit Articles link, and Feed link.

A news publication enables organizations to organize content by sections and articles and then present that content to a defined audience through a homepage pagelet.
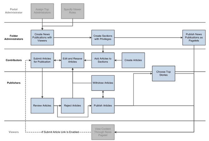
This example illustrates the steps to develop a news publication.

These are the steps to develop a news publication as shown in the previous process flow diagrams:
Create a news publication and assign the audience as a viewer role (top administrator).
Create sections in the news publication and assign privileges to each section (folder administrator).
Create and add news articles to the sections (contributors).
Submit articles for publication (contributors).
Review articles and determine the appropriate action: reject or publish (publishers).
Publish articles; withdraw published articles as appropriate (publishers).
Choose top stories (publishers and contributors).
Publish news publications as pagelets (top administrators).
If the Submit button is enabled for the news publication, submit articles through the pagelet (viewers).