Understanding the Benefits Administration Process Status
This section discusses:
Process status and schedule assignment.
Process status and benefit program assignment.
Process status and option preparation.
Process status and entering, validating, and loading elections.
Process status and reprocessing finalized events.
During schedule assignment, Benefits Administration:
Locates the employees who can be included in the process.
Determines whether they have any unprocessed events.
Assigns unprocessed events to the processing schedule.
Determines which assigned events should be open for processing.
The Benefits Administration process can actively process only one event per participant at a time, but it can have several events scheduled for later processing. To manage the schedule, Benefits Administration uses an event status of Open, Closed, Disconnect,or Void. Events must have Open status to be processed.
If you are running Open Enrollment or Snapshot, the system opens an OE or SNP event for all employees with the correct company, BAS group affiliation, or both. If you run Event Maintenance, the system creates events for changes to employee job, labor code, and address information. It also creates events for employees who have fulfilled the trigger conditions for a passive event, and it takes note of unprocessed events that were manually inserted through the Review Bas Activity page.
Events are dynamically opened and closed for processing based on event date and event priority (and by manual event status overrides).
The system uses event and eligibility rules to assign the participants associated with an open event to a benefit program.
Participant events can be assigned to a single program, multiple programs, or no program at all. The following table details process status designations:
|
Process Status |
Description |
Next Processing Steps |
|---|---|---|
|
AE - Program Eligibility Assigned Error |
Participant event is assigned to multiple programs. |
The system cannot process the participant event through the next stage (option preparation) until you correct the errors. You'll most likely need to make corrections to participant personal, employment, and job information or to program eligibility information. Each time you run the Benefits Administration process, the system reevaluates AE events. |
|
AN - Program Eligibility Assigned None |
Participant event is not assigned to a benefit program. |
During the option election phase of the process, the system determines whether the AN participant associated with the event has current elections that require termination due to loss of program eligibility. If not, the event is assigned to FA (Finalized - Assigned None) status and processing ends. If the participant does have elections, the system updates process status to PR (prepared). Before the system can terminate this event, you have to acknowledge it on the data entry pages. The Find Terminations workflow process locates participant events at PR status that require termination. |
|
AS - Program Eligibility Assigned |
Participant event is assigned to a benefit program. |
The event continues on to a process status of FP (Finalized - Prepared None), PE (Prepare Error), or PR, depending on the associated participant's eligibility for benefit options. |
Note: You should not see the AN process status when the system completes the first run of the Benefits Administration process. The system uses this status value only during the Schedule and Program Assignment stage of the process. In option preparation, the next stage of the first run of Benefits Administration, the system moves events with an AN process status on to subsequent process status values like FA or PR.
In addition, if you see a set of events at the AS process status after Event Maintenance processing, employees are being processed who have more than one event assigned to them. In event maintenance, the system can assign and schedule all unprocessed events to a status of AS. However, because Benefits Administration can process only one event per participant at a time through option preparation and election validation, it must close those events and leave them behind at AS status until the open events are processed.
During option preparation, the system uses eligibility and event rules to determine:
Plan eligibility.
Plan pricing.
Available options.
Default options.
Proof of coverage limits for life and AD/D plans.
Coverage terminations (as appropriate).
Any processing errors during this phase are typically caused by problems with:
Eligibility rules.
Event rules.
The benefit program involved.
The participant's HR information.
When an error occurs, you need to:
Evaluate the error.
Correct it.
Reprocess the event.
This table describes option preparation status values:
|
Process Status |
Description |
Next Processing Steps |
|---|---|---|
|
FA - Finalized - Benefit Program None |
Participant event has no program assignment and no current elections. Used for events assigned an AN process status during the Scheduling and Program Assignment and for which associated participants do not have current benefit elections. |
No further processing occurs for this event. The online page description for this process status (on the Schedule Summary page, for example) is Program None. |
|
FP - Finalized - Prepared None |
System has assigned the participant event to a benefit program, but the associated participant is not allowed to elect any new options. |
No further processing occurs for this participant event. The online page description for this process status (on the Schedule Summary page, for example) is Prepare None. |
|
PE - Prepare Error |
The system has encountered an error. Events are given a PE process status during option eligibility determination or calculation of credits. |
To correct, you should make corrections to the personal, employment, job, and information of the associated participant or to plan and option eligibility information. Each time you run the Benefits Administration process, the system reevaluates PE events. |
|
PR - Prepared |
The system has calculated eligible options, credits, rates, and proof requirements for the participant associated with the event, and current elections have been identified for proof, eligibility level, and default processing. AN events that have current elections can also be brought to a status of PR. |
For PE or AS events, processing stops. Enrollment forms should be created for and delivered to the participant associated with the event to bring the event to a process status of NT (notified). For AN events, processing also stops. Review the event (a pending termination of benefits), confirm it by marking it for finalization, and then run the second phase of Benefits Administration. The event is brought to a process status of ET (Entered). The system brings the event to a process status of FE (Finalized - Enrolled) and automatically inserts termination rows for each of the associated participant's current elections. |
|
NT - Notified |
Election enrollment form has been distributed to the participant associated with the event. The system updates the event's process status to NT when you generate election forms for that participant through report BAS004. Participants can advance to NT only if their previous process status was PR. |
Participants need to complete their election forms and return them to the HR/Benefits department. When you enter the elections into the system with the data entry pages, the system advances the events to an ET (entered) process status. |
Note: If you run an Open Enrollment process with Finalize selected, NT and PR events are brought to FE status, and the system follows event rules to determine whether current elections or defaults should be loaded into the associated participant's records.
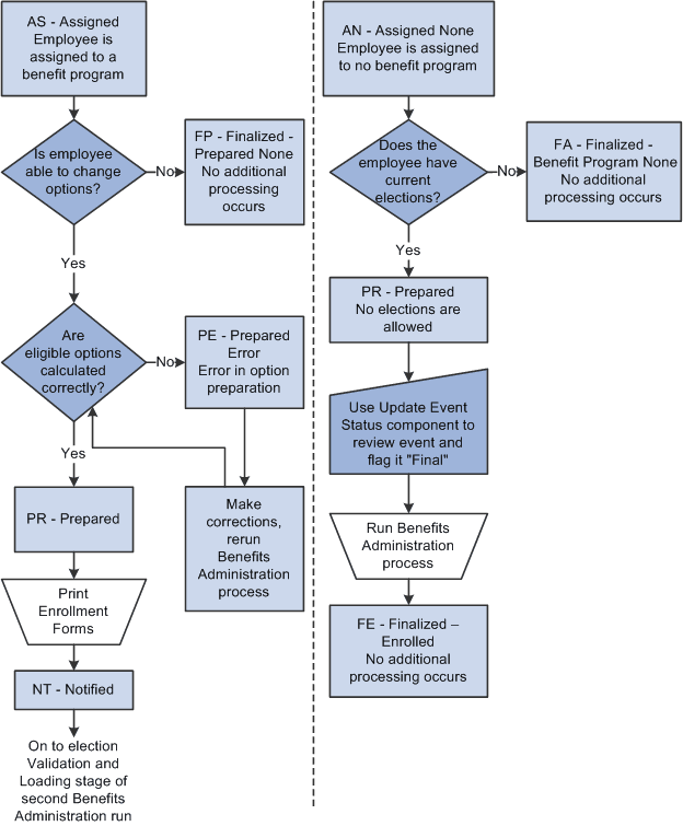
The following two flowcharts illustrate how the system assigns process status values during option preparation. The flowchart on the left shows the process status flow for AS events, while the flowchart on the right shows the process status flow for AN events:
The following image illustrates the process status flow for option preparation.

In the second phase of the Benefits Administration process, you enter participant elections into the system through the data entry pages and then run Benefits Administration to validate those elections and load them into the benefits tables and to PeopleSoft Payroll for North America.
This table describes status values that you might encounter:
|
Process Status |
Description |
Next Processing Steps |
|---|---|---|
|
ET - Entered |
A benefits administrator (or the employee through PeopleSoft eBenefits) has entered the participant's new elections into the system, and they are ready for validation by the Benefits Administration process. Participant events with a process status of ET can have a prior process status of PR, NT, or RE (Reentered). |
If no errors occur with the elections, the elections are posted to the appropriate benefit and payroll tables, and the system updates the process status to FE. If errors occur, the status becomes EE. If you run the Benefits Administration process with Finalize selected, EE participant events are brought to FE status, and the system goes through the normal validation and load procedure for all elections. If any of the employee's choices are invalid, event rules are consulted to determine whether current elections or defaults should be loaded. |
|
EE - Election Error |
The system encountered an error in processing the elections for the participant associated with the event. No elections are posted to the Manage Base Benefits business process tables. Errors are posted to the Message table and are identified by participant and event. The previous process status was either ET or EE. |
No further processing occurs for this participant event. You need to correct the errors by reentering employee elections and run the Benefits Administration process again. Alternatively, you can force finalize this participant event to finalize it with errors. The system loads the default values for the associated participant's erroneous benefit option elections. If a dependent/beneficiary or investment choice is in error, the system loads the employee's option choice but does not load the dependent/beneficiary or investment choice. You can generate confirmation statements for participants whose events have an EE process status; the form indicates the plan information in error along with the valid plan choices. |
|
FE - Finalized - Enrolled |
Benefits Administration processing is complete for the participant event. All elections have been validated and loaded to the appropriate Manage Base Benefits business process and Payroll for North America tables. Events reach this status either from a process status of ET, EE, or PR, or if you force finalize a participant. If the participant came from a process status of PR due to a loss of all eligibility, the system inserts a termination row for each of the participant's current elections. |
You need to generate and deliver a confirmation form to the participant associated with the event. To change a participant's elections after they've been finalized (for example, if a participant wants to correct information on the confirmation statement), you can reprocess them by giving the associated event a process status of RE (reentered) in the Event Status Update page and rerunning the Benefits Administration process. |
You can reprocess events at almost every stage of the Benefits Administration process, from scheduling to election entry. In many cases, event reprocessing does not involve process status values other than those described previously, but when you're planning to reenter participant benefit option elections, the system uses the special RE (reentered) process status as an interim status before rolling the event back to the ET value.
The following table describes the RE process status value:
|
Process Status |
Description |
Next Processing Steps |
|---|---|---|
|
RE - Re-Entered |
Enables elections associated with processing for the participant event to be reentered after the participant event has been brought to a process status of FE. Events are updated to RE status through the Update Event Status page. |
After you update the elections in the data entry pages, the system updates the process status from RE to ET. |
The following flowchart illustrates the process status flow for ET events and follows it through to the final process status of FE. It also shows how the system uses the RE process status:
This image describes the process status flow for election entry, validation, loading, and reentry.
