Editing Dispositions
This topic provides an overview of manual disposition changes discusses how to edit a disposition.
|
Page Name |
Definition Name |
Usage |
|---|---|---|
|
HRS_APP_DISP |
Manually change an applicant’s disposition for a specific job opening (or for an application with no job opening). |
Dispositions identify an applicant’s status with regard to the recruiting process for a particular job opening (or for an application with no job opening). Actions for reviewing, screening, interviewing, making offers, and hiring automatically assign appropriate dispositions.
Sometimes, however, it is necessary to manually update an applicant’s disposition. To do this, use the Edit Disposition action.
Successor Dispositions and Flexible Recruiting Processes
The Status Successors Page defines valid successors for every disposition. If a user manually updates an applicant’s disposition to one that is not configured as a successor, the system displays a warning. The user can choose to ignore the warning and save the new disposition anyway.
To prevent users from performing specific manual disposition changes, implementers use a flexible recruiting process to define a limited set of valid successor dispositions based on the user’s role and the applicant’s current disposition. For example, an organization might allow recruiters, but not hiring managers, to manually move an applicant from the Applied disposition to the Reject disposition.
Flexible recruiting processes allow users to move applicants both forward and backward in the recruiting process. This means that the Edit Disposition action lists both predecessor and target dispositions as available options. For example, if Reviewed is a target of Applied, then the Edit Disposition page for applicants who are currently in the Reviewed disposition includes Applied as a possible new disposition, along with the dispositions that are configured as targets of Reviewed.
Flexible recruiting processes can also define different transition rules for different types of applicants (internal, external, and nonemployees).
If an applicant’s current disposition does not have any valid transitions for a particular recruiting role type, then users with that role type do not have access to the Edit Disposition action for that applicant. For example, if hiring managers have no valid target dispositions for applicants in an Offer disposition, then hiring managers will not see the Edit Disposition action for applicants in the Offer disposition.
Note: Flexible recruiting processes do not prevent the system from updating dispositions as part of other processing. In particular, if a user has access to an action that updates a disposition, the user can perform that action even if the resulting disposition change would not have been permitted by the Edit Disposition action. For example, if your recruiting process for the Applied disposition gives hiring managers access to the Reject action, then hiring managers can still reject applicants even if Reject is not a permitted transition.
(JPN) Understanding Dispositions Used to Track Selectees for Japan
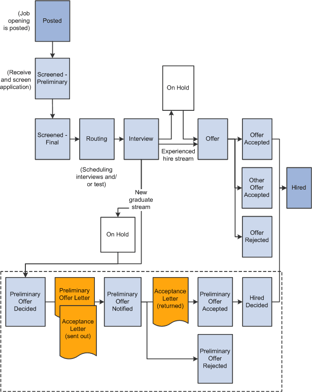
The standard PeopleSoft recruitment process begins with posting job openings and ends with hiring, when applicants become employees. In between job opening posting and hiring, there are the other recruitment activities, such as screening, interviewing, and offering and accepting employment.
The recruitment process followed by most Japanese companies, however, uses selectee dispositions between applicant and employee when processing new graduates. The new graduates become known as selectees when they have one of these four user-maintained dispositions related to preliminary offers:
Preliminary offer decided
Preliminary offer notified
Preliminary offer accepted
Preliminary offer rejected
Hire Decided is a fifth user-maintained disposition; when it is applied, the applicant is no longer considered a selectee. You manually enter the Hire Decided disposition when an applicant who has accepted a preliminary offer is about to be hired. The disposition of Preliminary Offer Accepted remains until that decision is made because it is possible that an applicant who has accepted might not in fact graduate and may not, therefore, be hired. The Hire Decided disposition distinguishes between those who have accepted and might be hired and those who have accepted and will be hired.
This flowchart illustrates the common additional Japanese recruitment stages for preliminary offers within the context of the standard recruitment process. The flowchart represents an organization that includes an acceptance letter with its version of a preliminary offer letter for the selectee to use when responding:
This diagram illustrates how the dispositions used to track preliminary offers for Japan fit into the overall recruiting process.

Use the Edit Disposition page (HRS_APP_DISP) to manually change an applicant’s disposition for a specific job opening (or for an application with no job opening).
Navigation:
Select from the Other Actions menu on any of these pages:
Manage Applicant
Search Applications
Manage Application
Manage Job Opening
This example illustrates the Edit Disposition page.

Field or Control |
Description |
|---|---|
Current Disposition |
Displays the applicant’s current disposition for the selected job opening (or application with no job opening). |
New Disposition |
Select the disposition to assign. If a flexible recruiting process governs the job opening, the available dispositions can be limited based on the applicant’s current disposition and the user’s role. Otherwise, all dispositions are available for selection. |
Status Reason |
After selecting a new disposition, optionally select a reason for assigning the disposition. The reasons that are available for specific dispositions are configured on the Recruiting Status and Reason Page. |
Date |
Displays the current date, which is used when recording the disposition change. Disposition change history is visible on the Manage Applicant Page: Applicant Activity Tab: History Section |
Save |
Click to save the disposition change and return to the page where you invoked the Edit Disposition action. |
Cancel |
Click to return to the page where you invoked the Edit Disposition action without changing the applicant’s disposition. |