Understanding Recruiting Templates
Recruiting Solutions uses various types of templates to control the layout and information on specific pages in PeopleSoft Talent Acquisition Manager and PeopleSoft Candidate Gateway.
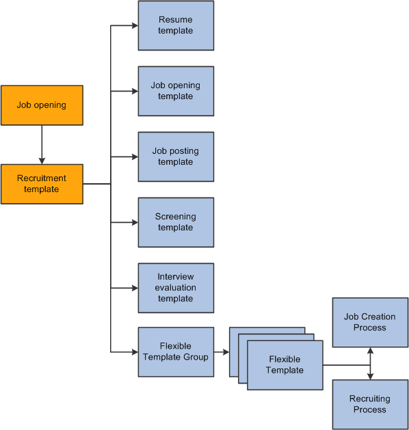
Template Types
There are five types of templates that control specific recruiting processes:
Resume templates control the structure and content of the pages that applicants see when they use PeopleSoft Candidate Gateway to submit an online application.
Job opening templates define the structure and content of the pages you use to create and view job openings.
Job posting templates define the structure and content for job postings in a job opening.
Screening templates provide default screening settings for a job opening.
Interview Evaluation templates define the evaluation categories and rating scale that interviewers use when evaluating applicants.
Job openings are associated with these templates through a sixth type of template, the recruitment template. The recruitment template does not control a specific process. Rather, it references the other types of templates so that they, in turn, are associated with the job opening. (Recruitment templates also reference an employee referral program, which is not a template.)
The following diagram illustrates the association of templates with job openings. The job opening is associated with a recruitment template, which is in turn associated with the five types of process-specific templates.

Note: When applicants use Candidate Gateway to apply, but they do not specify a job opening, there is no recruitment template available. Therefore, you must also identify a default resume template for each site.
Recruitment Templates and Job Openings
When a recruiter creates a job opening, the system associated the job opening with a recruitment template based on a particular attributes of the job. You choose which attribute to use for this purpose by selecting a template segmenting type on the Recruiting Installation - General page.
Available segmenting types are:
Business Unit.
Company.
Department.
Job Code.
Job Family.
Job Profile.
Salary Grade.
For example, if the segmenting type is Department, then you can associate different recruitment templates with different departments in your organization. You also use the Recruiting Installation - General page to identify the default recruitment template for when a job opening has a department that is not explicitly associated with a recruiting template.
The Primary Job Opening Information page (where recruiters enter basic job opening information before continuing to the main job opening pages) always includes a required field that corresponds to the segmenting type. The value that the recruiter enters enables the system to apply the appropriate recruitment template before displaying the main Job Opening page.
Note: Although the system sets a job opening's recruitment template based on the segmenting data, users with administrator privileges can change the template manually on the Job Opening page. Changing the template clears certain data.
Template Modifications
Templates other than recruitment templates are not effective dated, so changes that you make to those template carry through to previously created job openings. For this reason, the best practice is not to modify templates once they have been used. Instead, create new templates.