Setting Up Swiss Banking
The banking feature in Global Payroll for Switzerland uses pages in PeopleSoft HCM, the Global Payroll core application, and Global Payroll for Switzerland.
To define banking for Switzerland:
Upload your banks through Load files CHE for Swiss banks. Foreign country banks you define on the Bank Table page, which you can access from the Global Payroll core application.
Note: The pages for defining banks are common to all PeopleSoft HCM applications and are documented in the PeopleSoft HCM Application Fundamentals PeopleBook.
Define the organization level for your source bank on the Source Bank Link page in the Pay Entity component of the Global Payroll core application.
You do the necessary dashboard setup and may apply additional logic to assign source banks, if the GP Core way to assign these does not cover the needs of your organization. Specify additional information that gets transferred along with the payment itself (TAG <UStrg>)
Define bank account information for payees on the Bank Account Information page in the Global Payroll core application.
Run the Payment Prep process CHE on the Banking Run Control page in the Global Payroll core
Create payment files (ISO 20022) and reports in Global Payroll for Switzerland.
Note: For GP Switzerland Bank transfer of all types IBAN is mandatory.
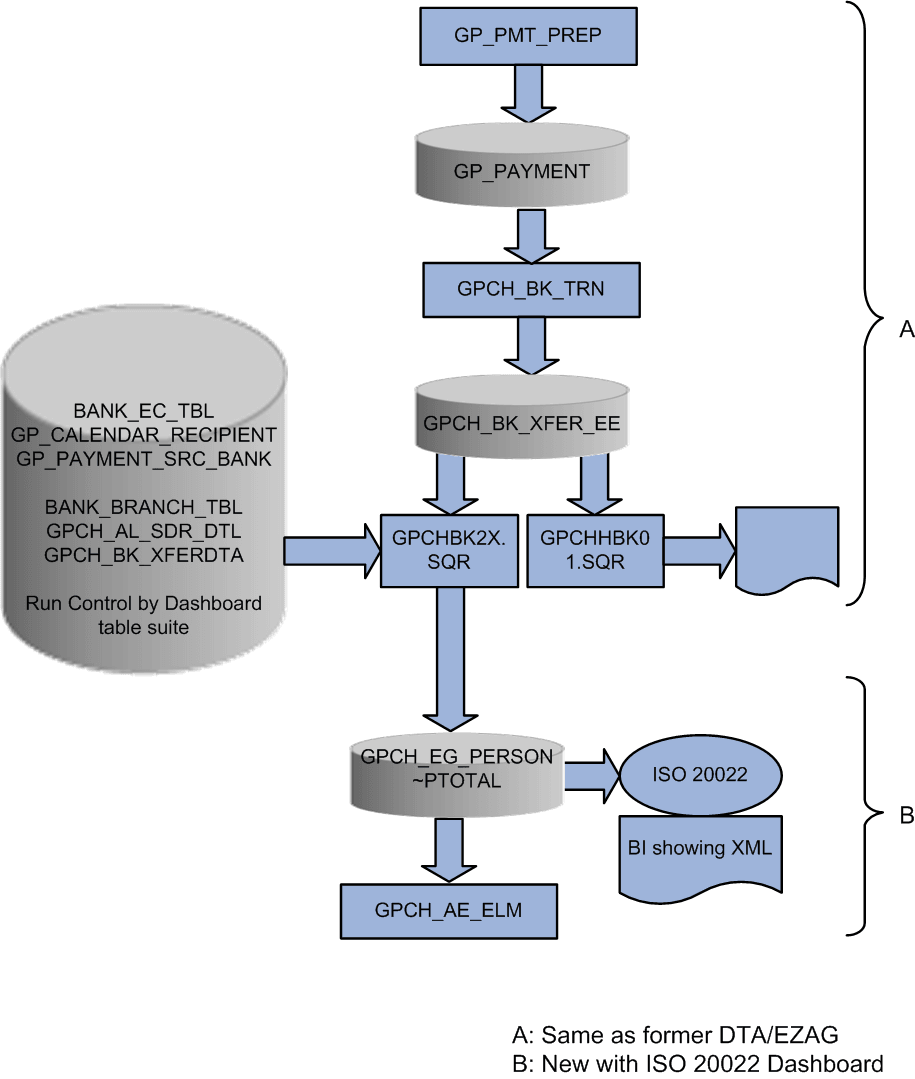
This example illustrates the overview of Swiss Payment Transfer.
