Understanding Organizational and Processing Frameworks
This topic discusses:
Organizational framework for PeopleSoft Global Payroll for United States.
Processing framework for PeopleSoft Global Payroll for United States.
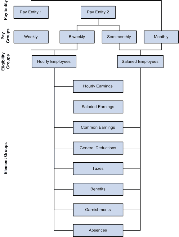
This diagram depicts the organizational framework for PeopleSoft Global Payroll for United States:
This diagram depicts the organizational framework for PeopleSoft Global Payroll for United States.

This diagram illustrates the processing framework for PeopleSoft Global Payroll for United States:
This diagram illustrates the processing framework for PeopleSoft Global Payroll for United States.
