Element Eligibility
This topic discusses how the system determines which elements are eligible for resolution.
The system determines which earning, deduction, absence take, and frequency-based entitlement elements that it encounters on a process list are eligible for resolution, using the eligibility program, which applies eligibility tests.
If the element passes, the system sets the eligibility switch to Yes and a process switch to Yes. The Process List Manager calls the PIN Manager to resolve the element.
If the element is ineligible, the process switch is generally set to No and the element isn't resolved.
Under certain circumstances, the process switch is set to Yes, even if the element isn't eligible, for example, when a retroactive delta for an earning or deduction is forwarded to the calendar or when a deduction has an outstanding arrears balance. In such cases, the system might bring the delta in as an adjustment or resolve the arrears balance but not the earning or deduction element itself.
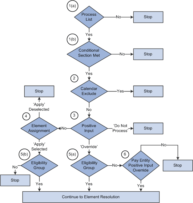
This diagram illustrates what the system checks to determine element eligibility.

To determine element eligibility the system checks:
Process list.
The process list provides the first test of eligibility. The element must be in a section of the process to be eligible for resolution.
Process lists can specify conditions under which sections are resolved. If a section isn't resolved because the required conditions are not met, no further processing occurs for that section's elements.
Note: With a generate positive input section, the system checks element eligibility while processing the target calendar, not when processing the source calendar that generates positive input.
Calendar exclude.
The eligibility program checks to see if you've entered instructions to exclude the element from the calendar that's currently being processed. If the element is excluded, the eligibility switch is set to No. The element isn't resolved, no positive input is used, no pay backs from arrears balances occur, and no adjustments are forwarded. (If you exclude an element, you can still assign it a value in a formula.)
Positive input.
If there's no positive input, the system checks for an element assignment (step 4).
If there's a positive input instance with the Override action type (and no Do Not Process instances), the system checks the eligibility group (step 5).
If there's a positive input instance with the Do Not Process action type, the Eligibility program sets the process switch to No, even if there are other instances with an Override or Add action type. It takes only one Do Not Process instance to stop processing the element.
Note: In this context, if the element has user fields, element means element/user field set. For example, assume that STATE is a user field for garnishments, and a payee has garnishments for both Nevada and California. A Do Not Process instance for a garnishment positive input for Nevada would not affect the eligibility of the same garnishment positive input for California. This caveat applies to several of the following bullet points.
Element Assignment.
There are two functions of an element assignment. The first is to assign an element to a payee. The second allows you to override the element definition for a payee.
If there is no positive input, the system checks for instructions that assign or override the element at the payee level; entered through the Payee Assignment by Element page, Element Assignment by Payee page, or Entitlement/Take Assignment page.
If there is no element assignment the system checks the eligibility group for the element (see step 5).
If there is an element assignment with the Apply check box selected the system checks the eligibility group (see step 5).
If there is an element assignment with the Apply check box not selected for an element, the eligibility program sets the process switch to No. The element will fail eligibility even if the element is in the payee's eligibility group. In this way, the user may override the element's eligibility definition.
Note: When adding an element to an eligibility group, you can specify that the element will only pass eligibility if there is input at the payee level for that element. This applies to both positive input and element assignments. The lack of positive input or an element assignment in this case causes the element to fail eligibility (see step 5).
Eligibility group.
Elements are added to an eligibility group and designated as payee level or by eligibility group. Elements designated at the payee level require input at the payee level for that element. This is accomplished through the use of positive input or element assignments (noted in steps 3 and 4 above).
If there is positive input with the Action Type of Override (and no Do Not Process instances) and the element is in the payee's eligibility group, the system sets the process and eligibility switches to Yes. Otherwise, it checks setup for a pay entity override (step 6).
If there is an element assignment and the Apply check box is selected, and the element is in the payee's eligibility group, the system sets the process and eligibility switches to Yes.
If there is no positive input or element assignment, the system checks if the element is in the payee's eligibility group designated By Eligibility Group and sets the process and eligibility switch to Yes. If the element is not in the eligibility group, processing of the element stops.
Pay Entity override.
If you've enabled positive input overrides for the pay entity (on the Pay Entity - Processing Details page), the element is eligible for resolution even though it is not in the payee's eligibility group.
Note: If a deduction element with an arrears balance doesn't pass the eligibility criteria, the system still performs payback processing when the Arrears Payback Controlled By option on the Deduction - Arrears page specifies All Pay Runs.