Understanding External Search/Match
External Search/Match functionality looks and feels much like the standard Search/Match that exists in PeopleSoft HCM. However, External Search/Match integrates with an external system and enables your institution to perform searches within that external system and import records into Person records. The goal is to provide complete and meaningful lists of potential duplicate IDs in your entire environment, including IDs that reside outside of the HCM database.
External Search/Match executes these searches with the help of two delivered web service operations. You can then use web services to import a matching individual that does not exist inside the HCM database. Web services send outbound search requests from the system of record to an external system and also receive inbound responses coming directly from the external system. As enterprise architectures grow more complex and HCM may no longer be the sole source of person data entry and maintenance, searching against external systems ensures that no duplicates exist in your environment.
External Search/Match searches only for people in an integrated separate-instance system. Use External Search/Match to search simultaneously against HCM and Campus Solutions to identify potential duplicate person records and ensure that you add only unique employee IDs and person records to your HCM system, and carry the employee IDs throughout your business processes. The process displays the combined results inside HCM search results pages.
As is the case for internal Search/Match, two methods exist for performing searches in an external system:
Online search: Manually navigate to the Search/Match Integrated component and enter search options.
Automatic search: From a Campus Solutions component where an ID can be created, the External Search/Match triggers behind the scenes after user clicks Save.
You can perform either an online or an automatic search using External Search/Match.
Online Search
To perform an online search:
Access the Search/Match Integrated component.
Select a Search Type, Search Parameter, Search Result Code, and other search fields as appropriate; this step is the same as the existing Search/Match.
After populating some or all of these fields with search data, click the Search or Selective Search button.
The system validates the external system data settings and determines whether the institution supports Search/Match, External Search/Match, or both. This determination causes the system to then perform the search inside the HCM database, outside to an external system, or both.
If the system determines that an external search should occur, then it generates the outbound search request (Match Request). That search request contains all information known about the search. The XML message will contain the search parameters used, the search fields and their values, and so on.
This diagram displays this online search process:

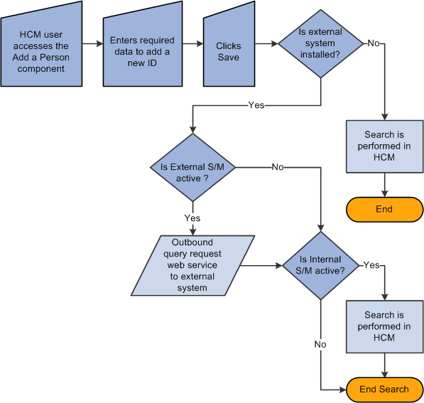
Automatic Search
To perform an automatic search, all of the above information applies. When you enter data to create an employee ID on as HCM page and then click the Save button, the system invokes additional logic to validate the external data integration settings and then triggers the Match Request.
This diagram displays the automatic search business process flow:

Oracle delivers web services that are triggered and used by External Search/Match functionality. Specifically, these web services are:
Match service (SCC_SM_SERVICE).
Fetch request and fetch response (SCC_SM_FETCH).
The PeopleSoft Campus Solutions Constituent Web Services Developer's Guide contains more technical details of these web services including examples of the XML message code.
Match Service
When you click the Search or Selective Search buttons on the Integrated Search Criteria page, the system conducts an Internal Search/Match, External Search/Match, or both. External Search/Match sends a Match Request to the external system. This is an XML message that contains all of the fields included in the search request. The external system returns a Match Response, also an XML message.
The Match Request XML message (SCC_SM_SERVICE_REQ) to the external system exposes all information that the system has:
All of the search order numbers that can potentially return matching candidates.
Search fields.
Search data.
Search/Match configuration information.
The Match Response XML message (SCC_SM_SERVICE_RESP) from the external system contains:
Search order number/rule that found results.
Matching candidates.
External System ID/cross reference.
Person data.
Fetch Request and Fetch Response
When you click the Detail or Import buttons on the Integrated Search Results page for a individual without an employee ID, the system sends a fetch request to the external system. This is an XML message that requests the full person record from an external system. The external system returns a fetch response, also an XML message.
The fetch request XML message (SCC_SM_FETCH_REQ) to the external system contains the external system ID for which the Import or Detail buttons were selected.
The fetch response XML message (SCC_SM_FETCH_RESP) from the external system contains the full person record.
When you import a new person record fetched from an external system:
The HCM system creates an emplID.
The HCM system publishes the PERSON_BASIC_SYNC message, if it has been activated within Integration Broker.
See the PeopleSoft Campus Solutions Constituent Web Services Developer's Guide on My Oracle Support.
After the external system search process completes its search for potential matches, the result data is sent to HCM through the response message (Match Response). When you perform a search that triggers both the Internal Search/Match and External Search/Match processes, the system may not find results on the same search order number. The rule for External Search/Match functionality is to display all search results, beginning with the lowest search order number obtained (the most restrictive search rule where matching emplIDs are found). The search order is determined by the Results Engine.
Before it can display your search results, the Results Engine receives the results from both the Internal Search/Match and External Search/Match processes. The engine evaluates the search order number from each system’s matching candidates.
If Internal Search/Match found matching candidates with a lower search order number than the external system, then the Results Engine displays the results from Internal Search/Match; the lowest search order indicates that it was a more restrictive search.
If the opposite is true, then the Results Engine displays the results found from the external search.
If both searches retrieve results on the same search order number, the Results Engine combines the search results into a single display for the user.
Regardless of whether you invoke Internal Search/Match, External Search/Match, or both, the search results appear on the Integrated Search Results page. This page contains many of the same fields as the Search Results page. In addition, the Results tab contains optional columns such as the external system ID and the employee ID. The Results tab uses the same masking configuration that is in place for Search/Match.
When External Search/Match finds a matching candidate that does not exist inside the internal system, the user can use the Detail link to view information about the individual. Clicking the Detail link triggers an outbound web service request for more information (Fetch Request). The external system receives the request and returns detailed person information inside its response web service (Fetch Response). The system then displays (but does not store) the detailed information inside a Detail page that enables you to review the data.
If you determine that the matching candidate is the person you are looking for, you can import the person record from the Integrated Search Results page. When you click the Import button, the system generates a Fetch Request (the same web service used to retrieve more details about the individual) and uses the information contained in the Fetch Response to create the new person record inside the HCM database. After you generate the person’s emplID, you can then use it to perform subsequent transactions.