Understanding Integration with Applications
These topics discuss:
Statutory requirements of the May 4 training law.
Tracking and processing training data using Administer Training and Global Payroll.
Tracking and processing training data using Administer Training, Learning Management and Global Payroll.
Note: Administer Training and Learning Management are integrated whether or not the customer uses Global Payroll
Starting in the year 2004, the May 4 law requires enhancements to training administration in the following areas:
|
Area of Statutory Enhancement |
Description |
|---|---|
|
Training Categorization |
All courses must be associated with one of the following categories:
|
|
Professionalization Contract |
This contract affects salary calculations and the calculation of exemptions from social contributions. |
|
DIF (Droit Individuel à la Formation [Individual Training Rights]) |
This entitlement specifies the number of hours that employees receive for training according to their seniority, contract type, and working hours. |
To track and process training data:
Use the Demand from Budget Training and Training Hours Details pages to:
Indicate when enrollment in a course occurs as part of a professionalization contract.
Indicate when enrollment in a course occurs for the purpose of skills development.
Record DIF and non-DIF hours.
Validate DIF and skills development training hours and transfer these hours to the payroll system using the FRA Training Validation (GP) and FRA Training Admin Validation components.
Process payroll and calculate DIF and skills development entitlements (earnings) in Global Payroll for France based on the training hours validated in step 2.
Import DIF balance data from Global Payroll for France into Administer Training using the writable array FOR WA DIF HR.
Training administrators and others can then view this data on the enrollment pages in Administer Training to determine whether there are enough hours in a student's DIF balance to permit additional DIF allocations.
These four steps can be represented as shown in this diagram:

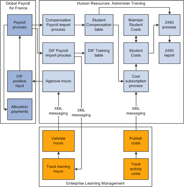
Learning Management integrates directly with the Administer Training business process in Human Resources 8.9 and above and indirectly with Global Payroll for France 8.9 and above, enabling you to produce the 2483 report, track DIF balances, and compensate learners for DIF training hours and training hours done outside the normal work schedule. The three applications interact as follows:
Learning Management is the application that you use to set up the learning catalog, instructors, vendors, and so on. You also use this application to track learning costs and to manage enrollment and other day-to-day tasks.
The Administer Training business process compiles information provided by Learning Management and payroll and generates the 2483 report.
Global Payroll for France computes learner and instructor salaries for the 2483 report and calculates learners' DIF entitlement balances.
It also calculates the salary for training hours done outside of normally scheduled work hours.
Important! When you use Learning Management to set up and track learning, do not use the Administer Training business process for those tasks. Use the Administer Training business process to configure and generate the 2483 report only. A permission list designed for Learning Management users provides access to the Administer Training pages that are needed to set up and generate the 2483 report. In this case, the Learning Management check box must be selected in the Products page of the Installation Table.
The following diagram shows the relationships between the three applications and their integrated business processes. Learning Management sends hours and cost data to Administer Training, which in turn sends approved hours data to Global Payroll. Administer Training uses payroll information from Global Payroll along with the hours and cost information from Learning Management to produce the 2483 report and track DIF balances:

Integration Points
Learning Management uses integration points to publish information to HR and to subscribe to information provided by that application. Following is a list of the full sync and incremental sync integration points that are used to track learning costs and hours.
Note: The full sync messages can generate a high volume of data. Use these messages only if you need to resynchronize HR data and Learning data during the integration process.
|
Message Name |
Message Handler/Application Class |
Records Populated in Learning Management |
Explanation |
|---|---|---|---|
|
TRAINING_HOUR_SYNC (incremental sync) TRAINING_HOUR_FULLSYNC (full sync) |
Not applicable |
Not applicable. |
Outbound message that publishes validated training hours and DIF information to HR. The incremental sync message is triggered by the LM_STD_HOUR Application Engine process that is launched through the Export Learning Hours page under the Set Up ELM, Planning menu structure. The full sync message is triggered from an option on the same page. |
|
TRN_HOUR_ACK_SYNC (incremental sync) TRN_HOUR_ACK_FULLSYNC (full sync) |
DEFAULT |
LM_STG_TRKHOUR (staging table) LM_ENR_LC_TBL |
Incoming message from HR. The message retrieves an acknowledgement of action taken in HR and updates the Hour Tracking Status field on the Training Hour Validation page. |
|
DIF_BALANCE_SYNC (incremental sync) DIF_BALANCE_FULLSYNC (full sync) |
DEFAULT |
LM_STG_DIFHIST (staging table) LM_DIFHIST_TBL |
Incoming message that subscribes to the DIF balance information computed by the payroll engine. DIF balances appear on the enrollment pages. |
|
STUDENT_COST_FULLSYNC (incremental sync) STUDENT_COST_SYNC (full sync) |
Not applicable. |
Not applicable. |
Outbound message that publishes cost data to HR for inclusion in the 2483 report. Message is based on the LM_ENRLMT_COST table. The incremental sync message is triggered by the LM_STD_COST Application Engine process that is launched through the Export Learning Cost page under the Set Up ELM, Planning menu structure. The full sync message is triggered from an option on the same page. |
|
COST_ACK_SYNC (incremental sync) COST_ACK_FULLSYNC (full sync) |
DEFAULT |
LM_STG_TRKCOST (staging table) LM_ENR_LC_TBL |
Incoming message that subscribes to the cost acknowledgement sent by HR. This message includes a status field that informs the administrator about the action done by the HR administrator. |
Setting Up Learning Management Integration
The following setup steps are required to configure Administer Training to integrate with Learning Management:
Activate the integration points.
Assign a new French permission list.
Receiving Data from Learning Management
Upon receiving data from Learning Management, the administrator takes the following steps:
Prepare the 2483 Report.
Import data from Learning Management.
Run the 2483 report.
Transfer DIF hours, training hours done outside the working schedule, and skills development data to the payroll system using the FRA Training Validation (GP) component.