Deleting Employment Record Numbers (ERNs)
These topics provide an overview of deleting ERNs and discuss how to delete employment record numbers.
|
Page Name |
Definition Name |
Usage |
|---|---|---|
|
HR_EERCDDEL_FIELDS |
Define Person ID field names and Empl Rcd Nbr field names maintained in the system. |
|
|
Tables with Person ID and ERN Page |
HR_EERCDDEL_FLDSEC |
Displays all tables in the system that have any combination of these defined PersonID and ERN fields. |
|
HR_EERCDDEL_CTL |
Define which Message Catalog message text to display for each Control Table/Field conflict. Define deletion restrictions to avoid deletion of ERNs with dependencies in the system. |
|
|
HR_EERCDDEL_EXC |
Define exceptions for the deletion logic. |
|
|
HR_RUNCTL_EERCDDEL |
Remove a Person ID or Empl_Rcd from the database. |
|
|
HR_EERCDDEL_RESULT |
Lists ERN Delete Process results information. |
Use the ERN Delete-related components when ERNs are created in error or when ERNs exist for "no show" new hires (for example, workers who never reported for their first day of work and for whom there is no need to maintain an ERN). The ERN Delete Control Page verifies that no combinations of PersonID/ERN exist that will cause problems for other processes, such as payroll or benefits, that are dependent on the ERN data.
Before using these components, consider these points:
This feature is designed to be used by HR System Administrators who have a good understanding of implications and processes related to deleting data across systems. Functional business users should not have access to this feature.
This feature is not designed to delete ERN records for PersonID/Empl_Rcd combinations that have been used in key processes such as payroll, benefits, and time reporting. If the ERN has been used in key processes, the system will block deletion.
Note: If an ERN (Empl Rcd Number) is added by mistake for a multiple job employee whose payroll is managed in Payroll for North America, and that employee has one or more other jobs (ERNs) with the same company, then the ERN cannot be deleted.
The PeopleSoft HCM application delivers system data conflict checks, but enables you to add additional logic and conflict checks to meet your organization's requirements for ERN deletion.
Administrators with the ID Delete User role can select options on the ERN Delete Process page to bypass the delete controls on the ERN Delete Control page and ERN Delete Exception Tables page.
Note: Use this feature to avoid "false" same-day terminations that may cause errors in unemployment insurance eligibility and termination reports.
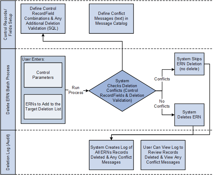
This flowchart illustrates the Delete ERN process. Setup tasks include defining deletion criteria, validations, and error messages. Then, during the deletion batch process, the administrator chooses ERNs to be deleted, and the system checks the ERNs against the deletion criteria, deleting only those with no conflicts. Finally, during the audit phase of the process, the system creates a log showing the deleted ERNs and the conflict messages for the ERNs that were not deleted:

Deleting ERNs in a Multi-Product Environment
The steps to delete ERNs affect HCM data only. No controls are delivered that check across products in a multi-product environment. Be aware of the impact of the delete process on other products and set up additional controls to avoid integrity issues.
For example, if an employee record number is created in HCM and then used in a product order, you can remove the ERN in HCM, but it still exists in the order database.
Note: PeopleSoft provides a Message Subscription (service operation PERSON_ERN_DELETE) that is used to synchronize two HCM databases. It can be configured to synchronize other products.
Use the ERN Delete Field Names page (HR_EERCDDEL_FIELDS) to define Person ID field names and Empl Rcd Nbr field names maintained in the system.
Navigation:
This example illustrates the fields and controls on the ERN Delete Field Names page. You can find definitions for the fields and controls later on this page.

Field or Control |
Description |
|---|---|
Person ID Field Name |
Use this table to specify the field names for the Person ID available in the system. |
ERN Fields |
Use this table to specify the field names for the Empl Rcd available in the system. |
Display Tables |
Click this link to display all tables in the system that have any combination of these defined PersonID and ERN fields. This display enables system administrators to review tables potentially impacted by the ERN Delete process. |
Use the ERN Delete Control page (HR_EERCDDEL_CTL) to define which Message Catalog message text to display for each Control Table/Field conflict.
Define deletion restrictions to avoid deletion of ERNs with dependencies in the system.
Note: The PeopleSoft HCM application delivers the ID Delete User role that you can assign to administrators. This role enables administrators to select the Skip Control Record/Field Check control parameter on the ERN Delete Process Page, which tells the ERN Delete process to skip the validation of fields and controls set on this page. For administrators without this role, this option is disabled and they cannot skip the validation of these fields and controls.
Navigation:
This example illustrates the fields and controls on the ERN Delete Control page: General tab. You can find definitions for the fields and controls later on this page.

Each of the conflict checks has a configurable conflict message. You can assign conflict messages using the Message Catalog. Conflict messages are displayed on the ERN Delete Process Results page.
This example illustrates the fields and controls on the ERN Delete Control page: Table tab . You can find definitions for the fields and controls later on this page.

The system checks these table and field combinations prior to running the Delete ERN process to help ensure that no key dependent data or process will be negatively impacted by the delete. The system scans the record/field combinations defined in this table and if an ERN that is targeted for deletion is identified in one of these control table/field combinations, the system prevents the ERN from being deleted.
This example illustrates the fields and controls on the ERN Delete Control page: Additional Controls - SQL tab. You can find definitions for the fields and controls later on this page.
Use the SQL tab in the Additional Controls section of the page to enter more complex product specific conflict checking that cannot be represented through the simple entry of control records and fields. Add additional SQL logic that the system needs to check prior to deleting ERNs.
Note: You cannot delete ERN delete controls that are delivered as system data.
Use the ERN Delete Exception Tables page (HR_EERCDDEL_EXC) to define exceptions for the deletion logic.
Note: The PeopleSoft HCM application delivers the ID Delete User role that you can assign to administrators. This role enables administrators to select the Skip Record Exclusion Check control parameter on the ERN Delete Process Page, which tells the ERN Delete process to ignore the exception records identified by Exclude on this page as well as any of the %AET,AUDIT% and UPG% records in the system. For administrators without this role, this option is disabled and the system will not ignore the excluded records.
Navigation:
This example illustrates the fields and controls on the ERN Delete Exception Tables page: General tab. You can find definitions for the fields and controls later on this page.

Field or Control |
Description |
|---|---|
Exception Type |
Select one of three options in this field:
|
Record (Table) Name |
The name of the table to be included or excluded. |
Person ID Field Name |
The name of the EmplID field to be used for deletion. |
Empl Record Field Name |
The name of the EMPL_RCD field to be used for deletion. |
Parent Record Name |
The parent table of child table to be included in the deletion. |
Access the SQL tab on the ERN Delete Exception Tables page.
This example illustrates the fields and controls on the ERN Delete Exception Tables page: SQL tab. You can find definitions for the fields and controls later on this page.

Field or Control |
Description |
|---|---|
SQL Delete Condition |
Define a condition for deletion based on EMPLID and EMPL_RCD. If the request defined in the setup returns a number greater than 0, the record will be skipped during the deletion process. |
SQL Record Number |
Define a request that returns the number to be used as the ERN based on EMPLID and EMPL_RCD. |
Additional Where Condition |
Request that defines an additional where clause added during the deletion process. |
Use the ERN Delete Process page (HR_RUNCTL_EERCDDEL) to remove a Person ID or Empl_Rcd from the database.
Navigation:
This example illustrates the fields and controls on the ERN Delete Process page. You can find definitions for the fields and controls later on this page.

Field or Control |
Description |
|---|---|
Run |
Click the Run button to access the Process Scheduler Request page, where you can run or schedule the Person ID Delete process. This deletion process is irreversible. |
Control Parameters
Note: The PeopleSoft HCM application delivers the ID Delete User role. Only administrator users with this role can modify the settings in this group box. For users without this role, these check boxes are disabled.
Field or Control |
Description |
|---|---|
Skip Control Record/Field Check |
Select this check box to have the ERN Delete process skip the validation of fields and controls within the ERN Delete Control Page, Control Tables and Fields grid box. For example, if this option is left deselected and there is a record that corresponds to those defined on the ERN Delete Control Page, then the system will issue the warning and not process the ERN delete. If you select this check box, the ERN will be deleted even if there is existing data for this person in the records listed in the Control Tables and Fields grid box. This check box is deselected by default. With this default setting, the deletion process does not allow deletion of the ERN from the system if data exists in the ERN Delete Control setup. |
Skip Record Exclusion Check |
Select this check box to have the ERN Delete process ignore the exception records marked as Exclude on the ERN Delete Exception Tables Page as well as any of the %AET,AUDIT% and UPG% records in the system. For example, if this option is left deselected and a person has data rows that correspond to any of the exception records listed as Exclude, then the system will process the ERN delete. If you select this check box, the process with delete the ERN even though it is listed as Exclude in the exception setup. This check box is deselected by default. With this default setting, the deletion process does not affect tables that the process is configured to exclude. |
Note: When the Skip Control Record/Field Checkis deselect, regardless if the Skip Record Exclusion Check is selected or deselect, the process will first check the ERN Delete Control page configuration. If the person has data rows in any of the records listed on the ERN Delete Control setup page, then the ERN Delete process will not continue with the deletion.
This video demonstrates the ERN Delete Process enhancements:
Person Record Numbers to be processed
Field or Control |
Description |
|---|---|
Person ID |
Use this lookup to select the person for whom you want to delete an ERN. |
Name |
Displays the name of person selected. Click the link to display biographical data that enables you to confirm that this is the correct person. |
Empl Record |
Use this lookup to select the employment record number to delete. You can delete any employment record, including future-dated records. |
Organizational Relationship |
Click the links to view the Personal Organizational Summary page. This page enables you to confirm that you have selected the appropriate ERN. |
Company |
The company that is related to the ERN. |
Department |
The department that is related to the ERN. |
Job Code |
The job code that is related to the ERN. |
Note: If an ERN (Empl Rcd Number) is added by mistake for a multiple job employee whose payroll is managed in Payroll for North America, and that employee has one or more other jobs (ERNs) with the same company, then the ERN cannot be deleted.
Use the ERN Delete Process Results page (HR_EERCDDEL_RESULT) to lists ERN Delete Process results information.
Navigation:
This page displays results for a single ERN. The page appearance changes depending whether the ERN was successfully deleted.
This example illustrates the fields and controls on the ERN Delete Process Results page - Run Status - Success. You can find definitions for the fields and controls later on this page.
When the deletion is successful, you can review a list of tables where data was deleted.
This example illustrates the fields and controls on the ERN Delete Process Results - Run Status - Error. You can find definitions for the fields and controls later on this page.

When the deletion is not successful, the page displays message text describing why the ERN deletion was not processed.