Manage Commitment Accounting Business Processes
Use the Manage Commitment Accounting business process to define fiscal year budgets, calculate earnings and fringe encumbrances and pre-encumbrances, and post encumbrances to your general ledger, and post actual earnings and fringe amounts to your general ledger.
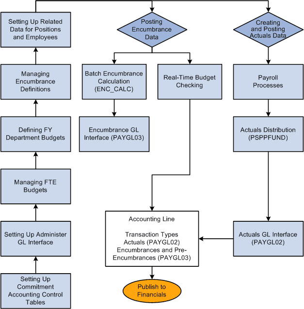
The following process flow illustrates the Manage Commitment Accounting business processes:
This diagram illustrates the flow of Manage Commitment Accounting business processes.

What happens when you publish to PeopleSoft Financials depends on which version of PeopleSoft Financials you are using.
We cover these business processes in the business process topics in this product documentation.