Sample Plan Diagrams
This section provides diagrams and tables to illustrate a simple ad hoc plan and a complex tree and group plan.
This diagram illustrates an ad hoc plan and includes the steps to fund the plan and approve awards.

Sample Plan Definition
This table describes the plan variables implemented in the diagram of the sample Ad Hoc Awards plan:
|
Plan Variables |
Value |
|---|---|
|
Plan Member Rule |
Ad Hoc Award |
|
Plan Type |
Any monetary type except Goal Sharing |
|
Goals |
Not allowed |
|
Funding |
Plan Funding |
|
Proration |
Not allowed |
|
Approval |
Manual approval |
|
Payout Formulas |
Not applicable |
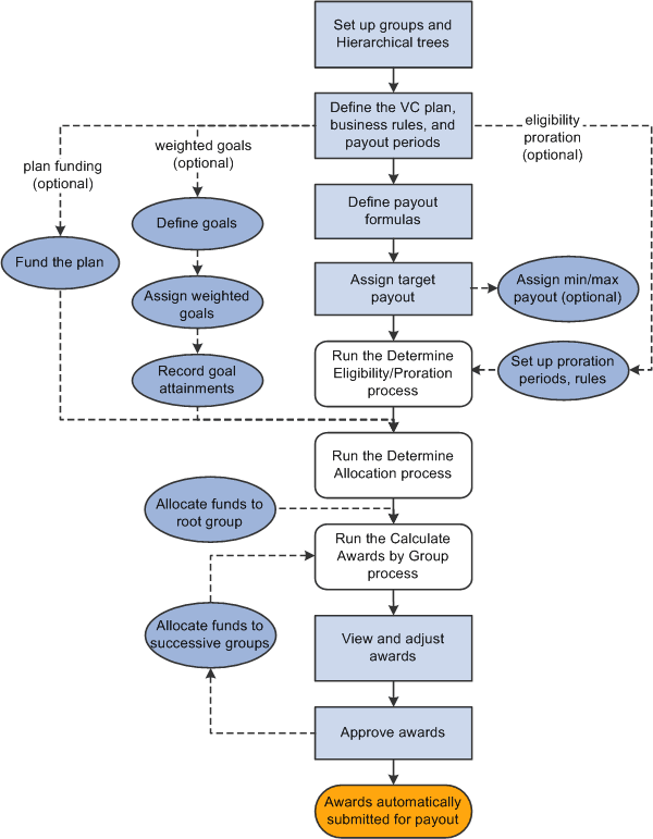
This graphic illustrates a sample define tree and groups plan and includes steps to define goals, fund the plan, and allocate funds to groups.
Sample Plan Definition
This table describes the plan variables implemented in the diagram of the sample Define Tree and Groups plan:
|
Plan Variable |
Value |
|---|---|
|
Plan Member Rule |
Define Tree/Groups |
|
Plan Type |
Any monetary plan type that uses goals |
|
Goals |
Weighted goals |
|
Funding |
Yes, with group allocation |
|
Proration |
Yes, monthly |
|
Approval |
Approval process |
|
Payout Formulas |
Target, minimum, and maximum |