Using Plan Eligibility
The plan eligibility function establishes which of your employees can participate in a plan. The eligibility criteria are based on job data that your PeopleSoft Human Resources system tracks, such as salaried or hourly status, full-time or part-time status, and location. Eligibility status can change as, for example, employees change jobs, unions, and full-time or part-time status.
Plan eligibility provides two critical pieces of information for an employee:
Eligibility status.
This status indicates whether or not the employee has ever been eligible for the plan. The system assumes that an ineligible employee does not accrue any benefits. Therefore, a calculation does not finish when the eligibility status (or participation status) is negative.
Timeline of eligible and ineligible periods.
This is complex because certain functions—for example, consolidations, service, and cash balance accounts—use different rules during periods of eligibility and ineligibility. Most benefits accrue only during eligible periods. You reference the eligibility timeline when you create the function results for those functions. You do this using options that indicate whether the rules apply during periods of eligibility, ineligibility, or both.
Using Plan Eligibility for Employees with Multiple Jobs
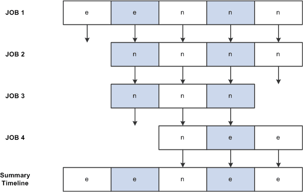
For employees with only one job, the plan eligibility function creates one timeline of eligible and ineligible periods. For employees with multiple jobs, the function uses a blending process to create a summary timeline of all eligible and ineligible periods from all of an employee's jobs. First the system creates a timeline for each job, then it combines them into one summary timeline. If an employee was eligible in any of his jobs during a time period, the system considers him to have been eligible for that period, even if the employee was ineligible in all of his other jobs at that time.
The following graphic shows a summary timeline for an employee with multiple jobs and shows how the system blends an employee's job eligibility timelines to form one summary timeline. In this example, an employee has had four jobs at Company A. The summary timeline demonstrates that the system considers the employee eligible (e) for any period in which he has at least one eligible job, even if his other three jobs do not fulfill eligibility standards (n).

Periodic Processing and the Plan Eligibility Process
Periodic processing runs the Plan Eligibility process every time you run any process and saves this history so you can view it online. You cannot turn this off. When you run a calculation, the system uses the existing timeline created during periodic processing and brings the timeline up to the event date if necessary.
Note: Plan Eligibility should always be the first process you run for a plan. Even users of a standalone system, who may only load data for eligible employees, need to run Plan Eligibility in order to build a timeline of eligible and ineligible periods (this type of timeline can affect service and cash balance accruals).