Understanding Auto Enrollment
Auto enrollment is a framework that is used to automate the Time and Labor enrollments. The auto enrollments in Time and Labor include the employees’ time reporter data enrollments, work schedule assignments and employee user preference updates.
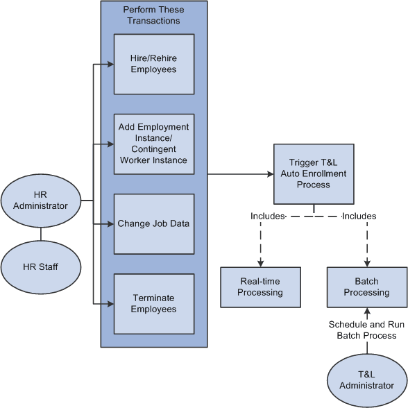
The enrollment process updates time reporter data for all new hires including concurrent employment instances, rehires, terminations, job data changes and other configured HR actions. With this framework, you can also configure any other actions to trigger auto enrollment process triggers using customization. The solution provides an optional check step for the administrators to review the data prior to the process committing the change. Delivered reports provide load and error information. The frequency of time reporter data changes can be real-time or scheduled in a batch process based on the configurable option chosen.
Note: The Earliest Change Date (ECD) will be reset to the effective date upon rehiring or when reactivating a time reporter. ECD will not be reset if there are previous pending rows to be processed.
Video: Time and Labor Auto Enrollment Data Preview and Error Handling
The diagram represents the architectural diagram of auto enrollment.

The Time and Labor Administrator defines the auto enrollment rules using the job and other attributes using which the Auto Enrollment framework define the selection criteria which determine what kind of time reporter an employee is.
The Administrators can create enrollment rules to determine how each employee will be added or updated for time reporter data and schedule assignment. The Administrator can use a PS Query to specify the SQL “WHERE” criteria which select employees who become eligible to a specific time reporter data set.
Note: When Real Time Processing is selected on the Time and Labor Installation table - Auto Enrollment tab, the Workforce_Sync service operation needs to be active to trigger the system to run through the enrollment groups to determine how the enrollment fields should be populated.
This section explains the following topics:
Setting up Auto Enrollment
Defining Auto Enrollment Groups
Previewing the Enrollment Data
Prerequisite for Real Time Processing
Perform the following steps to activate the Workforce_Sync service operation and associated settings:
Navigate to PeopleTools, Integration Broker, Integration Setup, Service Operations. Depending on the PeopleTools release you are on, you may need to use the NavBar.
Search for the Workforce_Sync service operation.
On the General tab ensure the service operation is active by checking the “Active” checkbox.
Go to the Handlers tab, Change the status of the handler “TLJobSubscriptionsEventHandler” to “Active”, if it is not already active. If you do not see the handler at first, click on the View All link at the top of the grid.
Change the status of SCH_PrimarySchedAssign to “Inactive”.
Go to the Routings tab, select the WORKFORCE_SYNC_HR_TO_HR routing, and click on the Activate Selected Routings button.
Click on the Save button to save all of your changes.