Recruiting and Admissions Business Processes
The following process flows illustrates the Recruiting and Admissions business processes.
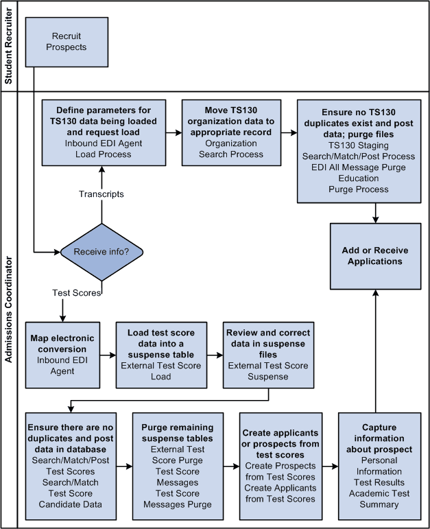
This diagram illustrates the receive transcripts and test scores business process.

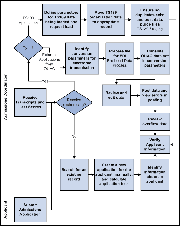
This diagram illustrates the add or receive applications business process.
