Understanding Admission Transactions
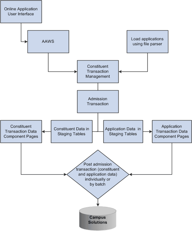
Admission transactions use the delivered Admission Applications Web Services (AAWS) and the File Parser bulk loading of admission applications features. The features are fully integrated with the Constituent Transaction Management (CTM) framework (admission transactions are consumers of the CTM framework). Each admission transaction you set up is considered a CTM transaction. CTM generates an admission transaction when:
An applicant or administrator uses an online admission application to create, save or submit an application through AAWS (online transaction).
You use the File Parser utility to load applications from an external file (offline transaction).
An admissions online or offline transaction includes both the constituent and application data.
Constituent data may include person data or data that is considered as not associated with the application. Examples of constituent data include Name, Gender, Address, and Email. Examples of application data include Academic Program, Admit Term, and Academic History.
When a transaction is generated, the system uses Search/Match to look for constituent data in your production environment (based on the Search/Match parameters) that matches the constituent data in the transaction. Each defined transaction can have its own Search/Match setup. You can therefore determine the rules for creating a new ID, updating an existing ID, suspending or ignoring a record. The system stores the constituent and application data in staging tables. If there are errors or if Search/Match determines that the incoming constituent record should be suspended or ignored, use the Constituent Staging and Application Transactions components to correct the admissions transaction data. You can post transactions individually or by batch to the Campus Solutions database.
This diagram shows the admission transactions flow:

See Also
Setup for Loading Applications Using File Parser
Understanding the File Parser Process
Understanding Get List of Values Web Service Operation
PeoleTools Integration Broker documentation
Enterprise Integration Points (EIPs) enable your institution to exchange data between CS and CRM. EIPs publish data either whenever data updating happens for the given entities of the EIPs or when the user requests data. This data can be created, updated, or deleted through various channels like components, component interfaces, and batch processes.
The system publishes the following EIPs when an application that is submitted through AAWS or File Parser process is posted:
SAD_ADM_PRSPCT_DATA_SYNC
SAD_ADM_APPL_DATA_SYNC
SAD_TEST_SCORES_SYNC
SAD_ADM_INTEREST_SYNC
SSR_EXTRACUR_ACTVTY_SYNC
SAD_EXT_ACAD_DATA_SYNC
SCC_PERSON_SYNC
The system can publish SAD_ADM_PRSPCT_DATA_SYNC when the system creates a prospect record for a saved or posted application. You use the Prospect Setup page to indicate when (upon save or post) the system should create a prospect record.
For information about the Prospect Setup page, see Setting Up Prospect Creation Rules and Defaults for Offline and Online Application Transactions
See Also
Understanding CRM for Higher Ed
CRM for Higher Education Developer’s Guide in My Oracle Support (Doc ID 1982671.1)