Understanding Campaign Management
This section lists prerequisites and discusses campaign management.
Before you can manage a campaign, you must have one set up. There are common initiative setup pages for this task, and also campaign-specific setup pages that enable you to complete campaign setup.
See Setting Up Campaigns.
A campaign is an organized institutional effort targeted to a specific constituency that occurs over a specified period of time with specific purposes and goals. Campaigns can be annual or multiyear. Many campaigns start in a silent, nonpublic phase that serves to identify the pace-setting gifts that form the nucleus fund of the campaign. After the momentum is created from this private phase, the campaign is taken public to complete the goals of the campaign. As a campaign moves through its strategic plan, you can track progress in its entirety and through annual, unit, and department goals.
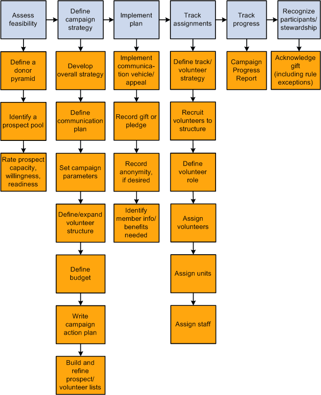
The following diagram gives an overview of the Contributor Relations features that assist your institution with its campaign management processes, and their subtasks. These features are, in order: assess feasibility, define campaign strategy, implement plan, track assignments, track progress, and recognize participants.
This graphic illustrates the flow of Contributor Relations campaign management features:

A campaign is one type of initiative in Contributor Relations. All initiative types share some common management pages. Some initiatives, such as campaigns, require additional management that is specific to their purpose. The campaign-specific management is covered in this set of topics; refer to the following set of topics for information about managing all types of initiatives.