Exchanging Data with Oracle Fusion Cloud Student Aid Eligibility

This section discusses how to:

  • Process SAE Messages

  • Review the SFP Message log

  • Load SFP Reporting data

Page Name

Definition Name

Navigation

Usage

Process SFP Messages

SCC_RUNCNTL_VOC

Campus Community > Student Fin Planning Interface > Process SFP Messages

Use this page to send messages to and receive messages from SAE.

SFP Message Log

SCC_SFP_MSG_LOG_PG

Campus Community > Student Fin Planning Interface > SFP Message Log

Use this page to view all SAE inbound and outbound messages.

Load SFP Reporting Data

SCC_SFP_LOAD_DATA

Campus Community > Student Fin Planning Interface > Load SFP Reporting Data

Use this page to load SFP Events data into CS Reporting Tables.

Access the Process SFP Transactions page (Campus Community > Student Fin Planning Interface > Process SFP Messages).

Field or Control

Description

Garbage Collection Frequency

Enter a frequency value from 1 to 1,000,000.

Long-running batch jobs in the CS/SAE integration may grow in memory usage over time as unreferenced Application Objects accumulate and long files may become very large. The Processing Options assist in reclaiming memory and determine if log files should be created. By setting the frequency to a lower number, the CollectGarbage command is forced to reclaim memory at a higher frequency rate.

Note: The Processing Options don't impact PS_SCC_SFA_MSG_MAP record.

Log Message Detail

Select this check box to override the Integration Broker Log Detail values. If Log Message Detail isn't enabled, the Process Scheduler message log is suppressed.

Message Class

Select one of these Message Classes to push information from CS to SAE:

  • Student Initiation.

  • Student Update.

Leave this field blank to receive information from SAE.

Query Name

For outbound Message Classes, you may select a query using the SCC_SFP_OUT_BND BIND Record to select the students for which you want to process Transactions. The sample delivered queries all start with QA_CS_CC_SFP.

This process uses these Application Engines:

  • SFP Message Pull (SCC_SFP_PULL): This pulls the Valid ISIR Process Status Event, ISIR Matched Notification Event, Document Request Events as well as Notification Events from SAE to CS.

    The Notification Message Class populates the SCC_SFP_NTF_DAT table.

  • SFP Multipart Message Pull (SCC_SFP_PUL2): This allows for a Multipart Message when pulling data from SFP. This process also calls SFP MIME Validation (SCC_SFP_MV). Any processing error or warning conditions can be viewed using the SFP Message log page or the SFP Student Program/Plan Financial Data tab.

  • SCC_VOC_INTF: This generates and pushes the Student Initiation and Student Update messages from CS to SAE.

The CS Application Engines contain a Try Catch Block to identify exceptions and allow the ability to continue processing.

If an Application App Engine is not successful and a 502 error is the reason, update the Integration Broker setup for each message to enable the User Exception flag. See Oracle Fusion Cloud Student Financial Planning: Integration Management (Doc ID 2514682.1), CS/SFP Integration Broker and Postman Setup on My Oracle Support.

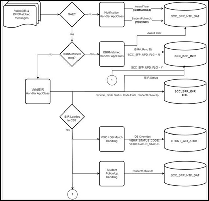
Here is the CS/SAE Message Handling Flow:

CS/SAE Message Handling Flow

CA/SAE Message Handling Flow

SFP Notifications through the CS Notification Framework

SAE Notification Events are pushed to the CS Notification Framework and CS Batch Notification generates an email, as shown in this diagram.

SFP Notifications through the CS Notification Framework

SFP Notifications through CS Notification Framework

To set up the notifications framework, use these:

  • Generic template definition: SFP_NOTIFICATION.

  • Notification setup for generic template: SCC_SFP_NOTIFICATION.

  • Notification consumer setup: SFP Notifications Consumer.

  • Sample Pop select query: QA_CS_CC_SFP_NOTIFICATIONS.

For details, see Setting Up and Consuming the Notifications Framework.

These are the Notification Events currently supported in the SAE Pull Process:

  • FasStudentNotificationEvent.

  • FasDocumentRequestEvent.

  • FasDocumentRejectedEvent.

  • FasLetterNotificationEvent.

  • FasValidIsirProcessStatusInformationEvent.

    ISIR entry saved only if its corresponding StudentFollowUp value is True.

This table explains the notification types.

SAE Notification Type

SAE Notification Trigger

SAE Notification Message Example

FAFSA

SDI is received and no ISIR exists for any open FAFSA award year OR student continues into a new award year and no ISIR exists.

FAFSA for the 24/25 Aid Year is due. Please go to www.fafsa.ed.gov to complete.

ValidIsirProcessStatusInformationEvent

Populate Generic Message when event message includes an ISIR Code where <StudentFollowUp>true</StudentFollowUp>

One or more FAFSA questions require follow up in order process your financial aid. Please log into your financial aid student portal to review and complete any open action items.

Access the Process SAE Message Log page (Campus Community > Student Fin Planning Interface > SFP Message Log).

Field or Control

Description

Institution

Select the Institution to filter the results.

Student ID

Enter a Student ID

Message Class

Select an SAE message class to filter the results.

Process Instance

Enter or look up the Process Instance identifier for the SAE message.

Transaction ID

Enter the Universal Unique Identifier (UUID) of the transaction.

Transaction ID Seq (transaction id sequence)

Enter a transaction id sequence number.

SFP Transaction Status

Select a SFP transaction status. The statuses of Error, Success or Warning are assigned by the Message Validation process.

Run Date Range From Date

Enter a from date to return messages processed on or after a certain date.

Run Date Range Through Date

Enter a through date to return messages processed on or before a certain date.

The SFP Message Log provides a view into the table holding all the SFP inbound and outbound messages (PS_SCC_SFA_MSG_MAP). Search criteria allow the user to select specific transactions and display the results.

Use the Transaction Event link to view the XML data pertaining to the message.

Use the Transaction Details link to view the error or warning messages for a specific transaction.

If an SFP inbound message fails, use the Resubmit option after correcting the error.

You can use this process to consume incoming SAE Message Events to populate corresponding CS reporting tables.

Access the Process SFP Transactions page (Campus Community > Student Fin Planning Interface > Load SFP Reporting Data).

Field or Control

Description

Garbage Collection Frequency

Enter a frequency value from 1 to 1,000,000.

Long-running batch jobs in the CS/SFP integration may grow in memory usage over time as unreferenced Application Objects accumulate and long files may become very large. The Processing Options assist in reclaiming memory and determine if log files should be created. By setting the frequency to a lower number, the CollectGarbage command is forced to reclaim memory at a higher frequency rate.

Note: The Processing Options don't impact PS_SCC_SFA_MSG_MAP record.

Log Message Detail

Select this check box to override the Integration Broker Log Detail values. If Log Message Detail isn't enabled, the Process Scheduler message log is suppressed.

Institution

Select the institution that you need to load reporting data for.

Population Selection

The Population Select target record should only return a list of SCC_VOC_MSQ_SEQ to process.

Sample Query: QA_CS_CC_SFP_REPORTING_DATA.

Query Prompts: Last Run Date and Time

The sample query returns all the Message Sequences under message events Students Awards, Packaging COA, and ISIR that were added since the Last Run Date and Time. You can define a more granular query as long as your query returns a Message Sequence.

Message Event

Select the type of Message Event for the data you want to load:

  • Document Process Status

    • FasDocumentProcessStatusInformationEvent Message

    • Parses the FasDocumentProcessStatusInformationEvent message event in your population selection and populates the SFP Document Information reporting tables.

  • ISIR

    • FasIsirMatchedNotificationEvent Message

    • Populates the SFP ISIR Reporting Tables for unique combinations of AwardYear and IsirTransactionumber.

  • NSLDS only

    • FasFinancialAidHistoryInformationRequestReply Message

    • Populates the NSLDS reporting tables. Only called for new unstored NSLDS Financial Aid History files.