Exchanging Data with Oracle Fusion Cloud Student Financial Planning

This section discusses how to:

  • Process SFP Messages

  • View the student’s Academic Year Program and Plan and financial data

  • Review the SFP Message log

  • Validate SFP Messages

  • Load SFP Reporting data

Page Name

Definition Name

Navigation

Usage

Process SFP Messages

SCC_RUNCNTL_VOC

Campus Community > Student Fin Planning Interface > Process SFP Messages

Use this page to send messages to and receive messages from SFP.

Student Program/Plan

SCC_SFP_PROGRAM

SCC_SFP_PROGRAM2

Campus Community > Student Fin Planning Interface > SFP Student Program/Plan

Use the SFP Program tab to view data from the student’s Academic Career Program/Plan included in the SFP SAFI message.

Use the Financial Data tab to view a cross-reference of SFP Disbursement and Return 2 Lender messages to Student Financials transaction tables.

SFP Message Log

SCC_SFP_MSG_LOG_PG

Campus Community > Student Fin Planning Interface > SFP Message Log

Use this page to view all SFP inbound/outbound messages.

SFP Message Validation

SCC_SFP_MV

Campus Community > Student Fin Planning Interface > SFP Message Validation

Use this page to validate SFP messages with these modes:

  • Populate Historical Data

  • Validations

  • Corrections

Load SFP Reporting Data

SCC_SFP_LOAD_DATA

Campus Community > Student Fin Planning Interface > Load SFP Reporting Data

Use this page to load SFP Events data into CS Reporting Tables.

Access the Process SFP Transactions page (Campus Community > Student Fin Planning Interface > Process SFP Messages).

Field or Control

Description

Garbage Collection Frequency

Enter a frequency value from 1 to 1,000,000.

Long-running batch jobs in the CS/SFP integration may grow in memory usage over time as unreferenced Application Objects accumulate and long files may become very large. The Processing Options assist in reclaiming memory and determine if log files should be created. By setting the frequency to a lower number, the CollectGarbage command is forced to reclaim memory at a higher frequency rate.

Note: The Processing Options don't impact PS_SCC_SFA_MSG_MAP record.

Log Message Detail

Select this check box to override the Integration Broker Log Detail values. If Log Message Detail isn't enabled, the Process Scheduler message log is suppressed.

Message Class

  • Select one of these Message Classes to push information from CS to SFP:

    • Student Academic and Fin Info (student academic and financial information, SAFI).

    • Student Groups.

    • Student Initiation.

    • Student Leave of Absence.

    • Student Update.

  • Leave this field blank to pull this information from SFP to CS:

    • Anticipated Aid.

    • Disbursement Information.

    • Disbursement Cancel (Anticipated Aid).

    • Return to Lender.

    • Message Validation Error.

    • Notifications.

    • Title IV Data Needed.

    • Unsupported.

Maximum Career Term Record

Select a term to control the scope of the student term and related program data (STDNT_CAR_TERM) used to generate a SAFI. If a value is entered here, the SAFI won't include any term/program data that is effective after the selected term.

Query Name

For outbound Message Classes (Student Academic and Fin Info, Student Initiation, Student Leave of Absence, Student Update, and Student Group), you may select a query using the SCC_SFP_OUT_BND BIND Record to select the students for which you want to process Transactions. There are five sample delivered queries:

  • QA_CS_CC_SFP_STUDENTINITIATION

  • QA_CS_CC_SFP_SAFI

  • QA_CS_CC_SFP_STUDENT_INIT_2

  • QA_CS_CC_SFP_STUDENT_UPDATE

  • QA_CS_CC_SFP_STUDENTGROUPS

This process uses these Application Engines:

  • SFP Message Pull (SCC_SFP_PULL): This pulls Anticipated Aid, Disbursements, Disbursement Cancellation, and Return to Title IV transactions as well as Notification Events from SFP to CS. This process also calls SFP MIME Validation (SCC_SFP_MV). Any processing error or warning conditions can be viewed using the SFP Message log page or the SFP Student Program/Plan Financial Data tab.

    The Anticipated Aid Message Class (FasFinancialPlanOutboundV2Event) populates the ANTICIPATED_AID table.

    The Disbursement Cancellation event removes Awards from the ANTIICPATED_AID table.

    The Disbursement Information and Return to Lender Message Classes create a Student Financial Group Data Entry. SFP Fund Codes are mapped to SF Item Types. See Mapping Financial Transactions between CS Student Financials and Student Financial Planning (SFP).

    Note: Disbursements for a student must be posted prior to processing the return to lender transactions.  The return to lender process does not create the Group Control and Group line entries if the disbursement is not found on the PAYMENT_TBL table.

    The Notification Message Class populates the SCC_SFP_NTF_DAT table.

  • SFP Multipart Message Pull (SCC_SFP_PUL2): This allows for a Multipart Message when pulling data from SFP. This process also calls SFP MIME Validation (SCC_SFP_MV). Any processing error or warning conditions can be viewed using the SFP Message log page or the SFP Student Program/Plan Financial Data tab.

  • SCC_VOC_INTF: This generates and pushes the Student Academic and Fin Info (student academic and financial information, SAFI), Student Groups, Student Initiation, Student Leave of Absence. and Student Update messages from CS to SFP.

The CS Application Engines contain a “Try Catch Block” to identify exceptions and allow the ability to continue processing.

If an Application App Engine is not successful and a 502 error is the reason, update the Integration Broker setup for each message to enable the User Exception flag. See Oracle Fusion Cloud Student Financial Planning: Integration Management (Doc ID 2514682.1), CS/SFP Integration Broker and Postman Setup on My Oracle Support.

General SAFI Processing Rules

CS/SFP SAFI Process

CS/SFP SAFI Process

Multiple Academic Careers result in multiple SAFIs generated, one for each career.

  • If a student is in multiple Academic Programs within one Academic Career:

    • The Primary Academic Program in Student Career Term is selected.

    • If Student Career Term data is not found, then the Academic Program with the lowest Primacy Number is selected.

  • If a student is in concurrent Academic Programs in the same Academic Career and the Programs are effective at the same time, then the Program with the lowest Primacy Number is selected. The SAFI Process assigns a different Academic Program code for successive programs in the each Academic Career (for example, a student is matriculated in a second undergraduate program after completing an initial undergraduate program).

  • If a student is in multiple Academic Plans within an Academic Program, the Academic Plan with the lowest sequence number (PLAN_SEQUENCE) takes precedence.

  • If a student has an Academic Program with an Expired Program Status such as Completed, Discontinued, Deceased, Dismissed, or Suspended with Effective Dates prior to the Process Run Date, the system sends a Terminating SAFI, as appropriate.

  • If a student has completed a graduate Academic Program and has an open admissions application for a second graduate Academic Program, the SAFI Manager looks in each Academic Career and considers which Academic Program to use in the SAFI in this order:

    1. Primary Academic Program in Student Career Term.

    2. Matriculated Academic Program.

    3. Admissions Application Program.

Note: If you do not want to send a Student Program/Plan to SFP, leave the SFP Program Type blank. This is in the Academic Plan setup and intended for non-degree Academic Programs and Plans you may have defined.

Note: When SAFI Student Resources are sent to SFP, CS Third Party Payment Contracts and CS Waivers are sent with no <PaymentId>.

SAFI Program Codes

The SAFI Program Code is a concatenation of Institution and a new SFP Program Code (sequential number):

Program <Code> Scheme

Example

INSTITUTION-ACAD_PROG-ACAD_PLAN-CAMPUS (prior to PI19)

<Code>PSUNV-BSHA-BSHA-MAIN</Code>

INSTITUTION-SCC_SFP-PROG-CODE (as of PI19)

<Code>PSUNV-001</Code>

Use the SFP Program/Plan component to view the Academic Career Program/Plan that will be used in the creation of the SAFI.

Academic Career is appended to the SAFI <ExternalProgramId>.

<ExternalProgramId> Scheme

Example

INSTITUTION-ACAD_PROG-ACAD_PLAN-CAMPUS (prior to PI19)

<ExternalProgramId>PSUNV-BSHA-BSHA-MAIN</ExternalProgramId>

INSTITUTION-ACAD_PROG-ACAD_PLAN-CAMPUS-ACAD_CAREER (as of PI19)

<ExternalProgramId>PSUNV-BSHA-BSHA-MAIN-UGRD</ExternalProgramId>

Data Upgrade

Because a quick turnaround on a data scrubbing upgrade script carries outsized risks, the Program Code is referenced in over 100 tables in SFP.

The best approach is to continue sending the legacy Program Code with updated external Program ID, Program Description and other Program/Plan related attributes until a CS Program/Plan change is detected. If the CS Program/Plan change is detected to be material, then a new SAFI is generated with a new Program Code using the new scheme. This approach means that a new enrollment is not created for these students until a CS Program/Plan change is detected to be material.

CS Academic Program/Plan Changes

In general, CS Program/Plan changes in the same Student Career Number are not considered a material change. An undeclared students who is declaring their major would not be considered a material change. The SFP Program Type needs to change for a CS Program or Plan change to be considered material. This typically applies to 0-6 programs that take a student from a 4-year undergraduate phase to a 2-year professional phase in the same Academic Career.

Here are additional CS Program/Plan changes that are considered material, generate a new program code, and result in a new enrollment in SFP:

  • Application or matriculation in a new academic career. For example, a student is applying for a graduate program while completing an undergraduate degree.

  • A new student career number in the same Academic Career. For example, a student is pursuing a second undergraduate degree after completing at first 2-year undergraduate degree first.

  • Students in a dual degree program defined in separate Academic Careers have a separate SAFI for each academic career. For example, a student is in a JD-MBA program.

  • A program change within the same career number, where the SFP program type changes, generates a new program number if the SFP integration option for SAFI for Program Type Changes within Career, Send Graduated Status is set to Yes. See " Define LOA and SAFI Options for SFP" in Setting Up Integration with Oracle Fusion Cloud Student Financial Planning.

Define your Population Selection query to identify students to integrate to SFP. The SAFI process selects the student program/plan information to send to SFP based on the following flow:

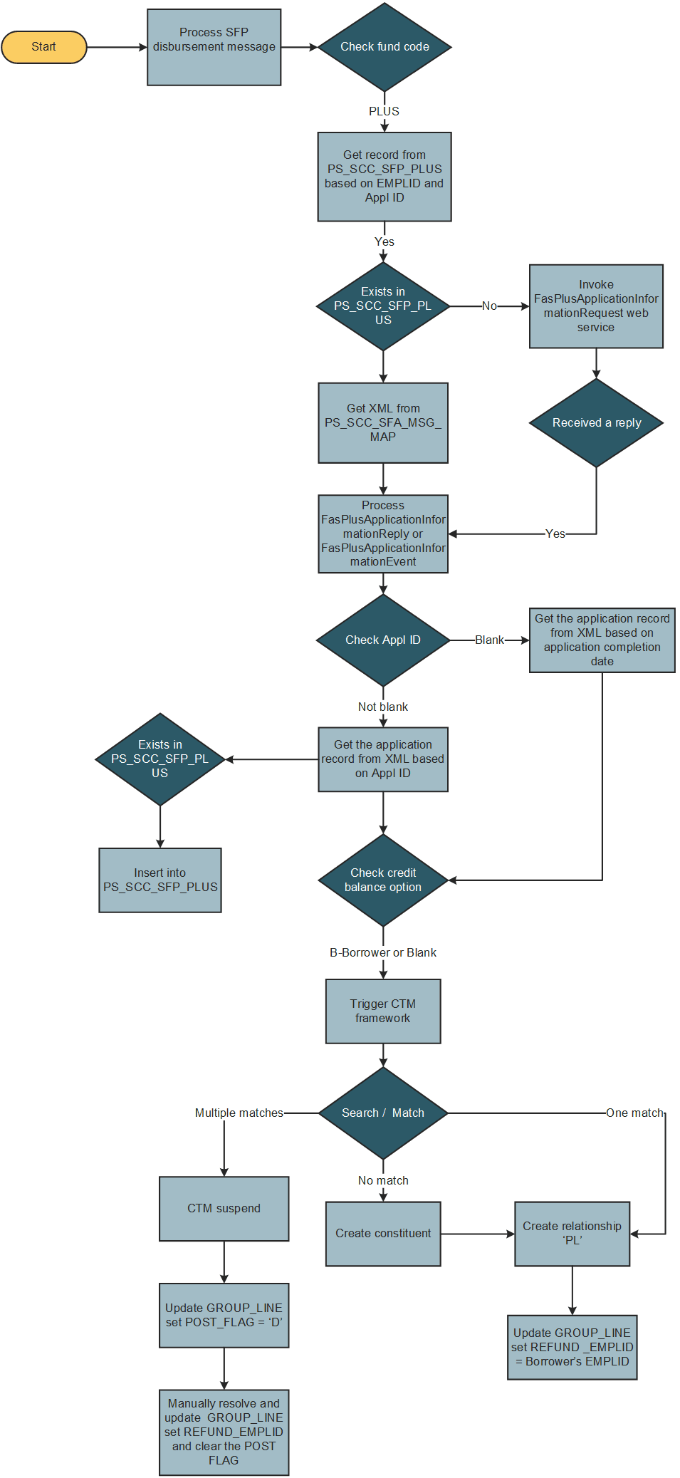
PLUS Disbursement Processing

The CS-SFP pull process for the FasDisbursementInformationEvent looks at the refund indicator, and, if a borrower exists, the FasPlusApplicationInformationRequest web service is invoked to retrieve the biographic and demographic information of the borrower. The FasPlusApplicationInformationReply service provides the information to CS, and the Constituent Transaction Management (CTM) framework is triggered. After the borrower has been found or created, a relationship between the student and borrower is created where the Relationship value is PL (PLUS loan borrower).

  • SFP supports the packaging of multiple PLUS applications submitted by a single borrower for an academic year. SFP packages and originates a separate PLUS loan per PLUS application.

  • For multiple PLUS Loan Application Records, messages include the <ApplicationID> for each borrower.

  • If Transaction Setup Matches Found value is Suspend (multiple matches), then insert into GROUP_LINE.POST_FLAG = ‘D’. This causes the GROUP_CONT_INFO to not be in balance and posting status = incomplete.

  • The posting status of Incomplete alerts the user there is an issue so they can manually research to find the correct REFUND_EMPLID value and then manually reverse the GROUP_LINE.POST_FLAG = ‘N’.

  • The process only throws an exception if the required fields to create a Constituent (SSN, First Name, Last Name) are not found. For the other records, if the required fields are missing, it does not throw an exception or create a row.

  • Integration messages allow your financial system to use the School Credit Balance and Refund Balance options on the PLUS application to accurately determine the anticipated aid and apply the PLUS loan funds to the student account once disbursed.

Note: Graduate PLUS Disbursement Processing does not invoke the FasPlusApplicationInformationRequest web service but does update the Group Line from the FasDisbursementInformationEvent. Graduate PLUS loans do not update Campus Community bio/demo data for the student.

PLUS Loan Disbursement Process

PLUS loan disbursement process

SFP Notifications through the CS Notification Framework

SFP Notification Events are pushed to the CS Notification Framework and CS Batch Notification generates an email, as shown in this diagram.

SFP Notifications through the CS Notification Framework

SFP Notifications through CS Notification Framework

To set up the notifications framework, use these:

  • Generic template definition: SFP_NOTIFICATION.

  • Notification setup for generic template: SCC_SFP_NOTIFICATION.

  • Notification consumer setup: SFP Notifications Consumer.

  • Sample Pop select query: QA_CS_CC_SFP_NOTIFICATIONS.

For details, see Setting Up and Consuming the Notifications Framework.

These are the Notification Events currently supported in the SFP Pull Process:

  • FasStudentNotificationEvent.

  • FasDocumentRequestEvent.

  • FasDocumentRejectedEvent.

  • FasLetterNotificationEvent.

    MessageClass: FasStudentAwardInformationV2Event.

  • FasValidIsirProcessStatusInformationEvent.

    ISIR entry saved only if its corresponding StudentFollowUp value is True.

This table explains the notification types.

Note: *You can configure the notification trigger criteria.

**You can configure the notification message text.

SFP Notification Type

SFP Notification Trigger

SFP Notification Message

FAFSA

SDI is received and no ISIR exists for any open FAFSA award year OR student continues into a new award year and no ISIR exists.

FAFSA for 18/19 Award Year is due. Please go to www.fafsa.ed.gov to complete.

MPN (per Type: Sub/Unsub, PLUS or Grad PLUS)

Student is Repackaged*

Please complete your Direct Sub/Unsub Loan master promissory note at www.studentloans.gov.

Entrance Counseling (per Type: Sub/Unsub, Grad PLUS)

Student is Repackaged*

Please complete your Direct Sub/Unsub Loan entrance counseling at www.studentloans.gov.

PLUS Application (per Type: PLUS or Grad PLUS)

Student is Repackaged*

Please complete your Graduate PLUS Application at www.studentloans.gov.

TEACH Grant Counseling

Student is Repackaged*

Please complete your TEACH Grant entrance counseling at www.studentloans.gov.

Ability to Service (ATS) Acknowledgement

Student is Repackaged*

Please complete your ATS acknowledgement at www.studentloans.gov.

Exit Counseling (Loans or TEACH for Graduating or Withdrawn Students)

Student withdraws or graduates and has disbursements from the institution of Title IV loans or TEACH grants.*

Please complete your Title IV Loan exit counseling at www.studentloans.gov.

R2T4 Refund

Student withdraws and an R2T4 calculation is triggered that results in a refund of funds.

A refund is due based on the Return to Title IV calculation determined for the student.

Grant Overpayment (per Grant Type: Pell, FSEOG, TEACH or IASG)

Student withdraws and an R2T4 calculation is triggered that results in a grant overpayment amount due from the student.

A grant overpayment was issued and requires repayment. You owe $<Grant Overpayment Amount>.

ValidIsirProcessStatusInformationEvent

Populate Generic Message when event message includes an ISIR Code where <StudentFollowUp>true</StudentFollowUp>

Example: "One or more FAFSA questions require follow up in order process your financial aid. Please log into your financial aid student portal to review and complete any open action items."

Award Letter

A fund is updated to Awarded AND Associated Award Amounts Determined QC Hold is Released

FN1 Award Letter is intended to notify the student that funds have been awarded.

View student Academic Program/Plan and financial data.

View SFP Academic Program/Plan

Access the SFP Student Program/Plan page (Campus Community > Student Fin Planning Interface > SFP Student Program/Plan > SFP Program tab).

This page displays SFP data from the student’s Academic Career Program/Plan.

Note: The Override fields are for future use.

View Financial Data

Access the SFP Student Program/Plan page (Campus Community > Student Fin Planning Interface > SFP Student Program/Plan > Financial Data tab).

This page displays a cross-reference of SFP Disbursement and Return 2 Lender messages to Student Financials transaction tables.

Field or Control

Description

Filter

You can filter the results by Academic Institution, Term, Reference Nbr (reference number), Item Type, and Academic Program Disbursement Report Sequence.

Cross Reference Disbursement Reporting to SF Account (cross reference disbursement reporting to student financials account)

Displays Disbursements/Return 2 Lender messages and the Item Amount from the SF Customer Account.

Get Disbursement Data

Pulls current disbursement reporting data to populate Cross Reference Disbursement Reporting to SF Account.

Message Event Group Line

Displays information from the SFP Message Log and the corresponding Group Line transaction for both Disbursement and Return 2 Lender SFP Messages.

Item SF/Item Line (item student financials / item line)

Displays posting information corresponding to the SFP Disbursements and Return 2 Lender messages.

Group Line

Displays information specific to one emplid for the lines created from SFP’s Disbursement and Return 2 Lender messages.

SFP Message Event Log (student financial planning message event log)

Displays SFP’s disbursement and Return 2 Lender messages with the corresponding SFP Message Sequence.

Use the Transaction Event link to view the XML data pertaining to the message.

Use the Transaction Details link to view the error or warning messages for a specific transaction.

If an SFP inbound message fails, use the Resubmit option after correcting the error.

Access the Process SFP Message Log page (Campus Community > Student Fin Planning Interface > SFP Message Log).

Field or Control

Description

Institution

Select the Institution to filter the results.

Student ID

Enter a Student ID

Message Class

Select an SFP message class to filter the results.

Process Instance

Enter or look up the Process Instance identifier for the SFP message.

Transaction ID

Enter the Universal Unique Identifier (UUID) of the transaction.

Transaction ID Seq (transaction id sequence)

Enter a transaction id sequence number.

SFP Transaction Status

Select a SFP transaction status. The statuses of Error, Success or Warning are assigned by the Message Validation process.

Run Date Range From Date

Enter a from date to return messages processed on or after a certain date.

Run Date Range Through Date

Enter a through date to return messages processed on or before a certain date.

The SFP Message Log provides a view into the table holding all the SFP inbound and outbound messages (PS_SCC_SFA_MSG_MAP). Search criteria allow the user to select specific transactions and display the results.

Use the Transaction Event link to view the XML data pertaining to the message.

Use the Transaction Details link to view the error or warning messages for a specific transaction.

If an SFP inbound message fails, use the Resubmit option after correcting the error.

Access the Process SFP Transactions page (Campus Community > Student Fin Planning Interface > SFP Message Validation).

Use this page to search for possible processing errors in CS/SFP integration tables.

Field or Control

Description

Processing Mode

Select a Processing Mode:

  • Correction: There are 3 data scenarios that are detected by this mode:

    • EMPLID field value mismatch between the current value in SFP Message Event Log (SCC_SFA_MSG_MAP) and payload message data.

    • Blank INSTITUTION field in SFP Message Event Log (SCC_SFA_MSG_MAP).

    • Blank Application ID in PLUS mapping table.

  • Populate Historical Data: Typically, this mode is used only once to populate new fields in the SFP Message Event Log (SCC_SFA_MSG_MAP) table and new child reconciliation (SCC_SFP_MSG_GLN) table.

  • Resubmit: This mode recreates missing Group Line disbursement or return-to-lender transactions identified by the validation process.

  • Validation: This mode checks for:

    • MIME Validation: Verifies that each Message Event GUID in a MIME payload is accounted for as a separate message event entry.

    • Message Event Validation: Identifies unprocessed Message Event entries.

    • Missing Group Line for Disbursement or Return to Lender message events.

    • Missing SFP notification data for Notification message events.

    • Missing Anticipated Aid data for Anticipated Aid message events.

You can use this process to consume incoming SFP Message Events to populate corresponding CS reporting tables.

Access the Process SFP Transactions page (Campus Community > Student Fin Planning Interface > Load SFP Reporting Data).

Field or Control

Description

Garbage Collection Frequency

Enter a frequency value from 1 to 1,000,000.

Long-running batch jobs in the CS/SFP integration may grow in memory usage over time as unreferenced Application Objects accumulate and long files may become very large. The Processing Options assist in reclaiming memory and determine if log files should be created. By setting the frequency to a lower number, the CollectGarbage command is forced to reclaim memory at a higher frequency rate.

Note: The Processing Options don't impact PS_SCC_SFA_MSG_MAP record.

Log Message Detail

Select this check box to override the Integration Broker Log Detail values. If Log Message Detail isn't enabled, the Process Scheduler message log is suppressed.

Institution

Select the institution that you need to load reporting data for.

Population Selection

The Population Select target record should only return a list of SCC_VOC_MSQ_SEQ to process.

Sample Query: QA_CS_CC_SFP_REPORTING_DATA.

Query Prompts: Last Run Date and Time

The sample query returns all the Message Sequences under message events Students Awards, Packaging COA, and ISIR that were added since the Last Run Date and Time. You can define a more granular query as long as your query returns a Message Sequence.

Message Event

Select the type of Message Event for the data you want to load:

  • Awards, COA, NSLDS & Disb

    • FasFinancialPlanOutboundV2Event Message

    • Populates the Awards, COA, NSLDS and disbursement reporting tables, excluding data that would be duplicated such as program, course, student resources, and so on.

  • Awards, Packaging and COA only

    • FasFinancialPlanOutboundV2Event Message

    • Populates the Awards, Packaging and COA reporting tables.

  • Disbursement Only

    • FasFinancialPlanOutboundV2Event Message

    • Populates the disbursement reporting tables.

  • Document Process Status

    • FasDocumentProcessStatusInformationEvent Message

    • Parses the FasDocumentProcessStatusInformationEvent message event in your population selection and populates the SFP Document Information reporting tables.

  • ISIR

    • FasIsirMatchedNotificationEvent Message

    • Populates the SFP ISIR Reporting Tables for unique combinations of AwardYear and IsirTransactionumber.

  • NSLDS only

    • FasFinancialAidHistoryInformationRequestReply Message

    • Populates the NSLDS reporting tables. Only called for new unstored NSLDS Financial Aid History files.

  • SAP Information

    • FasSapAcademicInformationEvent Message

    • Parses the FasSapAcademicInformationEvent message event in your population selection and populates the SFP Satisfactory Academic Progress reporting tables.