Understanding Evaluation Management Setup
Before you can start to use Evaluation Management System, you need to complete setup of various components. It is beneficial to map out your plan for the evaluation and make some decisions on the evaluation purpose, who is being evaluated, what is being evaluated, and who will be performing the evaluation.
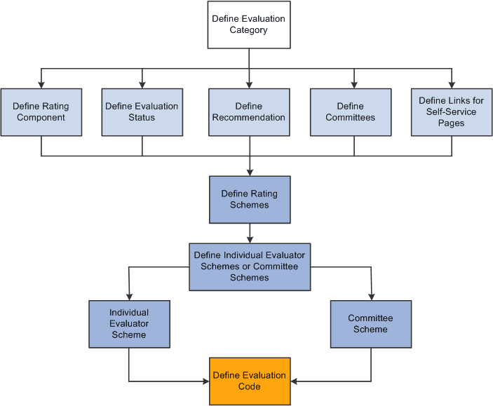
The following diagram shows the building blocks of Evaluation Management System setup and how each step builds into the next:
