Assigning Budgets in Batch
Use batch budget assignment to create student budgets using defined budget assignment rules. Batch budget assignment builds budgets term by term because certain budget categories, such as fees, do not apply to all terms. Budgets are only built for students who have Financial Aid Terms built, and only for those terms for which the Budget Required field is set to Assgn Bdgt (assign budget).
This section lists prerequisites and discusses how to:
Select students for batch budget assignment.
View batch student budget review.
Process equations to determine budget amounts.
Process formulas to determine budget amounts.
Process trees and tuition.
Move student budgets.
Maintain budget tables.
Apply Pell adjustments.
To use batch budget assignment, you must first create a budget run control for the combination of institution and aid year that you want to process.
|
Page Name |
Definition Name |
Navigation |
Usage |
|---|---|---|---|
|
Batch Budget Assignment - Select Students |
RUNCTL_FABUDGET1 |
|
Select students for whom the Budget Required field is set to Assgn Bdgt on the Financial Aid Info page for the careers and terms you selected on the Create Budget Run Controls page. |
|
Batch Student Budget Review |
STDNT_BUDGET_ASGN |
|
View the results of the Student Budget Assign processes (FAPBDGTS, FAPBDGTF, FAPBDGTT, and FAPBDGTM). |
|
Budget Term Detail |
STDNT_BDG_DTL2_SEC |
Click the Term Detail link on the Batch Student Budget Review page or the View Term Detail page. |
View additional information from the student's Financial Aid Term record. |
|
Student Budget Messages |
STDNT_BDG_MSGB_SEC |
Click the Message link on the Batch Student Budget Review page or the Create Student Budget page. |
View messages generated during the budget assignment process. |
|
Student Budget Message Detail |
STDNT_BDG_DTLB_SEC |
Click the Detail link on the Student Budget Messages page. |
View the message number and additional explanation of a student budget message. |
|
Budget Enrollment Detail |
STDNT_BDG_DTL3_SEC |
Click the Enrollment Detail link on the Batch Student Budget Review page. |
View student enrollment plans and sports participation information for the aid year. |
|
Batch Budget Assignment - Process Equations |
RUNCTL_FABUDGETEQ |
|
Assign budget items and amounts for the budget categories assigned to students by the Stdnt Bdgt Assign - Select process (FAPBDGTS). Only used for budget categories that have a processing rule of Equation. |
|
Batch Budget Assignment - Process Formulas |
RUNCTL_FABUDGET2 |
|
Assign budget items and amounts for the budget categories assigned to students by the Stdnt Bdgt Assign - Select process (FAPBDGTS). Only used for budget categories that have a processing rule of Formula. |
|
Batch Budget Assignment - Process Trees and Tuition Calcs (batch budget assignment - process trees and tuition calculations) |
RUNCTL_FABUDGET3 |
|
Assign budget items and amounts for the budget categories assigned to students by the Stdnt Bdgt Assign - Select process (FAPBDGTS). Only used for budget categories that have a processing rule of Tuition or Tree. |
|
Batch Budget Assignment - Move Budgets |
RUNCTL_FABUDGET4 |
|
Move budget results to the student's budget record with an effective-dated row. |
|
Batch Budget Assignment - Table Maintenance |
RUNCTL_FABUDGET5 |
|
Delete students from the budget work table and reset the Budget Required flag on the Financial Aid Info page in the Financial Aid Term component. |
|
Pell Budget Adjustment |
RUNCTL_FAPPBGTB |
|
Calculate the annual Pell budget for budget categories that count towards the Pell COA. |
Access the Batch Budget Assignment - Select Students page ().
Enter the institution and aid year for which you want to assign budgets. When you move out of the Aid Year field, the system displays the table maintenance options for each career/term combination you set up on the Create Budget Run Controls page.
Run the Stdnt Bdgt Assign - Select (student budget assignment - select) process (FAPBDGTS) when you are ready to select students.
After running the process, use the Batch Student Budget Review page to ensure that the correct budget categories were selected for the student and that the correct student population was selected during the batch.
Access the Batch Student Budget Review page ().
This example illustrates the fields and controls on the Batch Student Budget Review page. You can find definitions for the fields and controls later on this page.

Use this page to view and confirm information after running these budget batch processes:
Note: The information that you view here is in a work table, so, after you run a process, this page may be blank depending on the Table Maintenance options that you set.
After running the Stdnt Bdgt Assign - Select process (FAPBDGTS), use this page to ensure that the correct budget categories were selected for the student and that the correct student population was selected during the batch.
After running the Stdnt Bdgt Assign - Equations process (FAPBDGTE), use this page to ensure that the budget item amount is accurate for those budget items determined by equation.
After running the Stdnt Bdgt Assign - Formulas process (FAPBDGTF), use this page to ensure that the budget item amount is accurate based on the budget formula assigned.
After running the Stdnt Bdgt Assign - Tuit/Tree process (FAPBDGTT), use this page to ensure that the budget item amount is accurate for those budget items determined by either tuition calculation or budget trees.
After running the Stdnt Bdgt Assign - Move process (FAPBDGTM), student budgets, use this page to ensure that the budget item is moved successfully during the batch.
Budget Term Information
Field or Control |
Description |
|---|---|
Acad Plan Type (academic plan type) |
Displays the type of the academic plan. Values include: Honors, Major, ROTC, and Concentration. |
FA Term Effdt (financial aid term effective date) |
Displays the effective date and effective sequence of the Financial Aid Term information used to build the budget. |
Financial Aid Load |
Displays the student's load, determined using the number of financial aid eligible units and level/load rules. |
Study Form |
Displays the type of study the student is engaged in. Values include: Detached, Enrollment, Abroad, and Candidacy. |
Term Detail |
Click to access the Budget Term Detail page and view additional information from the student's Financial Aid Term record. You can check for information that can cause errors using this page. |
Messages |
Click to access the Student Budget Messages page and view error messages generated during budget assignment. |
Budget Demographic Information
Field or Control |
Description |
|---|---|
Family Members |
Displays the number of people in the student's family, as reported on the student's application (ISIR, Profile, Institutional Application). |
Housing Status |
Displays the student's housing type: on campus, off campus, with relatives, or with parents. |
App State Res (application state of residence) |
Displays the student's state of residence, as reported on the student's application. |
Enrollment Detail |
Click to access the Budget Enrollment Detail page and view the student's enrollment plans and sports participation information for the aid year. You can check for information that can cause errors using this page. |
Budget Item Information
The amount of budget information that appears on this page depends on the number of budget assignment processes you have run. This table lists the processes:
|
Process |
Fields With Data |
|---|---|
|
Stdnt Bdgt Assign - Select process (FAPBDGTS) |
Category, Rule, and Status |
|
Stdnt Bdgt Assign - Equations process (FAPBDGTE) |
For budget categories with an equation processing rule: Category, Item Code, Description, Amount, Rule, Status. |
|
Stdnt Bdgt Assign - Formulas process (FAPBDGTF) |
For budget categories with a formula processing rule: Category, Item Code, Description, Amount, Rule, and Status For budget categories with a tuition or tree processing rule: Category, Rule, and Status |
|
Stdnt Bdgt Assign - Tuit/Tree process (FAPBDGTT) |
Category, Item Code, Description, Amount, Rule, and Status |
|
Stdnt Bdgt Assign - Move process (FAPBDGTM) |
Category, Item Code, Description, Amount, Rule, and Status |
Field or Control |
Description |
|---|---|
Budget Group |
Identifies the generic budget group used for the batch. |
|
Equation |
Displays the amount equation used to determine the amount. |
Rule |
Indicates whether the budget assignment process uses a formula, tree, equation, or other assigned possibilities—such as tuition calculations—to determine the amount assigned to the student for this budget category. |
Item Stat (item status) |
Select one of these values: Found: The budget assignment process was able to use the indicated rule to assign a budget item and amount to the student for the budget category. Moved: The budget amount has been moved to the student's record. Selected: This budget category has been selected for processing during the Stdnt Bdgt Assign - Formulas process (FAPBDGTF) or the Stdnt Bdgt Assign - Tuit/Tree process (FAPBDGTT). Warning: The Stdnt Bdgt Assign - Formulas process (FAPBDGTF) or the Stdnt Bdgt Assign - Tuit/Tree process (FAPBDGTT) could not assign a budget item and amount for this budget category to the student. |
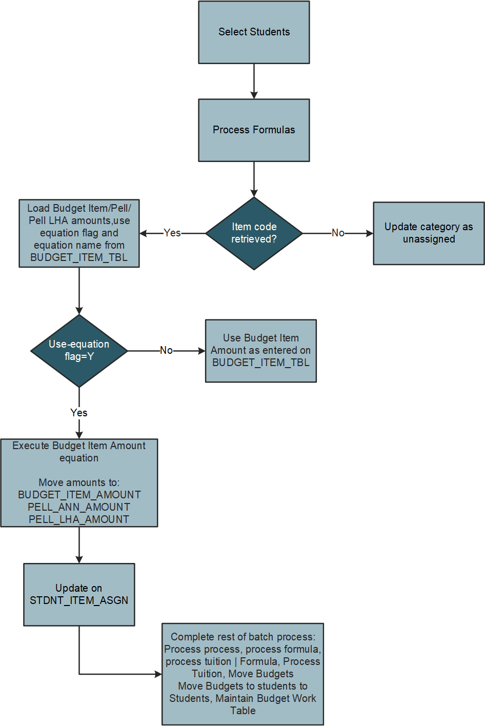
Access the Batch Budget Assignment - Process Equations page ().
Budget Assignment Using Equations
This process passes the following fields, which are also key fields on STNDT_BDGT_ASGN:
EMPLID
AID_YEAR
INST
STRM
Enter the institution and aid year for which you want to assign budget items and amounts.
When you tab out of the Aid Year field, the system displays the table maintenance options for each career/term combination you set up on the Create Budget Run Controls page.
Run the Stdnt Bdgt Assign - Equations (student budget assignment - equations) process (FAPBDGTE) when you are ready to assign budget items and amounts.
After the process runs, view the information on the Batch Student Budget Review page to ensure that the budget item amount is accurate based on the budget formula assigned.
Access the Batch Budget Assignment - Process Formulas page ().
Budget Assignment Using Formulas
Enter the institution and aid year for which you want to assign budget items and amounts.
When you tab out of the Aid Year field, the system displays the table maintenance options for each career/term combination you set up on the Create Budget Run Controls page.
Run the Stdnt Bdgt Assign - Formulas (student budget assignment - formulas) process (FAPBDGTF) when you are ready to assign budget items and amounts.
After the process runs, view the information on the Batch Student Budget Review page to ensure that the budget item amount is accurate based on the budget formula assigned.
Access the Batch Budget Assignment - Process Trees and Tuition Calcs page ().
Enter the institution and aid year for which you want to assign budget items and amounts.
When you tab out of the Aid Year field, the system displays the table maintenance options for each career/term combination you set up on the Create Budget Run Controls page.
Run the Stdnt Bdgt Assign - Tuit/Tree (student budget assignment - tuition/tree) process (FAPBDGTT) when you are ready to assign budget items and amounts.
After the process runs, view information on the Batch Student Budget Review page to ensure that the budget item amount is accurate for those budget items determined by either tuition calculation or budget trees.
Access the Batch Budget Assignment - Move Budgets page ().
Enter the institution and aid year for which you want to move budgets.
When you tab out of the Aid Year field, the system displays the table maintenance options for each career/term combination you set up on the Create Budget Run Controls page.
Run the Stdnt Bdgt Assign - Move (student budget assignment - move) process (FAPBDGTM) when you are ready to move student budgets.
After the process runs, view information on the Batch Student Budget Review page to ensure that the budget item amount moved successfully during the batch.
Access the Batch Budget Assignment - Table Maintenance page ().
Enter the institution and aid year for which you want to maintain tables.
When you tab out of the Aid Year field, the system displays the table maintenance options for each career/term combination you set up on the Create Budget Run Controls page. The process run from this page uses the specified delete and reset options to clean up the budget work table.
Run the Stdnt Bdgt Assign - Delete (student budget assignment - delete) process (FAPBDGTD) when you are ready to clean up the work table. Although this process is usually run after you have moved student budgets, you can run it whenever you need to update the work table.
Access the Pell Budget Adjustments page ().
Use this page to calculate the annual Pell budget for budget categories that count towards the Pell cost of attendance (COA). The Pell Budget Adjustments process (FAPPBGTB) uses the student's FA Load value from the student's Financial Aid Term record and the proration scheme that you define on the Pell Adjustments page for each budget item to determine the annual Pell budget amount for each Pell COA budget item.
You should run this process at the end of the add/drop period, because the student's term schedule (and therefore FA Load value) is stable at this point.
You must run the Student Budget Assign process before you run the Pell Budget Adjustments process.
Enter the institution, aid year and career for which you want to calculate the annual Pell budget based on a student's FA Load value.
Because Pell grants are available for undergraduate students only, you should select undergraduate careers only for this process.
Run the Pell Budget Adjustments process.