Setting Up Loan Origination for CRC
To set up loan origination for CRC, use the Reassign Loan Agencies component (LN_AGENCY_DFLT) and Define Loan Institutions component (LOAN_INST_TABLE).
This section provides an overview of loan origination and discusses how to:
Specify a default loan agency for CRC.
Set up loan destination defaults for CRC.
Because CommonLine 4 process levels only require a guarantor to originate a loan, the loan destination that you use to originate the loan might not be the same loan destination that you use to guarantee the loan.
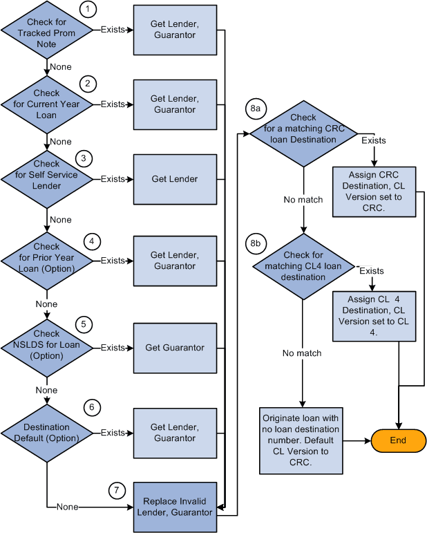
Loan origination follows a seven-step process to determine the lender and guarantor and then determine the loan destination. You determine which steps to follow when you set destination defaults.
|
Step |
What Happens |
Possible Information Selected |
|---|---|---|
|
Step 1 – This step is always performed. |
If an active unused promissory note is tracked, the designated lender and guarantor are selected from the form used for origination. Steps 2 through 6 are skipped. |
Lender Only Guarantor Only Lender and Guarantor No Information |
|
Step 2 – This step is always performed. |
If a matching loan is originated and guaranteed in the current aid year for the borrower, the lender and guarantor are used from the earlier origination record. Steps 3 through 6 are skipped. |
Lender and Guarantor No Information |
|
Step 3 – Optional |
If the student has selected a lender on a self-service page, the process uses the selected lender and skips steps 4 through 6. |
Lender No information |
|
Step 4 – Optional |
The origination process looks back one year for a prior year originated loan of the same loan type. If a prior loan is found, steps 5 and 6 are skipped. |
Lender and Guarantor No Information |
|
Step 5 – Optional |
The origination process looks at the current NSLDS history to find a previously originated loan of the same loan type. A new NSLDS loan type cross reference section is available in the Loan Type Table component to facilitate this step. If a prior loan is found, step 6 is skipped. Note: Only the guarantor is used from the NSLDS loan history. |
Guarantor Only No Information |
|
Step 6 – Optional |
A default destination is assigned. User can assign a default CL 4 or CRC destination number. |
Lender Only Guarantor Only Lender and Guarantor No Information |
|
Step 7 – This step is always performed. |
Checks the validity of the selected lender and guarantor values and reassigns lender and guarantor IDs as defined in the Agency Default page. |
Lender Only Guarantor Only Lender and Guarantor No Information |
|
Step 8 |
Based on the lender, guarantor, and servicer information selected in the prior six steps, the loan origination process searches for a matching CRC loan destination profile record. If one is not found, the CL 4 loan destination profile records are checked for a matching record. If one is not found, the loan is still originated, but it cannot be transmitted until a loan destination is assigned. |
Loan Destination No Destination |
The following chart illustrates the process:
Process flow to determine loan destination

|
Page Name |
Definition Name |
Navigation |
Usage |
|---|---|---|---|
|
Agency Default Setup |
LN_AGENCY_DFLT |
|
Identify a default agency if the borrower does not select a lender, guarantor, or servicer. Identify lenders, guarantors, or servicers that are no longer in service and have them replaced automatically with a new agency when a loan is originated. Note: Schools that have defined loan agency default records for CL 4 loan processing for the aid years that are still active must update the records using the new CRC fields. The CL 4 setting is ignored by the loan origination process. |
|
Loan Destination Default |
LOAN_INST_TABLE2 |
|
Set up loan destination default parameters. |
Access the Agency Default Setup page ().
This example illustrates the fields and controls on the Agency Default Setup page. You can find definitions for the fields and controls later on this page.

Field or Control |
Description |
|---|---|
Agency Type |
Select from Guar/Ins (guarantor/insurer), Lender, or Servicer. |
OPEID (office of postsecondary education identifier) |
Select the identifier of the loan agency that to be reassigned or leave blank if you are setting a default agency. |
Branch ID |
Select the branch identification of the OPEID. |
New OPEID (office of postsecondary education identifier) |
Select the identifier assigned to your school by the Department of Education. |
New Branch ID |
Select the branch identification of the new OPEID. |
Note: Customers who have upgraded from a previous release of Campus Solutions see their original CL 4 loan agency default settings.
Field or Control |
Description |
|---|---|
CL4 Agency ID |
Indicates the lender or guarantor ID of previously stored agency default data. The system displays the name and OPEID of the agency if not blank. |
CL4 New Agency |
Indicates the lender or guarantor ID of previously stored agency default data. The system displays the name and OPEID of the agency if not blank. |
Access the Loan Destination Default page ().
This example illustrates the fields and controls on the Loan Destination Default page. You can find definitions for the fields and controls later on this page.

The order the loan origination process uses to choose the loan destination for the student is as follows: Current Promissory Note, Current Year Originations, Check Prior Year Originations, Check NSLDS for Guarantor, and then Default Destination.
Field or Control |
Description |
|---|---|
Loan Program |
Select from: Alternative, Direct, FFELP, Health, Perkins, State, and University. |
Current Prom Note (current promissory note), Current Year Originations, and Student Selected Lender |
The loan origination process always performs these steps. |
Check Prior Year Originations and Check NSLDS for Guarantor |
Select to have the system perform these steps. |
Default Destination |
If nothing results from the first four search methods, the system uses this default destination. |
Use CRC Destination |
Select to control the searching of the default loan destination profile. If not selected, the system only searches CL 4 destinations. If selected, the system only searches CRC loan destinations. Note: Choosing a CL 4 or CRC loan destination does not guarantee that the originated loan uses the same CommonLine version—the system continues to perform the loan origination logic. |