Understanding Repeat Checking Functionality
The Student Records repeat checking functionality is a flexible, fully integrated feature that updates students' academic statistics based on an academic institution's course repeat policies. Through the repeat schemes, repeat codes, and repeat rules that your institution defines, the functionality regulates academic statistics that are usually governed by the grading scheme.
The repeat checking functionality enables you to manage repeats at the beginning, middle, and end of students' coursework. The functionality enables you to:
Identify automatically that students are repeating courses when students enroll in classes (front-end processing).
Identify automatically that students are repeating courses when you grade students through the Enrollment Request page (back-end processing).
Identify automatically that students are repeating courses when you post transfer credit (back-end processing).
Identify in batch that students are repeating courses by running the Repeat Checking process once per term through the Repeat Checking page.
Identify repeats manually by assigning repeat codes to students' records on the Student Enrollment page, Enrollment Request page, or Quick Enrollment page.
The repeat checking functionality consists of the following two processes, both of which are fully integrated with each other:
The Allowable Repeats process, which enables you to define rules on the Catalog Data page of the Course Catalog (CRSE_CATALOG) component that regulate whether a student can repeat a course or course topic for credit and, if so, how many total units and total completions the student can attempt.
In conjunction with this setting at the course catalog level, you can define by grade (Repeat Checking Option) or by existing repeat code (Count and Process Option) if a class is defined as an allowable repeat.
The Repeat Checking process, which takes effect only after a student exceeds either repeat maximum in the course catalog.
You can also define by grade (Repeat Grade Option) or by existing repeat code (Count and Process Option) if a class should be processed by the repeat check engine.
To use the repeat checking functionality, your institution must first define repeat schemes, repeat codes, and repeat rules.
Repeat schemes are the set of valid repeat codes that an academic institution can use to define the repeat rules for an academic career.
Repeat codes are the settings that adjust academic statistics.
Repeat codes can adjust academic statistics in the following ways: they prevent the system from including repeated coursework in a student's grade point average (GPA) and they prevent the system from including repeated coursework in a student's academic level. You can also decide to not adjust statistics for previously assigned repeat codes.
Repeat rules are defined by academic careers and assigned to academic programs. The rules are analyzed during the repeat checking process and appropriate repeat codes are then assigned to the student enrollment record.
Repeat rules inform the Repeat Checking process when a student's repeated coursework matches the repeat policy of an academic career or an academic program. The Repeat Checking process then assigns the appropriate repeat codes to the student's enrollment record.
After you define these elements, you must link the repeat rules to academic careers. These rules carry to the academic program unless you make a different repeat rule assignment at that level. You can assign to academic careers and academic programs only the repeat rules that are valid for the repeat scheme of the academic career. Finally, you must specify when you want the Repeat Checking process to run at the academic institution, academic career, and academic program levels. These controls enable you to turn on and off automatic repeat checking during enrollment and grade input. They also enable you to temporarily suspend automatic repeat checking during peak enrollment and grade input periods.
After your institution defines these elements, the repeat checking functionality is ready to use. When the Repeat Checking process runs, it looks for a matching pair of course IDs or courses deemed equivalent (on the Course Equivalencies page). When the process finds a matching pair, it associates the appropriate repeat rule and assigns the designated repeat code to the student's enrollment record for the repeated class. You can view the assigned repeat code on the Enrollment Request page or the Quick Enrollment page. Depending on your setup, the repeat code can prevent a repeated course from counting towards a student's academic level or GPA.
The Allowable Repeats process and Repeat Checking process set the repeat candidate flag (REPEAT_CANDIDATE) on the student's enrollment record (STDNT_ENRL) to Y or N for all components of a class. The COBOL process sets the flag to Y for all classes identified as repeat candidates as long as the following conditions are met:
You must set up front-end repeat checking to issue warning messages whenever the COBOL process encounters a repeat candidate.
You must process the enrollment transaction through the enrollment engine.
The COBOL process does not validate enrollment transactions that are processed through the Enrollment (STDNT_ENRL) component and, therefore, does not issue a warning repeat message. For enrollment transactions that are processed through the Enrollment component, the system sets the repeat candidate flag on the student's enrollment record to N, even for repeated classes.
On the Repeat/Incomplete page of the Academic Program Table (ACADEMIC_PROG_TBL) component, if you set the Process on Enrollment field to No and the Course Catalog Repeat Messages field to Warning, the Allowable Repeats process is activated. When students submit enrollment requests and the student exceeds the total completions allowed for the class, as determined by the Course Catalog Detail page, they receive a warning message.
If you set the Process on Enrollment field to Yes, the Course Catalog Repeat Messages field is automatically set to Warning and becomes unavailable for edit. On enrollment requests, the Repeat Checking process looks to the repeat rule setup for messaging rules.
For the process to correctly and consistently set the repeat candidate flag to Y, you must set the Enrollment Message field to Warning for the repeat rule on the Repeat Rule2 page and for every detail rule on the Repeat Rule Detail 1 page. If you set the Enrollment Message field to Ignore, the process does not send a message for that rule and, even if the course is a repeat candidate, the process sets the repeat candidate flag to N, provided that it does not violate other repeat rules.
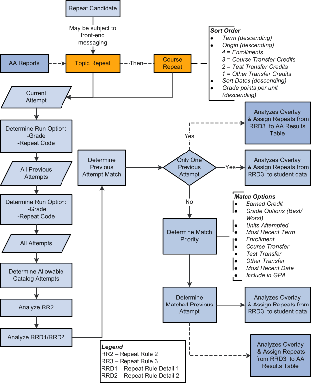
This diagram explains the Repeat Engine logic:
